EasyManua.ls Logo

Plasmapp Sterlink FPS-15s Plus - Page 38

Plasmapp Sterlink FPS-15s Plus
65 pages
Print Icon
To Next Page IconTo Next Page
To Next Page IconTo Next Page
To Previous Page IconTo Previous Page
To Previous Page IconTo Previous Page
Loading...
Rev. 03 / Jan. 2019
Plasmapp Co., Ltd.
STERLINK
®
FPS-15s Plus User Manual
38
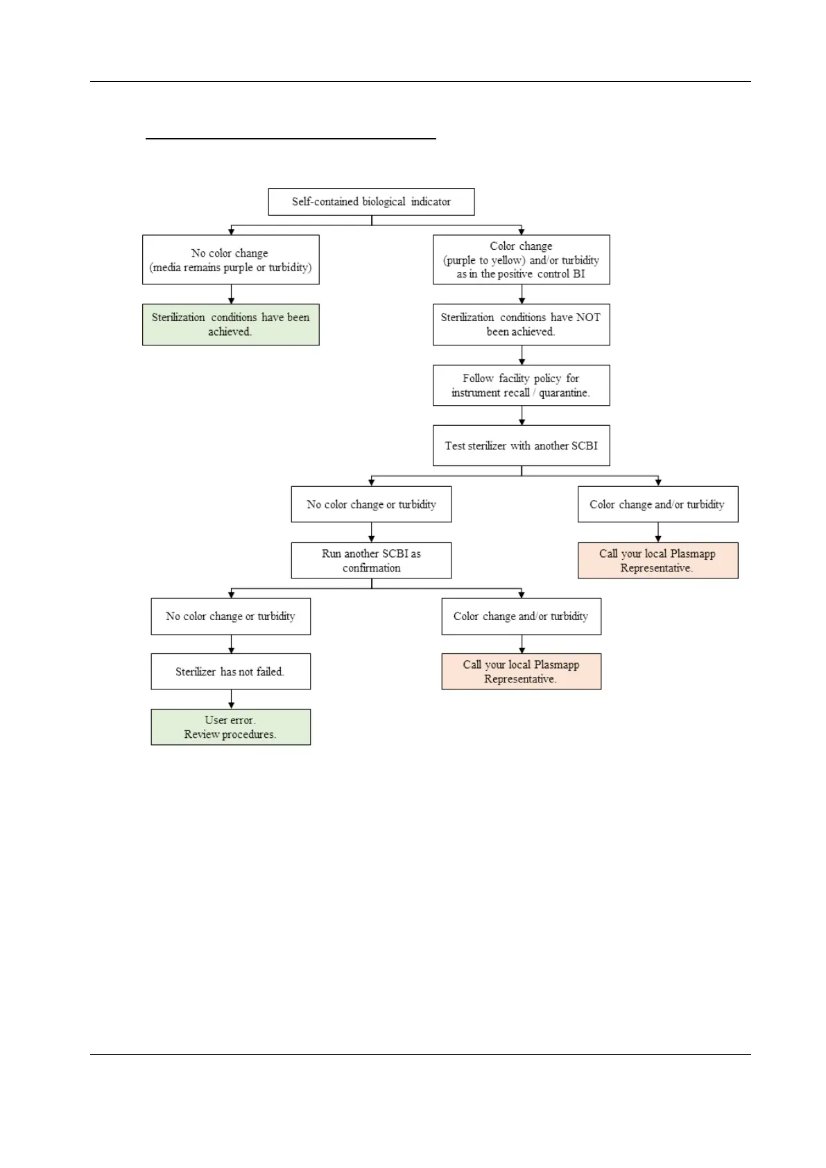
Biological indicator processing flowchart

Table of Contents