EasyManua.ls Logo

poclain hydraulics MS 83 - Dépannage; Le Moteur Est Bruyant

Default Icon
116 pages
Print Icon
To Next Page IconTo Next Page
To Next Page IconTo Next Page
To Previous Page IconTo Previous Page
To Previous Page IconTo Previous Page
Loading...
POCLAIN HYDRAULICS
4 DOC-REPAIR-MS25-MS125-FR-EN 800378131M
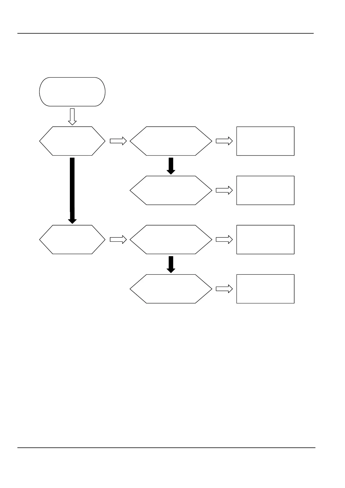
Dépannage
Le moteur est bruyant
Moteur bruyant
Moteur bruyant
à vide
OUI
Ronronnement régulier :
palier usa
Vibrations :
desserrage des fixations
et/ou des tuyauteries
NON
OUI
Remplacer
le palier
OUI
Resserrer
au couple
Moteur bruyant
en charge
OUI
Claquements : pression
de gavage faible
Cavitation : fuites internes
trop importantes
NON
OUI
Tarer la soupape
de contre-pression
OUI
Remplacer le
bloc cylindre et
la distribution
NON

Table of Contents

Related product manuals