EasyManua.ls Logo

Pyronix PCX 46 - 4 Master Manager Menu: Change Codes; 4.1 Change Codes: Configure User Codes; Change Master Manager Code

Pyronix PCX 46
32 pages
Print Icon
To Next Page IconTo Next Page
To Next Page IconTo Next Page
To Previous Page IconTo Previous Page
To Previous Page IconTo Previous Page
Loading...
16
L
E
A
R
N
U
S
E
R
C
O
D
E
S
K
E
Y
F
O
B
S
&
T
A
G
S
?
U
s
e
r
C
o
d
e
s
/
T
a
g
s
/
L
e
a
r
n
K
e
y
f
o
b
s
?
E
m
p
t
y
[
0
0
1
]
E
n
t
e
r
U
s
e
r
C
o
d
e
[
]
C
h
a
n
g
e
M
a
s
t
e
r
M
a
n
a
g
e
r
C
o
d
e
?
M
a
s
t
e
r
M
a
n
a
g
e
r
C
o
d
e
[
*
*
*
*
*
*
]
t
x
U
s
e
r
T
y
p
e
U
s
e
r
[
0
]
U
s
e
r
I
n
A
r
e
a
[
0
1
2
3
A
B
C
D
]
U
s
e
r
T
y
p
e
:
[
0
]
U
s
e
r
[
1
]
M
a
n
a
g
e
r
U
s
e
r
A
r
m
O
p
t
i
o
n
s
D
i
s
a
r
m
/
A
r
m
[
0
]
U
s
e
r
A
r
m
O
p
t
i
o
n
s
:
[
0
]
D
i
s
a
r
m
/
A
r
m
[
1
]
D
i
s
a
r
m
O
n
l
y
[
2
]
A
r
m
O
n
l
y
[
3
]
N
o
n
e
A
r
e
a
A
r
m
C
h
o
i
c
e
N
o
[
0
]
U
s
e
r
N
a
m
e
_
U
s
e
r
A
r
m
O
p
t
i
o
n
s
:
[
0
]
D
i
s
a
r
m
/
A
r
m
[
1
]
D
i
s
a
r
m
O
n
l
y
[
2
]
A
r
m
O
n
l
y
[
3
]
N
o
n
e
R
E
V
I
E
W
L
O
G
?
tt t
U
s
e
r
I
n
A
r
e
a
[
0
1
2
3
A
B
C
D
]
U
s
e
r
A
r
m
O
p
t
i
o
n
s
D
i
s
a
r
m
/
A
r
m
[
0
]
A
r
e
a
A
r
m
C
h
o
i
c
e
N
o
[
0
]
U
s
e
r
N
a
m
e
_
A
r
e
a
A
r
m
C
h
o
i
c
e
:
[
0
]
N
o
[
1
]
Y
e
s
A
r
e
a
A
r
m
C
h
o
i
c
e
:
[
0
]
N
o
[
1
]
Y
e
s
x
x
t
b
t
tt
x
x
x
x x
x
t
t
t
x
x
x
x
t t t
x
x
t
P
r
e
s
s
C
K
e
y
t
o
D
E
L
E
T
E
c
o
d
e
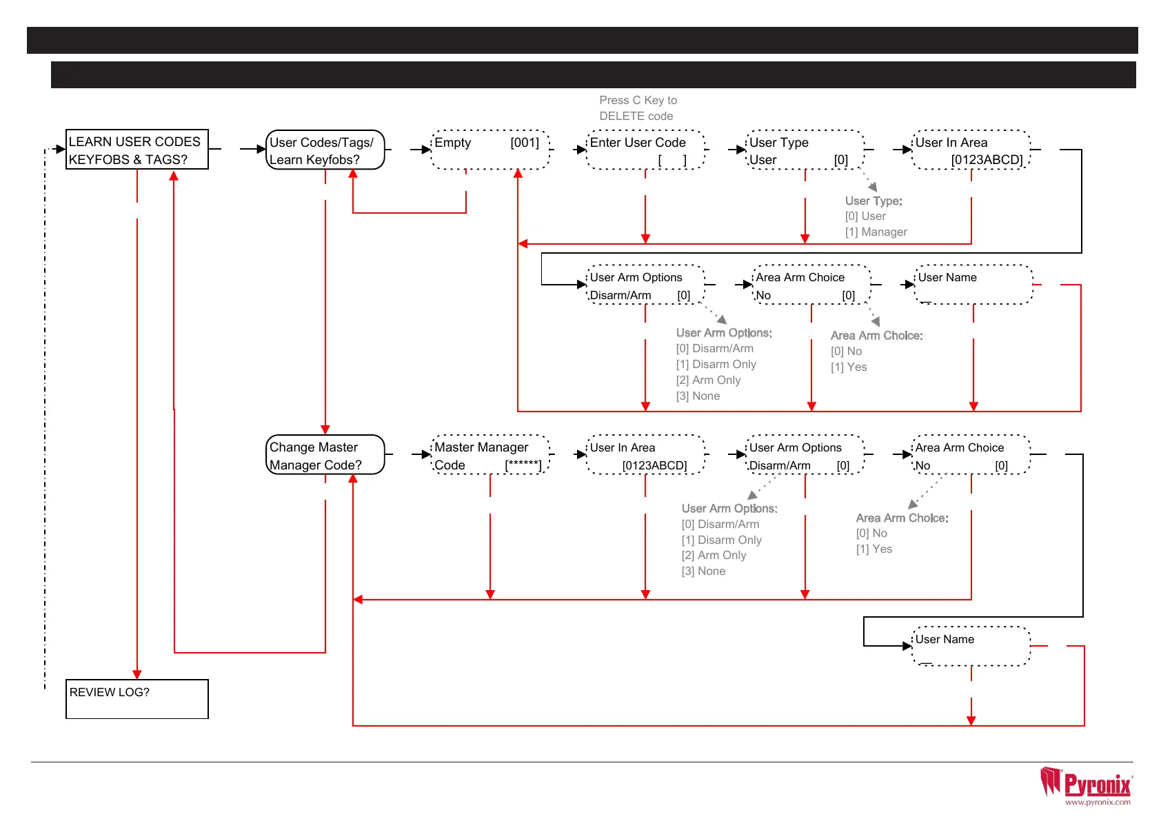
4 Master Manager Menu: Change Codes (Congure user codes, learn tags and keyfobs)*
4.1 Change Codes: Congure User Codes

Other manuals for Pyronix PCX 46

Related product manuals