EasyManua.ls Logo

Reflex GX616 - Page 42

Default Icon
62 pages
Print Icon
To Next Page IconTo Next Page
To Next Page IconTo Next Page
To Previous Page IconTo Previous Page
To Previous Page IconTo Previous Page
Loading...
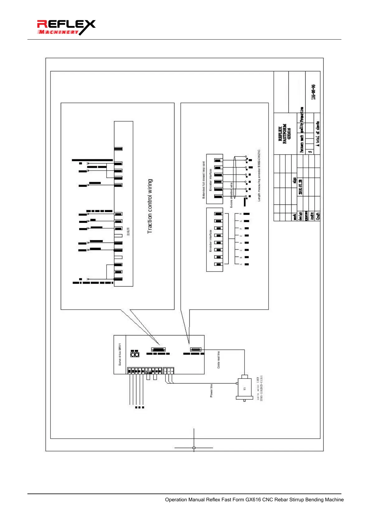
11) Wiring diagram of feeding servo
OperationManualReflexFastFormGX616CNCRebarStirrupBendingMachine