EasyManua.ls Logo

RF IDeas WAVE ID - Page 52

RF IDeas WAVE ID
81 pages
Print Icon
To Next Page IconTo Next Page
To Next Page IconTo Next Page
To Previous Page IconTo Previous Page
To Previous Page IconTo Previous Page
Loading...
2020 rf IDEAS Inc rfIDEAS Configuration Utility User Manual P a g e52
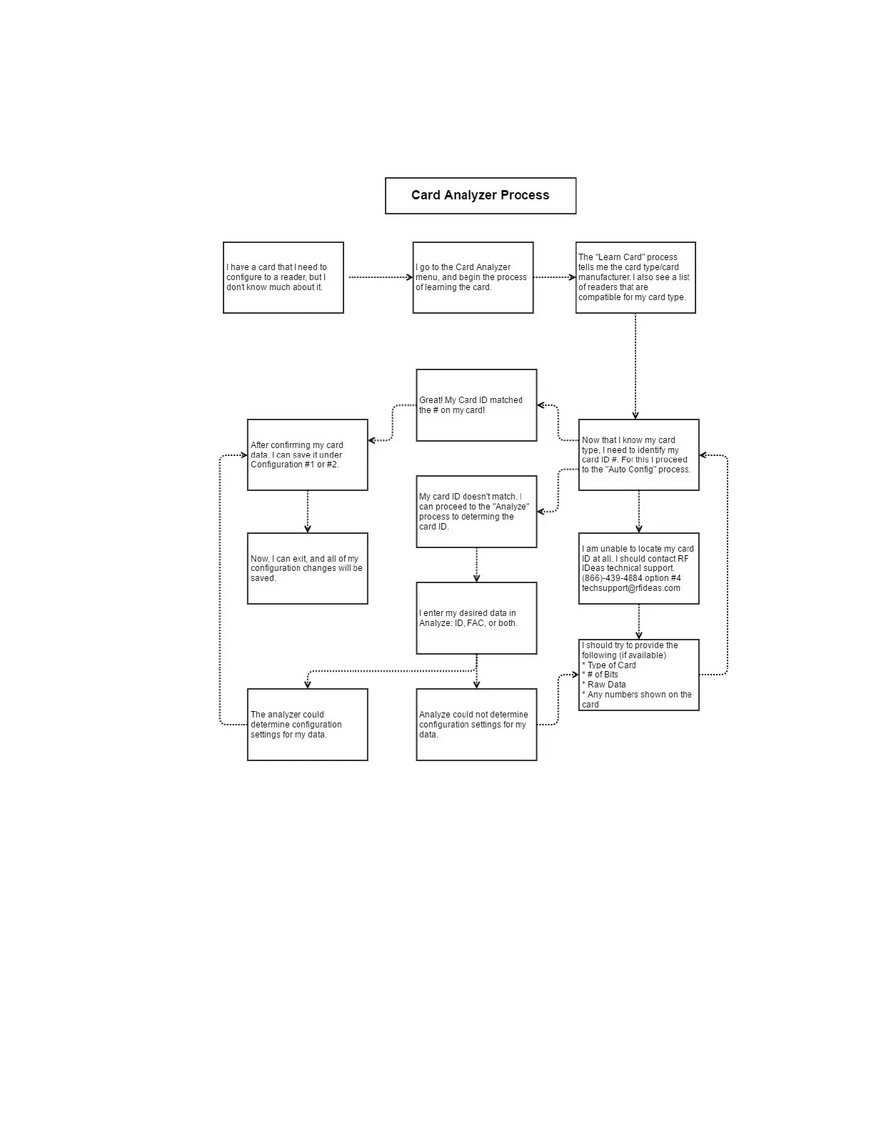
Image 54: Card Analyzer Process
To begin navigate to Card Analyzer from the Tool menu on the utility

Related product manuals