EasyManua.ls Logo

Riello MULTI SENTRY MST 60 - Navigating the Display Menu

Riello MULTI SENTRY MST 60
56 pages
Print Icon
To Next Page IconTo Next Page
To Next Page IconTo Next Page
To Previous Page IconTo Previous Page
To Previous Page IconTo Previous Page
Loading...
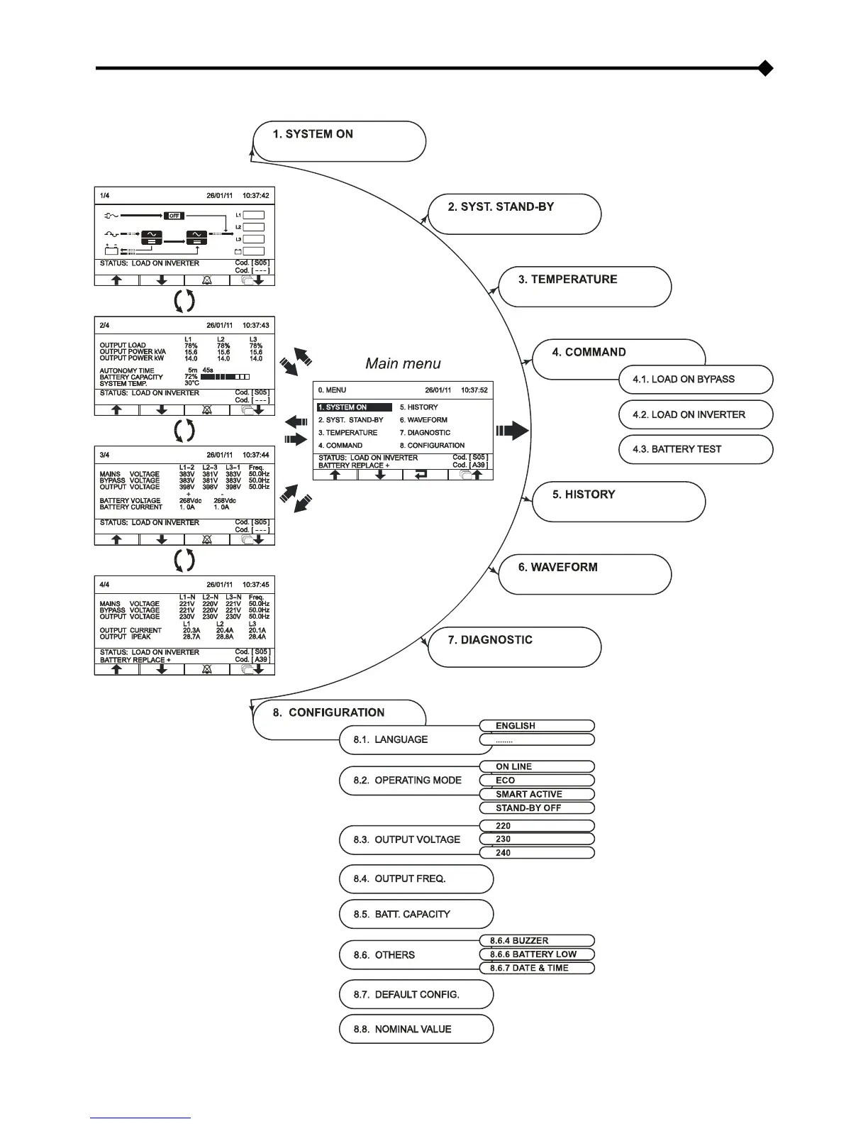
DISPLAY MENU

Table of Contents

Related product manuals