EasyManua.ls Logo

Roland E-50 - Wiring Diagram

Roland E-50
50 pages
Print Icon
To Next Page IconTo Next Page
To Next Page IconTo Next Page
To Previous Page IconTo Previous Page
To Previous Page IconTo Previous Page
Loading...
E-50
Aug. 2006
17
16
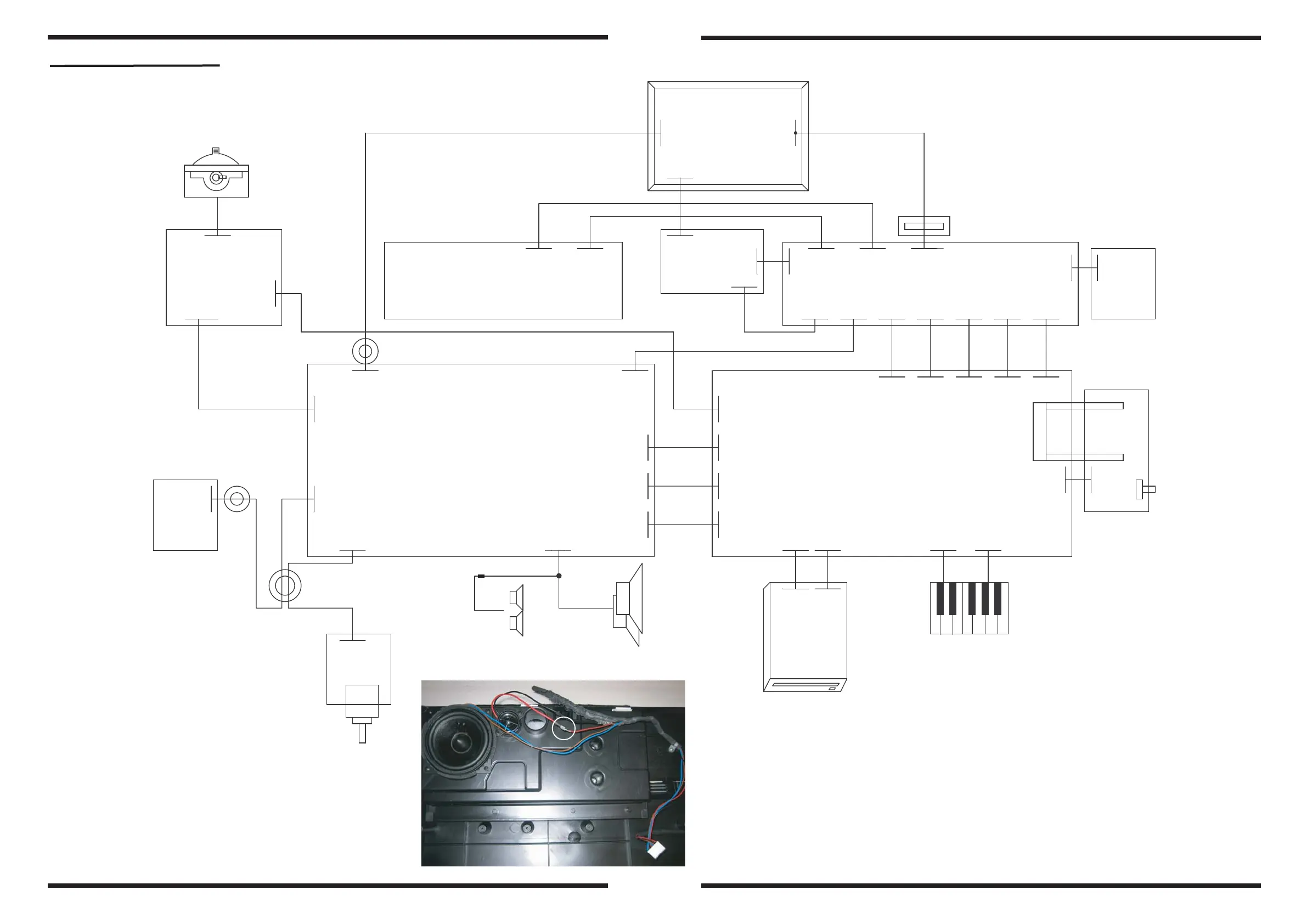
WIRING DIAGRAM
AUDIO BOARD
MAIN BOARD
LEFT CONTROL BOARD
POWER
SWITCH B.
Keyboard
CN8
CN16
5045-04A
CN32
B7B-PH
4
7
B15B-PH
53014-1510
15
3
B3B-PH
CN12
CN31
7
CN35
AMPC1.2716P
22
4
CN37
B4B-PH
Woofer 4 Ohm 2155
7
CN31
B7B-PH
CN1
6
6
VOLUME
BOARD
RIGHT CONTROL BOARD
B6B-PH
S6B-PH
LCD SP14Q006-ZZA
+
TOUCH PANEL
B13B-PH
CN2
CN3
13 9
B9B-PH-SM4-TB
CN21
53014-0510
5
5
CN2
53015-0510
FLOPPY
DRIVER
CN3
52207-0467
16
CN36
3
B3B-PH
CN12
8
B8B-PH
CN23
8
B8B-PH
CN8
12
B12B-PH
CN22
CN2
B12B-PH
CN7
12
IL-G-4P-S3T2_E
4
CN13
15
B15B-PH
CN1
AMPC1.2716P3m_34p
34
CN9
B13B-PH
CN10
139
B9B-PH
CN6
CENTER
CONT. B.
CN9
8-188275-6
1616
8-188275-6
CN1
7
B7B-PH
CN2
B7B-PH
Tweeter 4 Ohm (NO CAP)
4
B4B-PH
CN33
CN38
5045-08A
8
4
4
61 Keys
4
5045-04A
CN1
7
B7B-PH
CN101
HEADPHONES
BOARD
BackLight
Touch
Panel
4
Pitch-Bender
6
CN3
53015-0610
006207341914000
CN2
14
S5B-PH
CN1
ENCODER
BOARD
55
B5B-PH
CN11
CN4
B4B-PH
4
CN3
B7B-PH
7
(AMP)
(AMP)
6
B6B-PH
CN18
6
B6B-PH
CN5
LCD Signals
Touch Screen
Encoder
SW/LED
SW/LED
53014-0310
CN32
CARD
PROTECT
BOARD
3
53014-0310
CN32
5
CN15
14 14
CN14
B14B-PH
B14B-PH
CN33
7 7
CN7
B6B-PH
B6B-PH
K3278112
SDKLA11000
J3129101
K2418131
K2418130
ALPS DF354H148G
J240910801
61-KEY TP/7BA+C(DR) KEYBOARD 65074700
J2589110
LCD SP14Q006-ZZA+TOUCH PANEL
J5039111
SW1
1 TURN
3 TURNS
1 TURN
W1
W1
W1
W1
W1
W1
W1
W1
W2
FASTON
W1
W1
W1
W1
W1
W7
W1W1W1W1W1
W3 W4 W6 W5
W5
W1
W6
W2
W3
W4
W7
7778206000 3P CABLE ASSY 2N/1R (10) 4P CONNEC. 1
7778206000 3P CABLE ASSY 2N/1R (10) 4P CONNEC. 1
K3468203 34P FLAT CABLE (12) -2C 1
2348854501 16P FLAT CABLE (18) -2C D/R 1
K3468302 8P CABLE (RES+BLACK/BLACK+BROWN)-1C P2.5 1
W
Code Description Qty
W2
CN38
5045-08A
FASTON
FASTON
K3468189 16 FLAT CABLE (16) -2C 1
K3468234 16P FLAT CABLE ASSY (28) -2C 1