EasyManua.ls Logo

Samsung HT-E5550 - Settings Menu Functions

Samsung HT-E5550
92 pages
Print Icon
To Next Page IconTo Next Page
To Next Page IconTo Next Page
To Previous Page IconTo Previous Page
To Previous Page IconTo Previous Page
Loading...
4.Troubleshooting
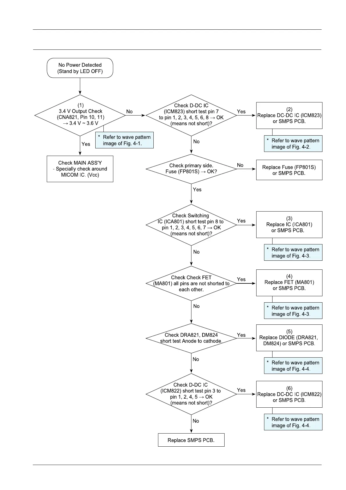
4.1.1.NoPower
Yes
Yes
Re place Fus e (FP801S )
or SMPS P CB.
Che ck MAIN AS S'Y
- Spe cially che ck a round
MICOM IC. (Vcc)
Che ck primary side .
Fuse (FP8 01S ) OK?
Che ck D-DC IC
(ICM823) sh ort tes t pin 7
to p in 1, 2 , 3, 4 , 5, 6 , 8 OK
(me a ns not sh ort)?
(1)
3.4 V Out put Che ck
(CNA821, P in 10, 11)
→ 3.4 V ~ 3 .6 V
(3)
Re place IC (ICA801)
or S MP S P CB.
(4)
Re place FET (MA801)
or SMPS P CB.
Che ck Che ck FE T
(MA801) a ll pins a re not shorte d to
ea ch othe r.
Che ck Sw itching
IC (ICA801) s hort te st p in 8 to
pin 1, 2, 3, 4, 5, 6, 7 OK
(means not sh ort)?
YesNo
No
No
No
No
(5)
Re place DIODE (DRA821,
DM824) or S MP S P CB.
(2)
Re place DC-DC IC (ICM823)
or S MP S P CB.
(6)
Re place DC-DC IC (ICM822)
or S MP S P CB.
Re place S MP S P CB.
No
No
Yes
Yes
Yes
Yes
Che ck D-DC IC
(ICM822) short tes t pin 3 to
pin 1, 2, 4, 5 OK
(means not sh ort)?
Che ck DRA821, DM824
short test Anode to ca thode .
No P owe r De tecte d
(Stand by LED OFF)
* Re fe r to wa ve pa tter n
image of Fig. 4-1 .
* Re fe r to wa ve pa tter n
image of Fig. 4-2.
* Re fe r to wa ve pa tter n
image of Fig. 4-3.
* Re fe r to wa ve pa tter n
image of Fig. 4-3.
* Re fe r to wa ve pa tter n
image of Fig. 4-4.
* Re fe r to wa ve pa tter n
image of Fig. 4-4.
Copyright©1995-2012SAMSUNG.Allrightsreserved.4-2

Table of Contents

Other manuals for Samsung HT-E5550

Related product manuals