EasyManua.ls Logo

Samsung HT-E5550 - Wireless Network

Samsung HT-E5550
92 pages
Print Icon
To Next Page IconTo Next Page
To Next Page IconTo Next Page
To Previous Page IconTo Previous Page
To Previous Page IconTo Previous Page
Loading...
4.Troubleshooting
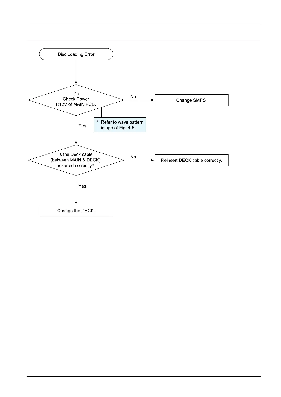
4.1.3.DiscLoadingError
Cha nge S MP S.
No
No
Re ins e rt DECK cable corre ctly.
Yes
Is th e Deck cabl e
(be tween MAIN & DECK)
inserted correct ly?
(1)
Che ck Po we r
R12V of MAIN PCB.
Dis c Loa ding Error
Yes
Cha nge the DECK.
* Re fer to wa ve patter n
image of Fig. 4-5 .
Copyright©1995-2012SAMSUNG.Allrightsreserved.4-8

Table of Contents

Other manuals for Samsung HT-E5550

Related product manuals