EasyManua.ls Logo

Samsung HT-E5550 - 6.8. USB HUB_IPOD CERTI

Samsung HT-E5550
92 pages
Print Icon
To Next Page IconTo Next Page
To Next Page IconTo Next Page
To Previous Page IconTo Previous Page
To Previous Page IconTo Previous Page
Loading...
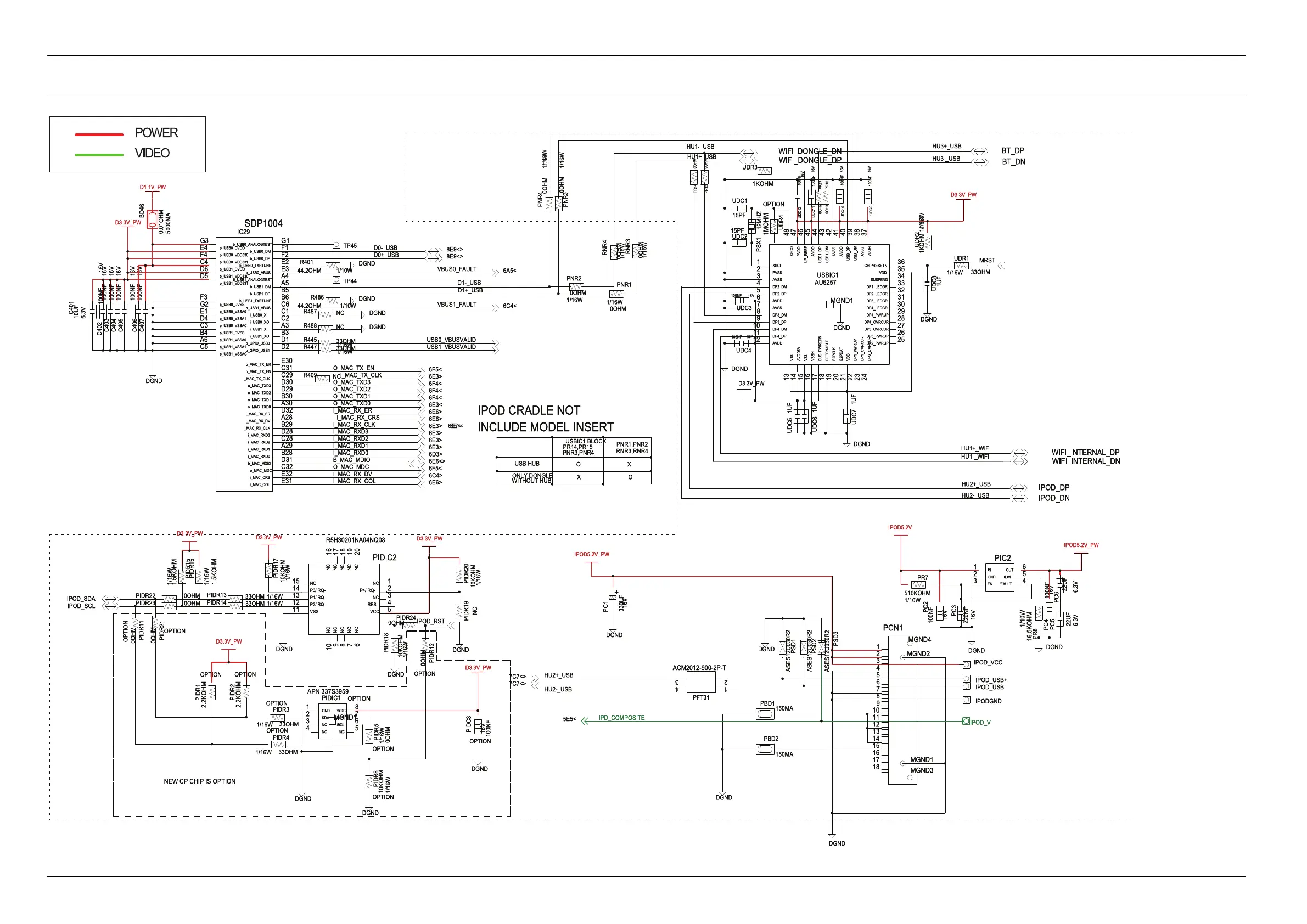
6.SchematicDiagram
6.8.USBHUB_IPODCERTI
INCLUDE MODEL INS ERT
USBIC1 B LOCK
BT_DN
BT_DP
WIFI_DONGLE_DN
WIFI_DONGLE_DP
IPOD CRADLE NOT
O
X
RNR3 ,RNR 4
P NR1,P NR2
PR14 ,P R15
PNR3,P NR4
X
O
WITHOUT HUB
ONLY DONGLE
USB HUB
NEW CP CHIP I S OPT ION
WIFI_INTERNAL_DP
WIFI_INTERNAL_DN
IPOD_DP
IPOD_DN
IPOD_V
IPD_CO MPOS ITE
5E 5<
IPOD_US B-
1
P S D3
PC N1
100NF
P C3
220NF
16V
6
1UF
P R16
MGND1
D3.3V_P W
IP OD5.2V_P W
IP OD5.2V
IPOD5.2V_P W
D3.3V_PW
D3.3V_P W
D3.3V_P W
D3.3V_P W
D3.3V_P W
D3.3V_P W
BD46
500 0MA
0.0 1OHM
D1.1V_P W
IPO D_SCL
IPO D_SDA
I_MAC_RXD1
O_MAC_MDC
I_MAC_RX_CLK
I_MAC_RXD3
I_MAC_RXD2
I_MAC_RX_COL
I_MAC_RX_DV
I_MAC_RXD0
B_MAC_MDIO
IPO D_RST
HU2-_U SB
HU2+_ USB
I_MAC_RX_CRS
O_MAC_TX_ EN
D0+_USB
O_MAC_TXD0
O_MAC_TXD1
D0-_USB
O_MAC_TXD3
O_MAC_TXD2
I_MAC_RX_E R
I_MAC_TX_CLK
D1+_USB
VBUS1 _FAULT
USB0_ VBUSVALID
USB1_ VBUSVALID
VBUS0 _FAULT
D1-_USB
HU1-_WIFI
HU2-_US B
HU1+_US B
HU1-_US B
HU2+_US B
HU1+_WIFI
HU3-_US B
HU3+_US B
MRS T
OPTION
0OHM
PIDR 11
OPTIO N
1/16 W
33 OHM
PIDR4
OPTIO N
1/16 W
33 OHM
PIDR3
DGND
DGND
1/16 W
10KOHM
OPTIO N
PIDR 8
OPT ION
APN 337S3959
PIDIC1
1
2
3
4 5
6
7
8
MGND1
0OHM
1/16 W
OPTIO N
PIDR 5
2.2 KOHM
OPTION
PIDR 1
OPTION
0OHM
PIDR 21
0OHM
PIDR23
0OHMPIDR22
1/1 6W
1.5 KOHM
PIDR 15
1/1 6W
1.5 KOHM
PIDR 16
2.2 KOHM
OPTIO N
PIDR 2
DGND
1/16 W
33 OHM
PIDR14
1/16 W33 OHM
PIDR13
1/16 W
10KOHM
PIDR 17
SDP 1004
IC29
A3
A4
A5
A6
A28
A29
A30
B3B4
B5
B6
B28
B29
B30
C1
C2
C3
C4
C5
C6
C28
C29
C31
C32
D1
D2
D4
D5
D6
D28
D29
D30
D31
D32
E1
E2
E3
E4
E30
E31
E32
F1
F2
F3
F4
G1
G2
G3
R5H30201NA04N Q08
P IDIC2
1
2
3
4
5
6
7
8
9
10
11
12
13
14
15
16
17
18
19
20
DGND
1/16 W
10KOHM
PIDR 18
OPTIO N
0OHM
PIDR 12
0OHM
PIDR24
6E 6<>
6C4>
6E 6>
6F5<
6D3>
6E 3>
6E 3>
6E 3> 6E 7<
6E 3>
DGND
16V
100NF
OPTI ON
PIDC 3
DGND
DGND
NC
PIDR 19
1/16 W
10KOHM
PIDR 20
7C7<>
7C7<>
DGND
16V
330UF
P C1
ACM2012- 900- 2P- T
P FT31
2 3
4
6E 6>
DGND
6.3 V
10UF
C401
16V100 NF
C402
16V100 NF
C403
16V100 NF
C404
16V100 NF
C405
16V100 NF
C406
16V100 NF
C407
NC
R409
33 OHM
1/16 W
R447
33 OHM
1/16 W
R445
NC
R488
NC
R487
1/10 W44.2 OHM
R486
TP44
DGND
DGND
DGND
6E 6>
6E 3<
6F4<
6F4<
6F4<
6E 3>
6F5<
1/10 W44 .2OHM
R401
TP45
DGND
8E 9<>
8E 9<>
6C4<
1/16 W
0OHM
PNR2
6A5<
0OHM 1/1 6W
PNR 4
0OHM
1/1 6W
PNR 3
1/16W
0OHM
P NR1
DGND
0OHM
1/16W
RNR4
1/16W
0OHM
RNR3
15P F
UDC2
15P F
UDC1
0O HM
P R14
0O HM
P R15
150MA
P BD2
150MA
P BD1
DGND
1
2
3
4
5
6
7
8
9
10
11
12
13
14
15
16
17
18
MGND1
MGND2
MGND3
MGND4
DGND
AS ES 12U030R2
P S D1
AS ES 12U030R2
P S D2
AS ES 12U030R2
1UFUDC5
1UF
UDC6
DGND
UDC7
1/10W
510KOHM
P R7
16V
P C2
IPODGND
IPOD_US B+
IPOD_VCC
DGND
PIC2
1
2
3 4
5
DGND
1/1 0W
16. 5KOHM
P R8
16V
100NF
P C4
6.3V
22UF
P C5
6.3V
22UF
P C6
D3.3V_P W
AU6257
US BIC1
1
2
3
4
5
6
7
8
9
10
11
12
13
14
15
16
17
18
19
20
21
22
23
24
25
26
27
28
29
30
31
32
33
34
35
36
37
38
39
40
41
42
43
44
45
46
47
48
16V
100NF
UDC4
16V
100NF
UDC3
DGND
12MHZ
P S X1
1MOHM
OP TION
UDR4
100N F
16V
UDC1 2
1KOHM
UDR3
0O HM
P R17
16V
100N FUDC11
0O HM
100N F
16V
UDC1 0
100N F
16V
UDC9
DGND
1UF
UDC8
1KOHM 1/16W
UDR2
33OHM
1/16W
UDR1
NC
NC
NC
NC
NC
NC
P3/ IRQ-
P1/ IRQ-
P2/ IRQ-
VSS
NC
NC
NC
NC
NC
VCC
RES-
NC
P4/ IRQ-
NC
GND VCC
SD A
NC SC L
RS T
NC NC
DP 1_ LEDGR
VDD
S US P E ND
CHIP RES E TN
AVSS
VDDH
US B_DM
US B1_ DP
US B1_ DM
UP _RR EF
AVDD
XSCO
US B_DP
AVSS
AVDD
DP 3_ P WR UP
DP 3_ OVRCUR
DP 4_ OVRCUR
DP 4_ P WR UP
DP 4_ LEDGR
DP 3_ LEDGR
DP 2_ LEDGR
E2P DAT
VDD
DP 1_P WRUP
DP 1_OVRCU R
DP 2_OVRCU R
DP 2_ P WR UP
V18
AVDD5V
V33
VSS H
BUS_P WREDN
EE PE NABLE
E2P CLK
AVSS
DP 3_D M
DP 3_D P
DP 4_D M
DP 4_D P
AVDD
XSCI
PVSS
AVSS
DP 2_D M
DP 2_D P
AVDD
PVDD
ILIM
OUT
/FAULTEN
GND
IN
i_MAC_COL
i_MAC_CR S
o_MAC_MDC
b_MAC_MDIO
i_MAC_RXD0
i_MAC_RXD1
i_MAC_RXD2
i_MAC_RXD3
i_MAC_RX_CLK
i_MAC_RX_DV
i_MAC_RX_E R
o_MAC_TXD0
o_MAC_TXD1
o_MAC_TXD2
o_MAC_TXD3
i_MAC_TX_CLK
o_MAC_T X_EN
o_MAC_T X_ER
b_GPI O_US B1
b_GPI O_US B0
i_USB1_XO
i_USB1_XI
i_USB0_XO
i_USB0_XI
b_U SB 1_VBUS
b_US B1_TXRTUNE
b_USB 1_D P
b_USB 1_D M
b_US B1_ANALOGTES T
b_U SB 0_VBUS
b_US B0_TXRTUNE
b_USB 0_D P
b_USB 0_D M
b_US B0_ANALOGTES T
p_US B1_VSS AC
p_US B1_VSS A1
p_US B1_VSS A0
p_US B1_DVSS
p_US B0_VSS AC
p_US B0_VSS A1
p_US B0_VSS A0
p_US B0_DVSS
p_US B1_VDD331
p_US B1_VDD330
p_US B1_DVDD
p_US B0_VDD331
p_US B0_VDD330
p_US B0_DVDD
IN
CLUDE MODEL INS ERT
USBIC1 B LOCK
BT_DN
BT_DP
WIFI_DONGLE_DN
WIFI_DONGLE_DP
IPOD CRADLE NOT
O
X
RNR3 ,RNR 4
PNR1,P NR2
PR14 ,P R15
PNR3,P NR4
X
O
WITHOUT HUB
ONLY DONGLE
USB HUB
NEW CP CHIP I S OPT ION
WIFI_INTERNAL_DP
WIFI_INTERNAL_DN
IPOD_DP
IPOD_DN
100NF
220NF
16V
1UF
D3.3V_PW
IP OD5.2V_P W
IP OD5.2V
IPOD5.2V_P W
D3.3V_PW
D3.3V_PW
D3.3V_PW
D3.3V_PW
D3.3V_PW
D3.3V_PW
500 0MA
0.0 1OHM
D1.1V_PW
OPTION
0OHM
OPTIO N
1/16 W
33OHM
OPTIO N
1/16 W
33OHM
DGND
DGND
1/16 W
10KOHM
OPTIO N
OPT ION
APN 337S3959
0OHM
1/16 W
OPTIO N
2.2 KOHM
OPTION
OPTION
0OHM
0OHM
0OHM
1/16W
1.5 KOHM
1/16W
1.5 KOHM
2.2 KOHM
OPTIO N
DGND
1/16 W
33OHM
1/16 W33 OHM
1/16 W
10KOHM
SDP 1004
R5H30201NA04N Q08
DGND
1/16 W
10KOHM
OPTIO N
0OHM
0OHM
DGND
16V
100NF
OPTION
DGND
DGND
NC
1/16 W
10KOHM
DGND
16V
330UF
ACM2012- 900- 2P- T
DGND
6.3 V
10UF
16V100 NF
16V100 NF
16V100 NF
16V100 NF
16V100 NF
16V100 NF
NC
33OHM
1/16 W
33OHM
1/16 W
NC
NC
1/10 W44.2 OHM
DGND
DGND
DGND
1/10 W44.2OHM
DGND
1/16 W
0OHM
0OHM 1/1 6W
0OHM
1/16W
1/16W
0OHM
DGND
0OHM
1/16W
1/16W
0OHM
15P F
15P F
0OHM
0OHM
150MA
150MA
DGND
DGND
ASES 12U030R2
ASES 12U030R2
ASES 12U030R2
1UF
1UF
DGND
1/10W
510KOHM
16V
DGND
DGND
1/10W
16. 5KOHM
16V
100NF
6.3V
22UF
6.3V
22UF
D3.3V_PW
AU6257
16V
100NF
16V
100NF
DGND
12MHZ
1MOHM
OP TION
100N F
16V
1KOHM
0OHM
16V
100N F
0OHM
100N F
16V
100N F
16V
DGND
1UF
1KOHM 1/16W
33OHM
1/16W
IPOD_V
IPOD_US B-
PS D3
PC N1
PC3
PR16
BD46
PIDR11
PIDR4
PIDR3
PIDR8
PIDIC1
PIDR5
PIDR1
PIDR21
PIDR23
PIDR22
PIDR15
PIDR16
PIDR2
PIDR14
PIDR13
PIDR17
IC29
PIDIC2
PIDR18
PIDR12
PIDR24
PIDC3
PIDR19 PIDR 20
PC1
PFT31
C401
C402
C403
C404
C405
C406
C407
R409
R447
R445
R488
R487
R486
TP44
R401
TP45
PNR2
PNR 4
PNR 3
PNR1
RNR4
RNR3
UDC2
UDC1
PR14
PR15
PBD2
PBD1
PS D1
PS D2
UDC5
UDC6
UDC7
PR7
PC2
IPODGND
IPOD_US B+
IPOD_VCC
PIC2
PR8
PC4
PC5
PC6
USBIC1
UDC4
UDC3
PS X1
UDR4
UDC12
UDR3
PR17
UDC11
UDC10
UDC9
UDC8
UDR2
UDR1
5E5<
6E6<>
6C4>
6E6>
6F5<
6D3>
6E3>
6E3>
6E3> 6E 7<
6E3>
7C7<>
7C7<>
6E6>
6E6>
6E3<
6F4<
6F4<
6F4<
6E3>
6F5<
8E9<>
8E9<>
6C4<
6A5<
IPD_CO MPOS ITE
IPOD_SCL
IPOD_SDA
I_MAC_RXD1
O_MAC_MDC
I_MAC_RX_CLK
I_MAC_RXD3
I_MAC_RXD2
I_MAC_RX_COL
I_MAC_RX_DV
I_MAC_RXD0
B_MAC_MDIO
IPOD_RST
HU2-_USB
HU2+_ USB
I_MAC_RX_CRS
O_MAC_TX_EN
D0+_USB
O_MAC_TXD0
O_MAC_TXD1
D0-_USB
O_MAC_TXD3
O_MAC_TXD2
I_MAC_RX_E R
I_MAC_TX_CLK
D1+_USB
VBUS1_FAULT
USB0_ VBUSVALID
USB1_ VBUSVALID
VBUS0_FAULT
D1-_USB
HU1-_WIFI
HU2-_US B
HU1+_US B
HU1-_US B
HU2+_US B
HU1+_WIFI
HU3-_US B
HU3+_US B
MRST
1
6
MGND1
1
2
3
4 5
6
7
8
MGND1
A3
A4
A5
A6
A28
A29
A30
B3B4
B5
B6
B28
B29
B30
C1
C2
C3
C4
C5
C6
C28
C29
C31
C32
D1
D2
D4
D5
D6
D28
D29
D30
D31
D32
E1
E2
E3
E4
E30
E31
E32
F1
F2
F3
F4
G1
G2
G3
1
2
3
4
5
6
7
8
9
10
11
12
13
14
15
16
17
18
19
20
2 3
4
1
2
3
4
5
6
7
8
9
10
11
12
13
14
15
16
17
18
MGND1
MGND2
MGND3
MGND4
1
2
3 4
5
1
2
3
4
5
6
7
8
9
10
11
12
13
14
15
16
17
18
19
20
21
22
23
24
25
26
27
28
29
30
31
32
33
34
35
36
37
38
39
40
41
42
43
44
45
46
47
48
NC
NC
NC
NC
NC
NC
P3/ IRQ-
P1/ IRQ-
P2/ IRQ-
VSS
NC
NC
NC
NC
NC
VCC
RES-
NC
P4/ IRQ-
NC
GND VCC
SDA
NC SC L
RS T
NC NC
DP1_LEDGR
VDD
SUS P END
CHIPRES E TN
AVSS
VDDH
USB_DM
USB1_DP
USB1_DM
UP_RRE F
AVDD
XSCO
USB_DP
AVSS
AVDD
DP3_P WR UP
DP3_OVRCUR
DP4_OVRCUR
DP4_P WR UP
DP4_LEDGR
DP3_LEDGR
DP2_LEDGR
E2P DAT
VDD
DP1_P WRUP
DP1_OVRC UR
DP2_OVRCUR
DP2_P WR UP
V18
AVDD5V
V33
VSS H
BUS_P WR EDN
EEP ENABLE
E2P CLK
AVSS
DP3_DM
DP3_DP
DP4_DM
DP4_DP
AVDD
XSCI
PVSS
AVSS
DP2_DM
DP2_DP
AVDD
PVDD
ILIM
OUT
/FAULTEN
GND
IN
i_MAC_COL
i_MAC_CR S
o_MAC_MDC
b_MAC_MDIO
i_MAC_RXD0
i_MAC_RXD1
i_MAC_RXD2
i_MAC_RXD3
i_MAC_RX_CLK
i_MAC_RX_DV
i_MAC_RX_E R
o_MAC_TXD0
o_MAC_TXD1
o_MAC_TXD2
o_MAC_TXD3
i_MAC_TX_CLK
o_MAC_TX_E N
o_MAC_TX_E R
b_GPI O_US B1
b_GPI O_US B0
i_USB1_XO
i_USB1_XI
i_USB0_XO
i_USB0_XI
b_U SB 1_VBUS
b_US B1_TXRTUNE
b_USB 1_D P
b_USB 1_D M
b_US B1_ANALOGTES T
b_U SB 0_VBUS
b_US B0_TXRTUNE
b_USB 0_D P
b_USB 0_D M
b_US B0_ANALOGTES T
p_US B1_VSS AC
p_US B1_VSS A1
p_US B1_VSS A0
p_US B1_DVSS
p_US B0_VSS AC
p_US B0_VSS A1
p_US B0_VSS A0
p_US B0_DVSS
p_US B1_VDD331
p_US B1_VDD330
p_US B1_DVDD
p_US B0_VDD331
p_US B0_VDD330
p_US B0_DVDD
POWER
VIDEO
6-10Copyright©1995-2012SAMSUNG.Allrightsreserved.

Table of Contents

Other manuals for Samsung HT-E5550

Related product manuals