EasyManua.ls Logo

Samsung HT-E5550 - Soft AP; AllShare Settings

Samsung HT-E5550
92 pages
Print Icon
To Next Page IconTo Next Page
To Next Page IconTo Next Page
To Previous Page IconTo Previous Page
To Previous Page IconTo Previous Page
Loading...
4.Troubleshooting
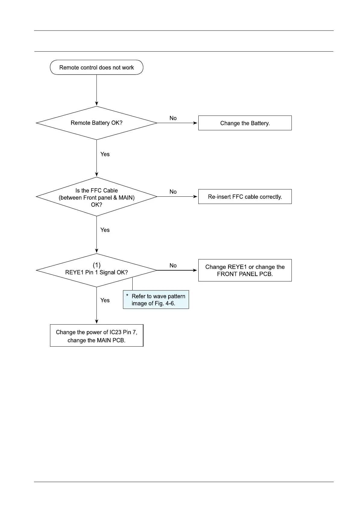
4.1.4.Remotedoesn’twork
Cha nge the Ba tte ry.
No
No
Re -ins e rt FFC ca ble corre ctly.
No
Cha nge REYE1 or cha nge the
FRONT PANEL P CB.
Ye s
Ye s
Ye s
Re mote Ba ttery OK?
(1)
REYE1 P in 1 S igna l OK?
Re mote co ntrol doe s not work
Cha nge the power of IC23 Pin 7,
cha nge the MAIN P CB.
Is th e FFC Cab le
(be twe e n Fro nt pane l & MAIN)
OK?
* Re fe r to wave pa ttern
image of Fig. 4-6 .
Copyright©1995-2012SAMSUNG.Allrightsreserved.4-10

Table of Contents

Other manuals for Samsung HT-E5550

Related product manuals