EasyManua.ls Logo

Samsung HT-E5550 - To connect the Home Cinema to a Bluetooth device

Samsung HT-E5550
92 pages
Print Icon
To Next Page IconTo Next Page
To Next Page IconTo Next Page
To Previous Page IconTo Previous Page
To Previous Page IconTo Previous Page
Loading...
4.Troubleshooting
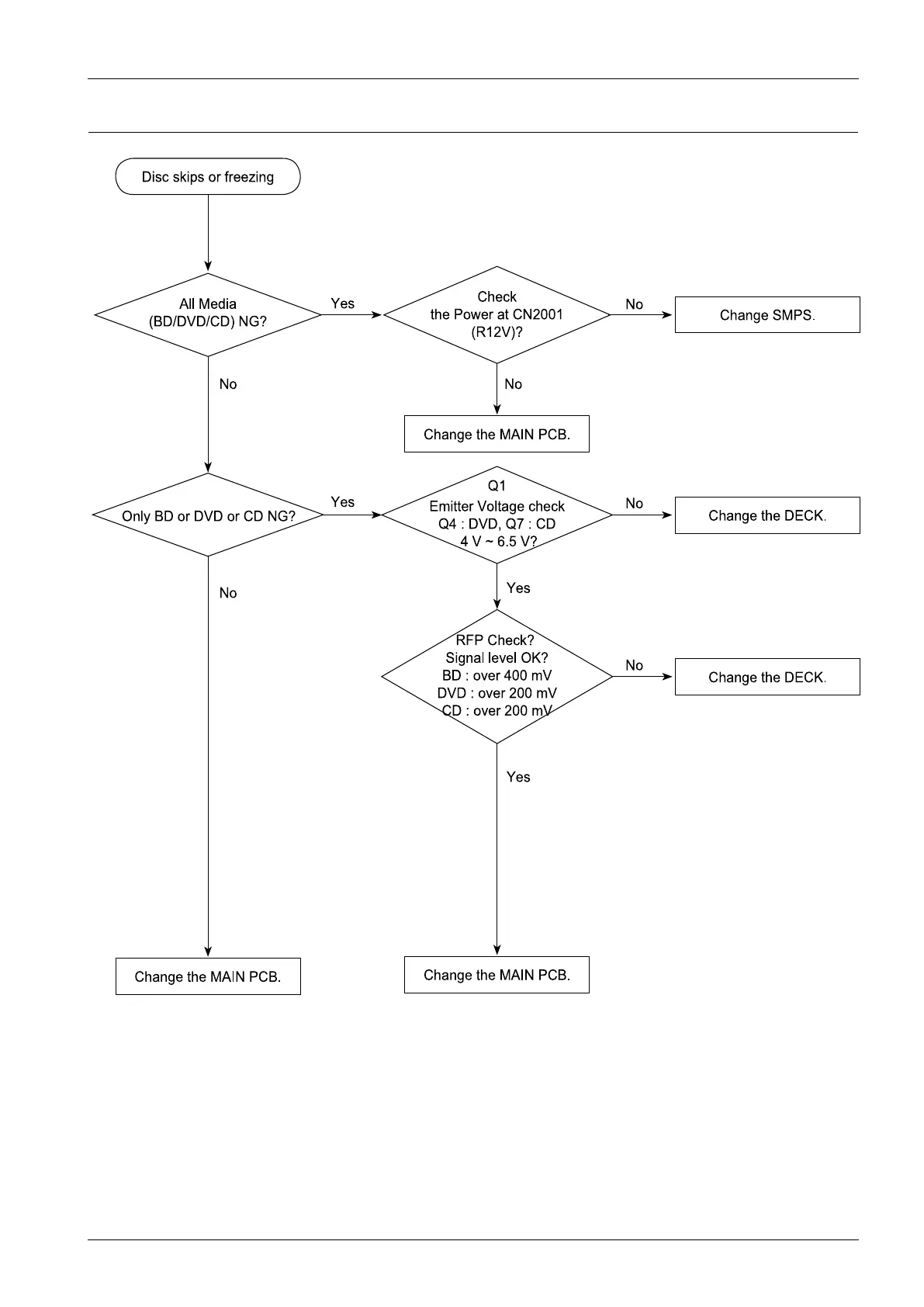
4.1.8.Discskipsorfreezing
Dis c skips o r freezing
Cha nge the MAIN P CB.
Cha nge the MAIN P CB.
Cha nge SMPS .
Cha nge the DECK.
Yes
Cha nge the DECK.
All Med ia
(BD/DVD/CD) NG?
Only BD or D VD or CD NG?
Q1
Emitter Voltage che ck
Q4 : DVD, Q7 : CD
4 V ~ 6.5 V?
Che ck
the Po wer a t CN2001
(R12V)?
No
RFP Che ck?
Signa l le ve l OK?
BD : ove r 400 mV
DVD : ove r 200 mV
CD : over 200 mV
Yes
Yes
Yes
No
No
No
No
Cha nge the MAIN P CB.
No
Copyright©1995-2012SAMSUNG.Allrightsreserved.4-22

Table of Contents

Other manuals for Samsung HT-E5550

Related product manuals