EasyManua.ls Logo

Samsung HT-E5550 - 6.4. POWER_AMP

Samsung HT-E5550
92 pages
Print Icon
To Next Page IconTo Next Page
To Next Page IconTo Next Page
To Previous Page IconTo Previous Page
To Previous Page IconTo Previous Page
Loading...
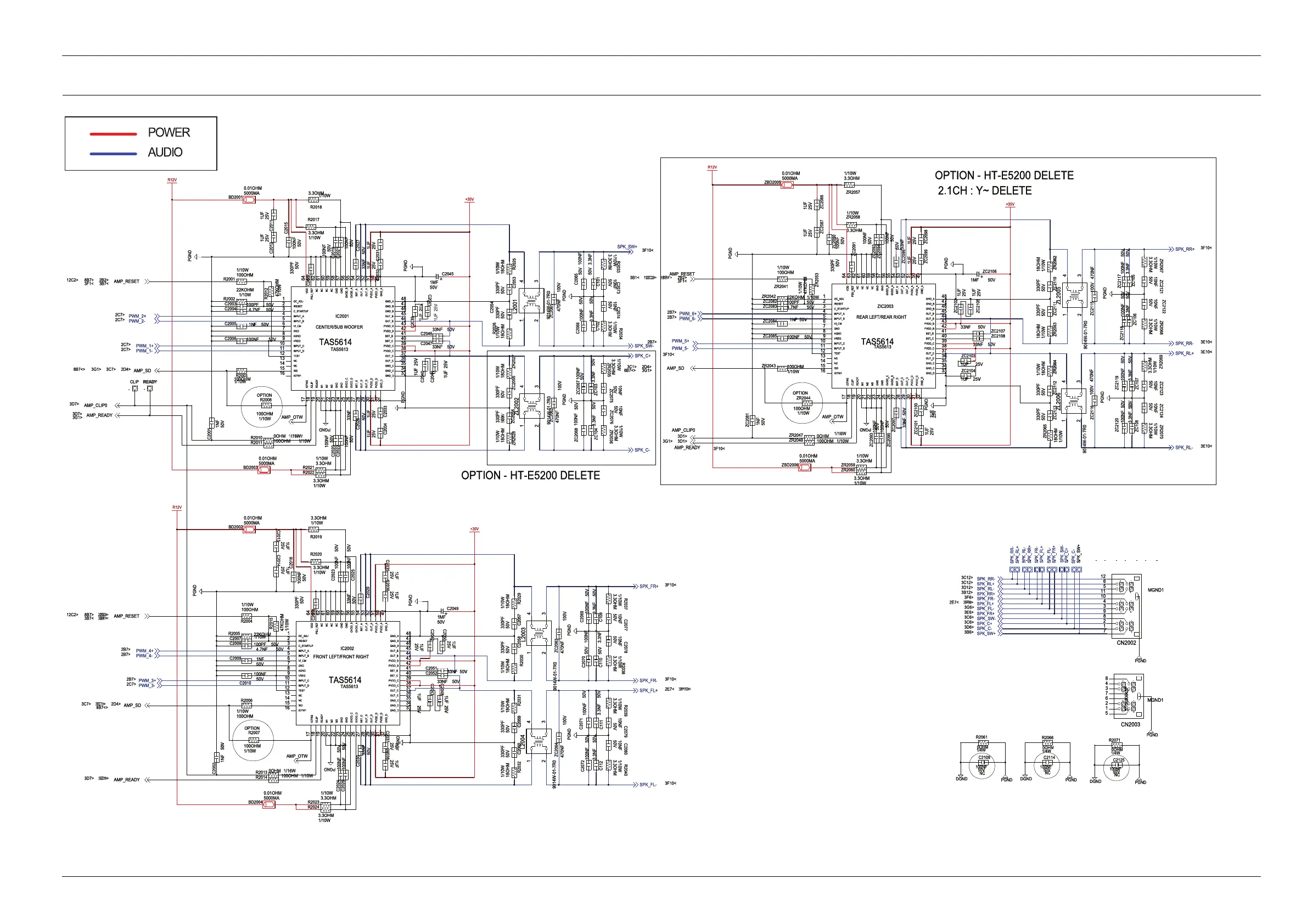
6.SchematicDiagram
6.4.POWER_AMP
TAS5614
TAS5 6 1 3
TAS5614
FR O NT LEFT/FRONT RIGHT
NC
CENTER/SUB WOOF ER
TAS5 6 1 3
OP TION - HT-E5200 DELETE
TAS5614
TAS5 613
RE AR LEFT/REAR RIGHT
2.1CH : Y~ DELETE
NC
OP TION - HT-E5200 DELETE
NC
SP K_FR+
3F 1 0<
SP K_FL+
2E 7 < 3F10<
SP K_FR-
3F 1 0<
SP K_FL-
3F 1 0<
PWM_4-
2B7>
PWM_4+
2B7>
PWM_3+
2B7>
2C7>
PWM_3-
PWM_2+
2C7>
PWM_2-
2C7>
PWM_1+
2C7>
PWM_1-
2C7>
SP K_C-
3F 1 0<
SP K_C+
3F 1 0<
SP K_SW-
SPK_S W+
3F1 0<
PW M_5-
PW M_5+
2B7>
2B7 >
PW M_6+
PW M_6-
2B7 >
SP K_RL-
3E 1 0<
SP K_RL+
3E 1 0<
SP K_RR-
3E 1 0<
SP K_RR+
3F 1 0<
S P K_S W+
SP K_C-
S P K_C+
SP K_SW-
S P K_FR+
SP K_FL-
S P K_FL+
SP K_FR-
S P K_RR +
SP K_RL-
S P K_RL+
SP K_RR-
3B6 >
3D6 >
3C 6 >
3C 6 >
3E 6 >
3G 6 >
2E 7 < 3F6>
3F 6 >
3B1 2 >
3D1 2 >
3C 1 2>
3C 1 2>
-
S P K_S W+
-
S P K_C-
S P K_C+
-
S P K_S W-
-
S P K_FR+
-
S P K_FL-
-
S P K_FL+
-
S P K_FR-
-
S P K_RR +
-
S P K_RL-
-
S P K_RL+
-
S P K_RR -
-
MGND1
+35V
+35V
BD200 4
0.01OHM
5000MA
BD200 2
5000MA
0.01OHM
R1 2V
BD200 3
0.01OHM
5000MA
BD200 1
0.01OHM
5000MA
+35V
ZBD20 0 6
5000M A
0.01OH M
ZBD20 0 5
0.01OH M
5000M A
R1 2V
22KO HM
50V
ZC2 1 00
R1 2V
50V
100NF
C2012
PGND
1/10W
R2012
3
C2034
AMP_RESET
AMP_SD
AMP_CLIP0
AMP_READY
AMP_SD
AMP_RESET
AMP_OTW
AMP_OTW
AMP_C LIP0
AMP_S D
AMP_O TW
AMP_R ES ET
AMP_READY
3D7> 3D1>
1NF 50 V
C2 0 02
1/10W100OHM
R201 4
1/10W
100OHM
OPTIO N
R200 7
1/16W0OHM
R201 3
2D4>
8B7< >
3C7> 3C1>
3B7< 3B1<
8B7> 2B2>12 C2 >
1/10W
100OHM
R200 6
100NF
50V
C201 0
50V
1NF
C200 9
50V4.7NF
C200 8
50V100PF
C200 7
1/10W
22KOHM
R200 5
PGND
1/10W
100OHM
R200 4
3G1 >
3D7>
3D7>
-
CLIP
-
READY
2D4>3C7>3G1 >8B7< >
1NF
50V
C2001
1/10W100OHM
R201 1
0OHM 1/16W
R201 0
1/10W
100OHM
R200 3
1/10W
100OHM
OPTIO N
R200 8
50V100NF
C200 6
50V1NF
C200 5
8B7>
3B7<3F1<
2B2>12 C2 >
50V4.7NF
C200 4
50V100PF
C200 3
1/10W
22KOHM
R200 2
100OHM
R200 1
47KOHM
1/10 W
1UF
25V
1UF
25V
C2011
1/10W
3.3OHM
R202 3
1/10W
3.3OHM
R202 4
IC2002
1
2
3
4
5
6
7
8
9
10
11
12
13
14
15
16
17
18
19
20
21
22
23
24
25
26
27
28
29
30
31
32
33
34
35
36
37
38
39
40
41
42
43
44
45
46
47
48
49
50
51
52
53
54
55
56
57
58
59
60
61
62
63
64
50 V100NF
C2 0 26
50 V10 0 NF
C2 0 24
PGND
33 NF
50 V
C2 0 30
1UF
25V
C203 8
1UF
25V
C203 7
PGN D
1/1 0W
47KOH M
R2015
1UF
25V
C201 4
100N F
50V
C2016
50V
330PF
C2018
1UF
25V
C201 3
1/10W
3.3OHM
R202 0
1/10W
3.3OHM
R201 9
50V100N F
C2023
100N F 50V
C2025
50V
33N F
C2029
1UF 25V
C204 8
1UF 25V
C204 3
50V33NF
C205 2
1UF
25V
C204 2
50V33NF
C205 1
1UF
25V
C205 0
25V
1UF
C203 6
1UF
25V
C203 5
PGND
50V
1MF
C204 9
1/10 W
18 OHM
R2 0 32
33 0PF
50 V
C2 0 60
33 0PF
50 V
C2 0 59
90 14 W-01 -7R0
L200 4
1
2 3
4
10 0 V
47 0N F
ZC2064
PGN D
50 V10 0 NF
C2 0 72
50 V3.3NF
C1 1 2
50 V
10 0 NF
C2 0 71
50 V
3.3NF
C1 1 1
1/10W
3.3OHM
R204 0
10NF
50V
C208 0
10NF
50V
C207 9
1/10 W
18 OHM
R2 0 31
1/1 0W
18OH M
R2030
330PF
50V
C2058
330PF
50V
C2057
90 14 W-0 1-7R0
L200 3
1
2 3
4
100V
470N F
ZC2063
PGND
1/1 0W
18OH M
R2029
1/10W
3.3OHM
R203 9
100N F
50V
C2070
3.3 NF
50V
C110
1/10W
3.3OHM
R203 8
10NF
50V
C207 8
50V100N F
C2069
50V3.3 NF
C109
10NF
50V
C207 7
1/10W
3.3OHM
R203 7
DGND
10 0 NF
50 V
C2 1 09
1/4 W
0O HM
R2 0 61
P G ND
DGND
10 0 NF
50 V
C2 1 14
1/4 W
0O HM
R2 0 66
1/10W
3.3OHM
R202 2
1/10W
3.3OHM
R202 1
100N F
50V
C2020
50V
100N F
C2022
PGND
IC2001
1
2
4
5
6
7
8
9
10
11
12
13
14
15
16
17
18
19
20
21
22
23
24
25
26
27
28
29
30
31
32
33
34
35
36
37
38
39
40
41
42
43
44
45
46
47
48
49
50
51
52
53
54
55
56
57
58
59
60
61
62
63
64
50V
33N F
C2028
25V
1UF
25V
1UF
C2033
PGND
25V1UF
C2040
25V1UF
C2044
50V33NF
C204 6
50V33NF
C204 7
50V
330PF
C2017
C2015
1/10W
3.3OHM
R201 7
50V33NF
C2027
100NF
50V
C2019
50V
100NF
C2021
1/10W
3.3OHM
R201 8
25V
1UF
C2032
25V1UF
C2039
25V
1UF
C2031
PGND
1UF 25V
C204 1
1MF
50V
C204 5
1/1 0W
18OH M
ZR2028
50V
330PF
ZC2056
50V
330PF
ZC205 5
9014 W-01-7R0
ZL2002
1
2 3
4
1/10 W
18OHM
ZR202 7
1/10 W
18OHM
R2026
470N F
100V
ZC2062
PGND
50V
100N F
ZC2068
50V
3.3 NF
ZC104
1/10W
3.3OHM
ZR2036
10NF
50V
ZC2076
100NF
50V
ZC206 7
50V
3.3N F
ZC103
10NF
50V
ZC20 75
1/10W
3.3OHM
ZR20 35
50V
100NF
C2066
50V
3.3N F
C102
1/10W
3.3OHM
R203 4
50V
330PF
C2054
9014W- 01-7R0
L2001
1
2 3
4
50V
330PF
C2053
1/10 W
18OHM
R2025
100V
470NF
ZC206 1
PGND
10NF
50V
C207 4
100NF
50V
C2065
3.3N F50V
C101
10NF
50V
C207 3
1/10W
3.3OHM
R203 3
3D1 >
AMP_R EADY
3D1 >3G1>
50V
1NF
ZC2 0 81
3G 1 >
2D4>
8B7 <>
3C1>
1/10W
100OH M
ZR2 0 43
50V100N F
ZC2 0 85
50V1NF
ZC2 0 84
1/10W100OH M
ZR2 0 48
0OH M
1/16W
ZR2 0 47
1/10W
3.3OH M
ZR2 0 60
1/10W
3.3OH M
ZR2 0 59
100NF
50V
ZC2 0 93
50V
100NF
ZC2 0 95
P G ND
1/10W
100OH M
OP TION
ZR2 0 44
ZIC200 3
1
2
3
4
5
6
7
8
9
10
11
12
13
14
15
16
17
18
19
20
21
22
23
24
25
26
27
28
29
30
31
32
33
34
35
36
37
38
39
40
41
42
43
44
45
46
47
48
49
50
51
52
53
54
55
56
57
58
59
60
61
62
63
64
3F 1 <
2B2 >3B1 < 12 C2 > 8B7>
4.7N F
ZC2 0 83
50V100PF
ZC2 0 82
1/10W
ZR2 0 42
1/10W
100OH M
ZR2 0 41
P G ND
47KOH M
1/10 W
ZR2 0 53
50V
100N F
ZC2 0 90
25V
1UF
ZC2 0 87
50V
330PF
ZC2 0 91
1/10W
3.3OH M
ZR2 0 58
50V
100N F
ZC2 0 92
100N F
50V
ZC2 0 94
25V
1UF
ZC2 0 86
1/10W
3.3OH M
ZR2 0 57
25V
1UF
ZC2 1 01
50V33NF
ZC2 0 97
25V
1UF
P G ND
25V1UF
ZC2 1 04
25V1UF
ZC2 1 03
50V33N F
ZC2 1 08
50V33N F
ZC2 1 07
1/1 0W
18OH M
ZR2 0 65
330PF
50V
ZC2 1 13
330PF
50V
ZC2 1 12
1/10 W
18OH M
ZR2 0 64
9014 W-01-7R0
ZL2006
1
2 3
4
1/10 W
18OH M
ZR2 0 63
33N F
50V
ZC2 0 96
1UF
25V
ZC2 0 99
1UF
25V
ZC2 0 98
1UF
25V
ZC2 1 02
1UF
25V
ZC2 1 05
50V1MF
ZC2 1 06
P G ND
330PF
50V
ZC2 1 11
330PF
50V
ZC2 1 10
1/10 W
18OH M
ZR2 0 62
9014W -01-7R 0
ZL2005
1
2 3
4
P G ND
DGND
P G ND
10 0 NF
50 V
C2 1 25
1/4 W
0O HM
R2 0 71
ST048 06 45 P
CN2003
1
2
3
4
5
6
7
8
MGND1
P G ND
CN2002
1
2
3
4
5
6
7
8
9
10
11
12
P G ND
100NF 50V
ZC2 1 20
3.3 NF 50V
ZC1 0 8
1/10W
3.3OH M
ZR2 0 70
100V
470N F
ZC2 1 16
P G ND
50V100N F
ZC2 1 19
50V3.3N F
ZC1 0 7
50V100N F
ZC2 1 18
50V3.3N F
ZC1 0 6
10N F
50V
ZC2 1 24
10N F
50V
ZC2 1 23
1/10 W
3.3OH M
ZR2 0 69
1/10W
3.3OH M
ZR2 0 68
470N F
100V
ZC2 1 15
P G ND
50V100N F
ZC2 1 17
50V3.3N F
ZC1 0 5
10N F
50V
ZC2 1 22
10N F
50V
ZC2 1 21
1/10W
3.3OH M
ZR2 0 67
-
+
-
+
-
+
-
+
-
+
+
-
-
+
+
-
+
-
-
+
OC_A DJ
INPUT_A
INPUT_B
VI_C M
GND
AGND
VREG
INPUT_C
INPUT_D
NC
NC
/S D
/OTW1
/OTW2
/CLIP
RE ADY
M1
M2
M3
GND
GND
GVDD_C
GVDD_D
BST_D
OUT_D
OUT_D
PVDD_D
PVDD_D
GND_D
GND_ D
GND_ C
GND_ C
OUT_C
OUT_C
P VDD_C
P VDD_C
BS T_C
BS T_B
P VDD_B
P VDD_B
OUT_B
OUT_B
GND_ B
GND_ B
GND_ A
GND_A
PVDD_A
PVDD_A
OUT_A
OUT_A
BST_A
GVDD_A
GVDD_B
GND
GND
NC
NC
NC
NC
PSU_RE F
VDD
/RE S ET
TES T
C_ S TARTUP
OC _ADJ
INPUT_ A
INPUT_ B
VI_CM
GND
AGND
VREG
INPUT_ C
INPUT_ D
NC
NC
/SD
/OTW1
/OTW2
/CLIP
RE ADY
M1
M2
M3
GND
GND
GVDD_C
GVDD_D
BS T_D
OUT_D
OUT_D
PVDD_D
PVDD_D
GND_D
GND_D
GND_C
GND_C
OUT_ C
OUT_ C
PVDD_C
PVDD_C
BST_C
BST_B
PVDD_B
PVDD_B
OUT_ B
OUT_ B
GND_B
GND_B
GND_A
GND_A
PVDD_A
PVDD_A
OUT_A
OUT_A
BS T_A
GVDD_A
GVDD_B
GND
GND
NC
NC
NC
NC
PS U_RE F
VDD
/RES ET
TES T
C_STA RTUP
OC _ADJ
INPUT_ A
INPUT_ B
VI_CM
GND
AGND
VREG
INPUT_ C
INPUT_ D
NC
NC
/SD
/OTW1
/OTW2
/CLIP
RE ADY
M1
M2
M3
GND
GND
GVDD_C
GVDD_D
BST_D
OUT_D
OUT_D
PVDD_D
PVDD_D
GND_D
GND_D
GND_C
GND_C
OUT_ C
OUT_ C
PVDD_C
PVDD_C
BST_C
BST_B
PVDD_B
PVDD_B
OUT_ B
OUT_ B
GND_B
GND_B
GND_A
GND_A
PVDD_A
PVDD_A
OUT_A
OUT_A
BST_A
GVDD_A
GVDD_B
GND
GND
NC
NC
NC
NC
PSU_RE F
VDD
/RES ET
TES T
C_STA RTUP
TAS5614
TAS5 6 1 3
TAS5614
FR O NT LEFT/FRONT RIGHT
NC
CENTER/SUB WOOF ER
TAS5 6 1 3
OP TION - HT-E5200 DELETE
TAS5614
TAS5 613
RE AR LEFT/REAR RIGHT
2.1CH : Y~ DELETE
NC
OP TION - HT-E5200 DELETE
NC
- - - - - - - - -
-
- -
+35V
+35V
0.01OHM
5000MA
5000MA
0.01OHM
R1 2V
0.01OHM
5000MA
0.01OHM
5000MA
+35V
5000M A
0.01OH M
0.01OH M
5000M A
R1 2V
22KO HM
50V
R1 2V
50V
100NF
PGND
1/10W
1NF 50 V
1/10W100OHM
1/10W
100OHM
OPTIO N
1/16W0OHM
1/10W
100OHM
100NF
50V
50V
1NF
50V4.7NF
50V100PF
1/10W
22KOHM
PGND
1/10W
100OHM
-
-
1NF
50V
1/10W100OHM
0OH M 1/16W
1/10W
100OHM
1/10W
100OHM
OPTIO N
50V100NF
FN1 V05
50V4.7NF
50V100PF
1/10W
22KOHM
100OHM
47KOHM
1/10 W
1UF
25V
1UF
25V
1/10W
3.3OHM
1/10W
3.3OHM
50 V100NF
50 V10 0 NF
PGND
33 NF
50 V
1UF
25V
1UF
25V
PGN D
1/1 0W
47KOH M
1UF
25V
100N F
50V
50V
330PF
1UF
25V
1/10W
3.3OHM
1/10W
3.3OHM
50V100N F
100N F 50V
50V
33N F
1UF 25V
1UF 25V
50V33NF
1UF
25V
FN33 V05
1UF
25V
25V
1UF1UF
25V
PGND
50V
1MF
1/10 W
18 OHM
33 0PF
50 V
33 0PF
50 V
90 14 W-0 1-7R 0
10 0 V
47 0N F
PGN D
50 V10 0 NF
50 V3.3NF
50 V
10 0 NF
50 V
3.3NF
1/10W
3.3OHM
10NF
50V
10NF
50V
1/10 W
18 OHM
1/1 0W
18OH M
330PF
50V
330PF
50V
90 14 W-01-7R0
100V
470N F
PGND
1/1 0W
18OH M
1/10W
3.3OHM
100N F
50V
3.3 NF
50V
1/10W
3.3OHM
10NF
50V
50V100N F
50V3.3 NF
10NF
50V
1/10W
3.3OHM
DGND
10 0 NF
50 V
1/4 W
0O HM
P G ND
DGND
10 0 NF
50 V
1/4 W
0O HM
1/10W
3.3OHM
1/10W
3.3OHM
100N F
50V
50V
100N F
PGND
50V
33N F
25V
1UF
25V
1UF
PGND
FU1 V52
F
U
1
V
52
50V33NF
50V33NF
50V
330PF
1/10W
3.3OHM
50V33NF
100NF
50V
50V
100NF
1/10W
3.3OHM
25V
1UF
1 2
25V
1UF
PGND
1MF
50V
1/1 0W
18OH M 50V
330PF
50V
330PF
9014 W-01-7R0
1/10 W
18OHM
1/10 W
18OHM
470N F
100V
PGND
50V
100N F
50V
3.3 NF
1/10W
3.3OHM
10NF
50V
100NF
50V
50V
3.3N F
10NF
50V
1/10W
3.3OHM
50V
100NF
50V
3.3N F
1/10W
3.3OHM
50V
330PF
9014W- 01-7R0
50V
330P F 1/10W
18OHM
100V
470NF
PGND
10NF
50V
100NF
50V
3.3N F50V
10NF
50V
1/10W
3.3OHM
50V
1NF
1/10W
100OH M
50V100N F
FN1 V05
1/10W100OH M
0OH M
1/16W
1/10W
3.3OH M
1/10W
3.3OH M
100NF
50V
50V
100NF
P G ND
1/10W
100OH M
OP TION
4.7N F
50V100PF
1/10W
1/10W
100OH M
P G ND
47KOH M
1/10 W
50V
100N F
25V
1UF
50V
330PF
1/10W
3.3OH M
50V
100N F
100N F
50V
25V
1UF
1/10W
3.3OH M
25V
1UF
FN33 V05
25V
1UF
P G ND
FU1 V52
25V1UF
50V33N F
50V33N F
1/1 0W
18OH M
330PF
50V
330PF
50V
1/10 W
18OH M
9014 W-01-7R0
1/10 W
18OH M
33N F
50V
1UF
25V
1UF
25V
1UF
25V
1UF
25V
50V1MF
P G ND
330PF
50V
330PF
50 V 1/10 W
18OH M
9014W -01-7R 0
P G ND
DGND
P G ND
10 0 NF
50 V
1/4 W
0O HM
ST048 06 45 P
P G ND
P G ND
100N F 50V
3.3 NF 50V
1/10W
3.3OH M
100V
470N F
P G ND
50V100N F
50V3.3N F
50V100N F
50V3.3N F
10N F
50V
10N F
50V
1/10 W
3.3OH M
1/10W
3.3OH M
470N F
100V
P G ND
50V100N F
50V3.3N F
10N F
50V
10N F
50V
1/10W
3.3OH M
S P K_S W+
S P K_C-
S P K_C+
S P K_S W-
S P K_FR+
S P K_FL-
S P K_FL+
S P K_FR-
S P K_RR +
S P K_RL-
S P K_RL+
S P K_RR -
BD200 4
BD2002
BD2003
BD2001
ZBD20 0 6
ZBD20 0 5
ZC2 1 00
C2012
R2012
C2034
C2 0 02
R201 4
R200 7
R201 3
R200 6
C201 0
C200 9
C200 8
C200 7
R200 5
R200 4
CLIP READY
C2001
R201 1
R201 0
R200 3
R200 8
C200 6
C200 5
C200 4
C200 3
R200 2
R200 1
C2011
R202 3
R202 4
IC2002
C2 0 26
C2 0 24
C2 0 30
C203 8C203 7
R2015
C201 4
C2016
C2018
C201 3
R202 0
R201 9
C2023
C2025
C2029
C204 8
C204 3
C205 2
C204 2
C205 1
C205 0
C203 6C203 5
C204 9
R2 0 32 C20 6 0 C2 0 59
L200 4
ZC2064
C2 0 72
C1 1 2
C2 0 71
C1 1 1
R204 0C208 0C207 9
R2 0 31
R2030
C205 8 C2057
L200 3
ZC2063
R2029
R203 9
C2070
C110
R203 8
C207 8
C2069
C109
C207 7R203 7
C2 1 09
R2 0 61
C2 1 14
R2 0 66
R202 2
R202 1
C2020
C2022
IC2001
C2028
C2033
C2040
C2044
C204 6
C204 7
C2017
C2015
R201 7
C2027
C2019
C2021
R201 8
C2032
C2039
C2031
C204 1
C204 5
ZR2028
ZC2056
ZC205 5
ZL2002
ZR202 7
R2026
ZC2062
ZC2068
ZC104
ZR2036
ZC2076
ZC206 7
ZC103
ZC20 75
ZR20 35
C2066
C102
R203 4
C2054
L2001
C205 3 R202 5
ZC206 1
C207 4
C2065
C101
C207 3R203 3
ZC2 0 81
ZR2 0 43
ZC2 0 85
ZC2 0 84
ZR2 0 48
ZR2 0 47
ZR2 0 60
ZR2 0 59
ZC2 0 93
ZC2 0 95
ZR2 0 44
ZIC200 3
ZC2 0 83
ZC2 0 82
ZR2 0 42
ZR2 0 41
ZR2 0 53
ZC2 0 90
ZC2 0 87
ZC2 0 91
ZR2 0 58
ZC2 0 92
ZC2 0 94
ZC2 0 86
ZR2 0 57
ZC2 1 01
ZC2 0 97
ZC2 1 04
ZC2 1 03
ZC2 1 08
ZC2 1 07
ZR2 0 65
ZC2 1 13 ZC2 1 12 ZR2064
ZL2006
ZR2 0 63
ZC2 0 96
ZC2 0 99 ZC2098
ZC2 1 02
ZC2 1 05
ZC2 1 06
ZC2 1 11 ZC2 1 10 ZR2062
ZL2005
C2 1 25
R2 0 71
CN2003
CN2002
ZC2 1 20
ZC1 0 8
ZR2 0 70
ZC2 1 16
ZC2 1 19
ZC1 0 7
ZC2 1 18
ZC1 0 6
ZC2 1 24ZC 2123
ZR2 0 69
ZR2 0 68
ZC2 1 15
ZC2 1 17
ZC1 0 5
ZC2 1 22
ZC2 1 21ZR20 67
3F 1 0<
2E 7 < 3 F 10<
3F 1 0<
3F 1 0<
2B7>
2B7>
2B7>
2C7>
2C7>
2C7>
2C7>
2C7>
3F 1 0<
3F 1 0<
3F1 0<
2B7 >
2B7 >
2B7 >
3E 1 0<
3E 1 0<
3E 1 0<
3F 1 0<
3B6 >
3D6 >
3C 6 >
3C 6 >
3E 6 >
3G 6 >
2E 7 < 3F 6>
3F 6 >
3B1 2 >
3D1 2 >
3C 1 2>
3C 1 2>
3D7> 3D1 >
2D4>
8B7< >
3C7> 3 C 1>
3B7< 3B1<
8B7> 2B2> 12 C2 >
3G1 >
3D7>
3D7>
2D4>3C7>3G1 >8B7< >
8B7>
3B7<3F1<
2B2>12 C2 >
3D1 >
3D1 >3G1>
3G 1 >
2D4>
8B7 <>
3C1>
3F 1 <
2B2 >3B1 < 12 C2 > 8B7>
SP K_FR+
SP K_FL+
SP K_FR-
SP K_FL-
PWM_4-
PWM_4+
PWM_3+
PWM_3-
PWM_2+
PWM_2-
PWM_1+
PWM_1-
SP K_C-
SP K_C+
SP K_SW-
SPK_S W+
PW M_5-
PW M_5+
PW M_6+
PW M_6-
SP K_RL-
SP K_RL+
SP K_RR-
SP K_RR+
S P K_S W+
SP K_C-
S P K_C+
SP K_SW-
S P K_FR+
SP K_FL-
S P K_FL+
SP K_FR-
S P K_RR +
SP K_RL-
S P K_RL+
SP K_RR-
AMP_RESET
AMP_SD
AMP_CLIP0
AMP_READY
AMP_SD
AMP_RESET
AMP_OTW
AMP_OTW
AMP_C LIP0
AMP_S D
AMP_O TW
AMP_R ES ET
AMP_READY
AMP_R EADY
MGND1
3
1
2
3
4
5
6
7
8
9
10
11
12
13
14
15
16
17
18
19
20
21
22
23
24
25
26
27
28
29
30
31
32
33
34
35
36
37
38
39
40
41
42
43
44
45
46
47
48
49
50
51
52
53
54
55
56
57
58
59
60
61
62
63
64
1
2 3
4
1
2 3
4
1
2
4
5
6
7
8
9
10
11
12
13
14
15
16
17
18
19
20
21
22
23
24
25
26
27
28
29
30
31
32
33
34
35
36
37
38
39
40
41
42
43
44
45
46
47
48
49
50
51
52
53
54
55
56
57
58
59
60
61
62
63
64
1
2 3
4
1
2 3
4
1
2
3
4
5
6
7
8
9
10
11
12
13
14
15
16
17
18
19
20
21
22
23
24
25
26
27
28
29
30
31
32
33
34
35
36
37
38
39
40
41
42
43
44
45
46
47
48
49
50
51
52
53
54
55
56
57
58
59
60
61
62
63
64
1
2 3
4
1
2 3
4
1
2
3
4
5
6
7
8
MGND1
1
2
3
4
5
6
7
8
9
10
11
12
-
+
-
+
-
+
-
+
-
+
+
-
-
+
+
-
+
-
-
+
OC _ADJ
INPUT_A
INPUT_B
VI_C M
GND
AGND
VREG
INPUT_C
INPUT_D
NC
NC
/S D
/OTW1
/OTW2
/CLIP
RE ADY
M1
M2
M3
GND
GND
GVDD_C
GVDD_D
BS T_D
OUT_ D
OUT_ D
P VDD_D
P VDD_D
GND_ D
GND_D
GND_C
GND_C
OUT_ C
OUT_ C
P VDD_C
P VDD_C
BS T_C
BS T_B
P VDD_B
P VDD_B
OUT_ B
OUT_ B
GND_B
GND_B
GND_A
GND_A
P VDD_A
P VDD_A
OUT_ A
OUT_ A
BS T_A
GVDD_A
GVDD_B
GND
GND
NC
NC
NC
NC
P S U_R EF
VDD
/RE S ET
TES T
C_ S TARTUP
OC _ADJ
INPUT_ A
INPUT_ B
VI_CM
GND
AGND
VREG
INPUT_ C
INPUT_ D
NC
NC
/SD
/OTW1
/OTW2
/CLIP
RE ADY
M1
M2
M3
GND
GND
GVDD_C
GVDD_D
BS T_D
OUT_D
OUT_D
PVDD_D
PVDD_D
GND_D
GND_D
GND_C
GND_C
OUT_ C
OUT_ C
PVDD_C
PVDD_C
BST_C
BST_B
PVDD_B
PVDD_B
OUT_ B
OUT_ B
GND_B
GND_B
GND_A
GND_A
PVDD_A
PVDD_A
OUT_A
OUT_A
BS T_A
GVDD_A
GVDD_B
GND
GND
NC
NC
NC
NC
PS U_RE F
VDD
/RES ET
TES T
C_STARTU P
OC _ADJ
INPUT_ A
INPUT_ B
VI_CM
GND
AGND
VREG
INPUT_ C
INPUT_ D
NC
NC
/SD
/OTW1
/OTW2
/CLIP
RE ADY
M1
M2
M3
GND
GND
GVDD_C
GVDD_D
BST_D
OUT_D
OUT_D
PVDD_D
PVDD_D
GND_D
GND_D
GND_C
GND_C
OUT_ C
OUT_ C
PVDD_C
PVDD_C
BST_C
BST_B
PVDD_B
PVDD_B
OUT_ B
OUT_ B
GND_B
GND_B
GND_A
GND_A
PVDD_A
PVDD_A
OUT_A
OUT_A
BST_A
GVDD_A
GVDD_B
GND
GND
NC
NC
NC
NC
PSU_RE F
VDD
/RES ET
TES T
C_STARTU P
POWER
AUDIO
Copyright©1995-2012SAMSUNG.Allrightsreserved.6-5

Table of Contents

Other manuals for Samsung HT-E5550

Related product manuals