EasyManua.ls Logo

Samsung HT-E5550 - Using the TOOLS Menu; Picture Mode

Samsung HT-E5550
92 pages
Print Icon
To Next Page IconTo Next Page
To Next Page IconTo Next Page
To Previous Page IconTo Previous Page
To Previous Page IconTo Previous Page
Loading...
4.Troubleshooting
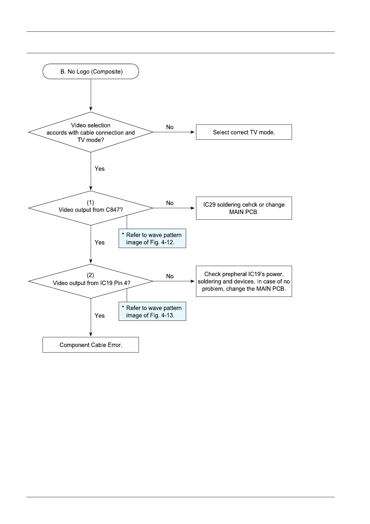
4.1.7.NoLogo(Composite)
S e le ct corre ct TV mode .
No
No
No
Che ck pre phe ral IC19’s powe r,
sold ering a nd de vice s . In ca s e of no
problem, cha nge the MAIN P CB.
Yes
Yes
Yes
(1)
Vide o output from C 847?
Vide o s ele ction
accords with ca ble co nne ction a nd
TV mode ?
(2)
Vide o output from IC19 P in 4?
B. No Logo (Compos ite )
Compone nt Ca ble Error.
IC29 s olde ring ce hck or cha nge
MAIN P CB.
* Re fe r to wa ve pa ttern
image of Fig. 4-1 2.
* Re fe r to wa ve pa ttern
image of Fig. 4-1 3.
4-19Copyright©1995-2012SAMSUNG.Allrightsreserved.

Table of Contents

Other manuals for Samsung HT-E5550

Related product manuals