EasyManua.ls Logo

Santos 67 - Electrical Diagram

Santos 67
23 pages
Print Icon
To Next Page IconTo Next Page
To Next Page IconTo Next Page
To Previous Page IconTo Previous Page
To Previous Page IconTo Previous Page
Loading...
SANTOS: Operating & Servicing Manual
98167 GB 1.0 - 01 2024 20 / 23 www.santos.fr
GB
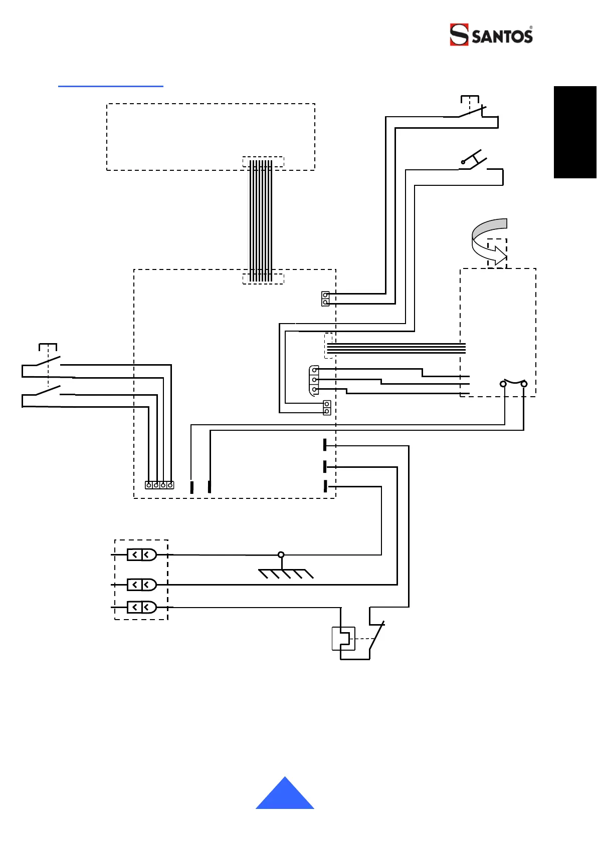
Electrical diagram
Thermal
Protector
Motor
Blue
HMI
control panel
Keyboard
Bundle
Electronic
Board
Blue
Brown
1
L
Violet
Violet
Orange
Orange
Black
White
White
Brown
Brown
Portafilter
Hopper Safety
On / Off
1
1
Black
Blue
N
G
Green / yellow
Green / yellow
~
N
L
Black
Overcurrent
Protector

Table of Contents