EasyManua.ls Logo

Sanyo PLC-XU106

Sanyo PLC-XU106
110 pages
To Next Page IconTo Next Page
To Next Page IconTo Next Page
To Previous Page IconTo Previous Page
To Previous Page IconTo Previous Page
Loading...
-55-
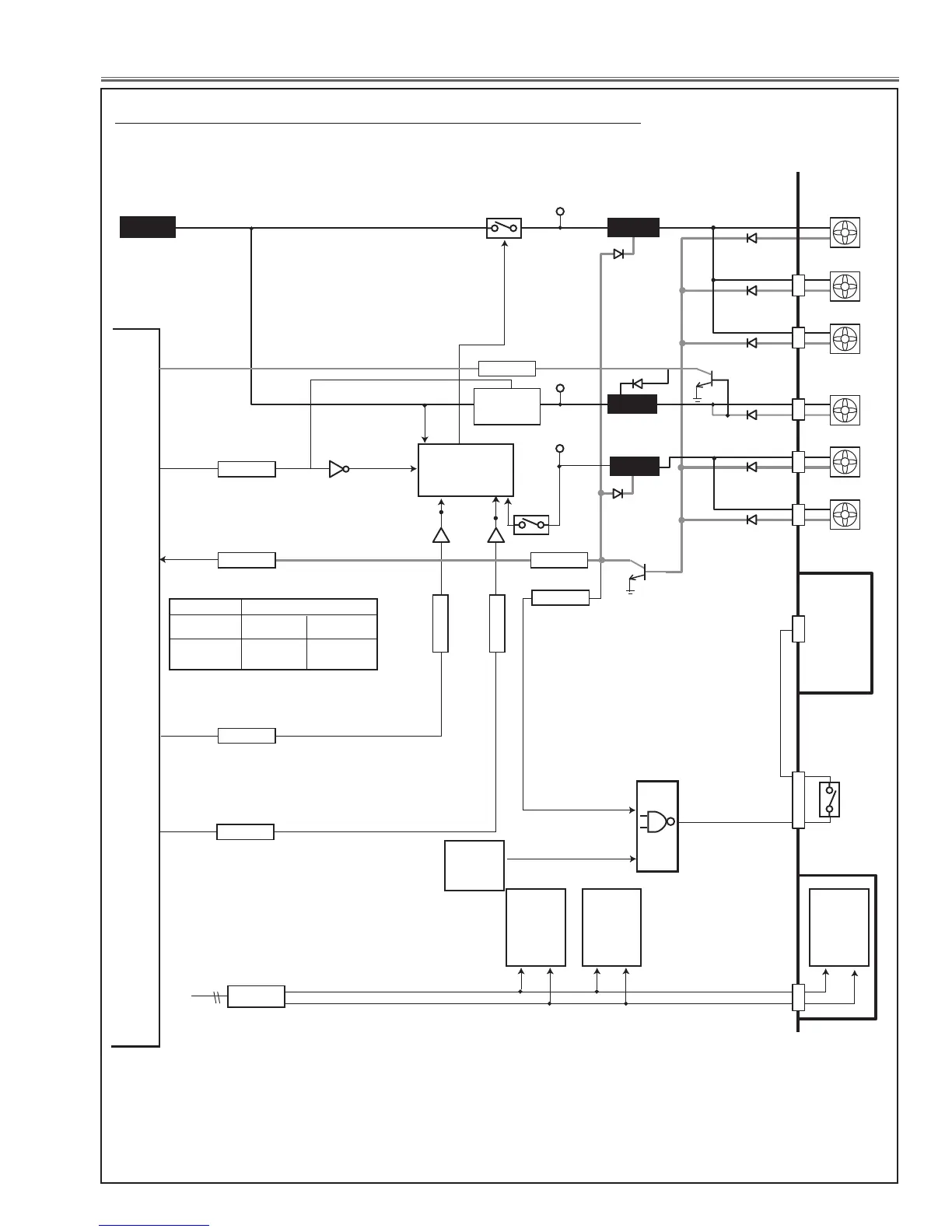
Chassis Block Diagrams
Q3601
D3623
D3622
SW901
LAMP
COVER
SW
LAMP
BALLAST
BOARD
K8L
K8M
FN905
FN904
1
2
1
2
D3628
D
K8G
K8K
FN903
FN901
1
2
D3621
K8N
FN907
1
2
1
2
1
2 12 1
S16V FAN_A
FAN_C
Q7812
TPFANA
Q7813
5
13
109
IC7811
<FA7703>
Q7864
Q7862
P_FAIL
D3613
D3626
K8J
FN902
1
2
D3627
IC8821
TEMP.
SENSOR2
<QXXAVC978P>
2 1
IC8831
TEMP.
SENSOR3
<QXXAVC978P>
IC8811
TEMP.
SENSOR1
<MCP9801>
MAIN BOARD
FAN_CON_B
FAN_CON_A
IC301
SYSTEM CONTROL
IC4891
NAND
1
4
215
Q7803
2
FAN_SW1
Power-On:H
285
293,212
SCL0
SDA0
Power Error: On
P_Fail: H
SIGNAL/MODE
POWER-ON STAND-BY
H L
NORMAL ERROR
H L
FAN_SW1
P_FAIL
P_FAIL
FAN_ERR
TPFANC
K8S
K8H
K8E
3
6
5
1
1
2
30
TDAC1
128
TDAC2
FAN_B
TPFANB
8
IC7841
PQ20W211P
3
1
2
IC9885
Sub-CPU
14
D3614
P_FAIL_FAN

Fan control circuit

Table of Contents

Other manuals for Sanyo PLC-XU106

Related product manuals