EasyManua.ls Logo

Sanyo SPW-C1903GDYH8 - Page 34

Sanyo SPW-C1903GDYH8
377 pages
Print Icon
To Next Page IconTo Next Page
To Next Page IconTo Next Page
To Previous Page IconTo Previous Page
To Previous Page IconTo Previous Page
Loading...
II - 12
Design of W-ECO MULTI SYSTEM
2
TD831077
1. Model Selecting and Capacity Calculation
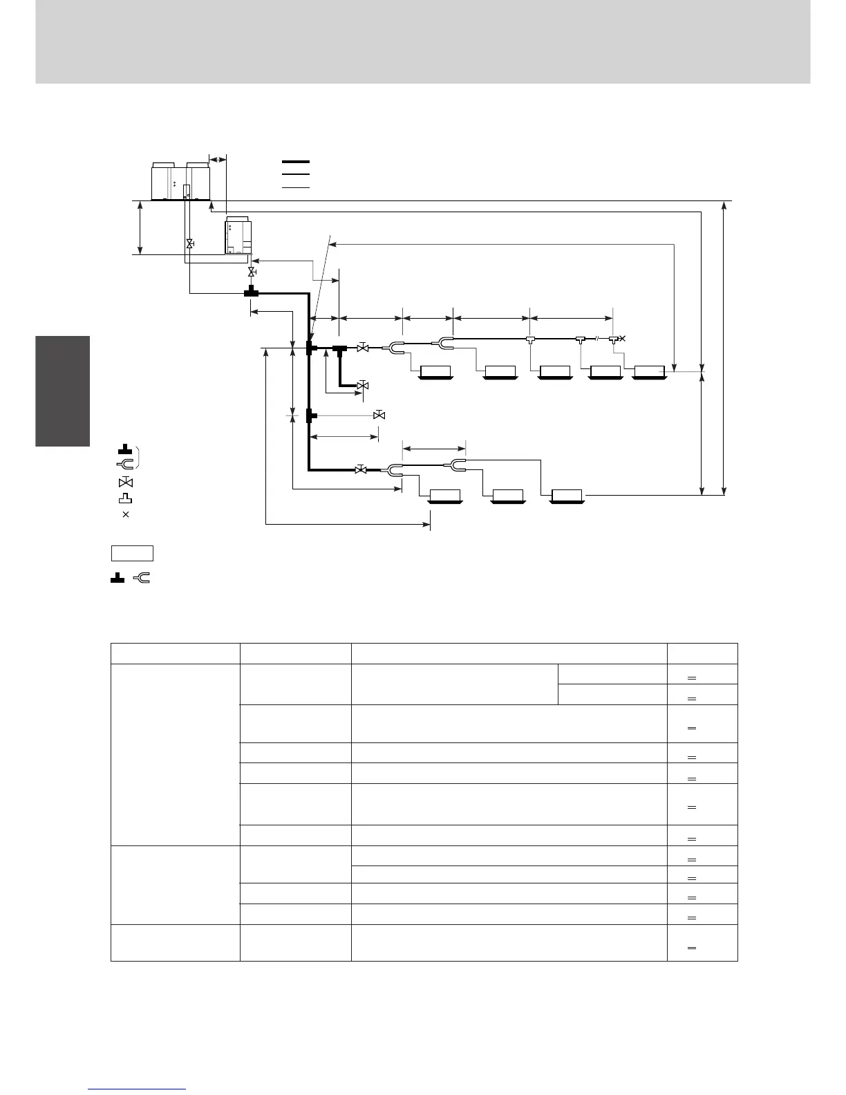
1-8. Design of tubing length
, : Optional distribution joint must be used.
Do not use field supply T-joint, otherwise refrigerant flow distribution between units is not performed uniformly.
1627_M_I
H3
L5
LM
LA
LF
l
4
l
1
l
2
l
3
l
A
l
B
l
5
l
6
l
7
l
32
LB LC
L4
Distribution joint
(Optional: APR)
Ball valve (Optional: BV)
T-joint (field supply)
Weld solidaly (pinch shut)
LD LE L3
L2
1. Main tube LM = LA + LB... 50 m.
2. Size of main tube after distribution joint LC ...is depend on the capacity after distribution.
3. Size of distribution branch l
1
~l
32
is depend on the tubing size of indoor unit.
H1
H2
LH
LG
Max.40 cm
Max.40 cm
for additional indoor unit
for additional indoor unit
L1
T-joint tubing
(Header Joint System)
<
=
NOTE
Items Marks Contents Length (m)
L1 Max. tubing length
Actual length 100
Equivalent length 125
L = (L2 – L4)
Difference between max. length and min.
40
length from the No.1 distribution joint
LM Max. length of main tubing (which has max. diameter) 50
l
1
, l
2
~ l
32
Max. length of each distribution tube 30
L1+l
1
+l
2
+~ l
31
Total max. tubing length including length of
150
l
A
+l
B
+LF+LG+LH each distribution tube (only narrow tube)
L5 Distance between PC and AD unit 10
H1
When outdoor unit is installed higher than indoor unit 50
When outdoor unit is installed lower than indoor unit 40
H2 Max. difference between indoor units 15
H3 Max. difference between outdoor units 4
Allowable length of
L3
Max. tubing length between the first T-joint and
2
header tube termnated (weld shut) end point
L = Length, H = Height
Allowable tubing
length
Allowable elevation
difference
>
>
>
>
>
>
>
>
>
>
>
>

Table of Contents

Related product manuals