EasyManua.ls Logo

Sanyo SPW-C1903GDYH8 - Example of System Design

Sanyo SPW-C1903GDYH8
377 pages
Print Icon
To Next Page IconTo Next Page
To Next Page IconTo Next Page
To Previous Page IconTo Previous Page
To Previous Page IconTo Previous Page
Loading...
II - 17
2
TD831077
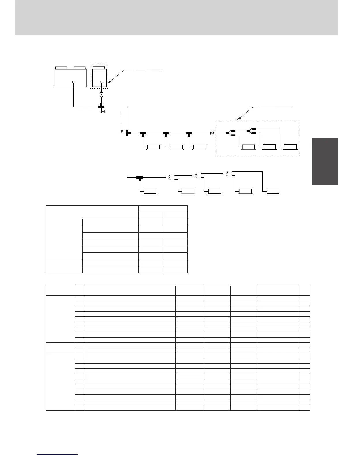
Design of W-ECO MULTI SYSTEM
2. Example of System Design
2-1. Example of tubing size selection and additional charge amount
1668_M_I
l
8
= 3 m
25
l
9
= 4 m
25
l
10
= 4 m
12
l
11
= 6 m
9
l
7
= 3 m
LH
= 3 m
LB
= 5 m
Outdoor unit to be
installed additionally
Indoor unit to be
installed additionally
LA
= 20 m
LG
= 8 m
190 70
LC
= 6 m LD
= 6 m LE1
= 0.4 m LE2
= 4 m
LF
= 5 m
LI
= 4 m
LJ
= 5 m
48
l
1
= 3 m
l
A
= 2 m
l
B
= 1 m
36
l
2
= 3 m
18
l
3
= 3 m
9
(8)
l
4
= 4 m
36
l
5
= 6 m
(4)
25
(5)
l
6
= 7 m
25
(6)
(9) (10)
(11)
(7)
(1) (2) (3)
Total cooling capacity after distribution joint
Wide tube
Narrow tube
1 Tubing 2 Additional 1
××
××
×2
/ Outdoor unit type / Indoor unit type
length (m)
refrigerant (g/m) (g)
LA 56 + 22.4 = 78.4 kW* 44.45 (1 3/4) 22.22 (7/8) 20 400 (m) 8000
LB 10.6 + 5.6 + 2.8 + 10.6 + 7.3 + 7.3 = 44.2 kW 38.10 (1 1/2) 15.88 (5/8) 5 195 975
LC 5.6 + 2.8 + 10.6 + 7.3 + 7.3 = 33.6 kW 31.80 (1 1/4) 15.88 (5/8) 6 195 1170
LD 2.8 + 10.6 + 7.3 + 7.3 = 28.0 kW 28.58 (1 1/8) 12.70 (1/2) 6 125 750
LE1 10.6 + 7.3 + 7.3 = 25.2 kW 28.58 (1 1/8) 12.70 (1/2) 0.4 125 50
LG 14.0 + 7.3 + 7.3 + 3.6 + 2.8 = 35.0 kW 31.80 (1 1/4) 15.88 (5/8) 8 195 1560
LH 7.3 + 7.3 + 3.6 + 2.8 = 21.0 kW 28.58 (1 1/8) 12.70 (1/2) 3 125 375
LI 7.3 + 3.6 + 2.8 = 13.7 kW 19.05 (3/4) 9.52 (3/8) 4 75 300
LJ 3.6 + 2.8 = 6.4 kW 15.88 (5/8) 9.52 (3/8) 5 75 375
Outdoor unit
IA 190 type 41.28 (1 5/8) 19.05 (3/4) 2 280 560
tube
IB 70 type 25.40 (1) 12.70 (1/2) 1 125 125
I1 36 type 19.05 (3/4) 9.52 (3/8) 3 75 225
I2 18 type 15.88 (5/8) 9.52 (3/8) 3 75 225
I3 9 type 12.70 (1/2) 9.52 (3/8) 3 75 225
I4 36 type 19.05 (3/4) 9.52 (3/8) 4 75 300
I5 25 type 15.88 (5/8) 9.52 (3/8) 6 75 450
I6 25 type 15.88 (5/8) 9.52 (3/8) 7 75 525
I7 48 type 19.05 (3/4) 9.52 (3/8) 3 75 225
I8 25 type 15.88 (5/8) 9.52 (3/8) 3 75 225
I9 25 type 15.88 (5/8) 9.52 (3/8) 4 75 300
I10 12 type 12.70 (1/2) 9.52 (3/8) 4 75 300
I11 9 type 12.70 (1/2) 9.52 (3/8) 6 75 450
Rating Capacity
Cooling Heating
9 type: (3), (11) 2.8 3.2
12 type: (10) 3.6 4.2
18 type: (2) 5.6 6.3
25 type: (5), (6), (8), (9) 7.3 8.0
36 type: (1), (4) 10.6 11.4
48 type: (7) 14.0 16.0
Outdoor unit
190 type 56.0 63.0
70 type 22.4 25.0
Indoor unit
Before extension
Total additional refrigerant charge amount before extension = 17,690 g
Distribution
branch
Main tube

Table of Contents

Related product manuals