EasyManua.ls Logo

Schiller AT-1 - Drawings; Microprocessor

Default Icon
114 pages
Print Icon
To Next Page IconTo Next Page
To Next Page IconTo Next Page
To Previous Page IconTo Previous Page
To Previous Page IconTo Previous Page
Loading...
hl
1:
LLDUNNS
C
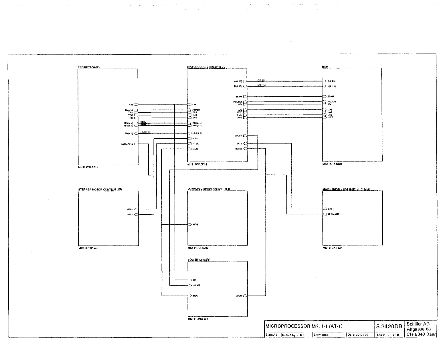
CPUNECODEMlMERIHlCC
~-'
-.
.-
.-
-
.
.
.
.-.
-
5
2VltZ4V DCfDC CONVEflTER
3
HON
____-
IKlllDCD
kch
-
dlllRA SCH
IAlNS
INPUT
I
BAl~Y
CHARGER
-
3
BAll
3
lf
DUMS
-
IKI 1
IBAT
.ch
IKl
I
lONO
IE~
MICROPROCESSOR
MK11-1
(AT-1)
Slze
A3 )Drawn
by
STH
1
Enlw
lllsp
(Dale
30
01
97
Altgasse
68

Table of Contents

Related product manuals