EasyManua.ls Logo

Sharp EL-9650 - Page 349

Sharp EL-9650
373 pages
Print Icon
To Next Page IconTo Next Page
To Next Page IconTo Next Page
To Previous Page IconTo Previous Page
To Previous Page IconTo Previous Page
Loading...
339
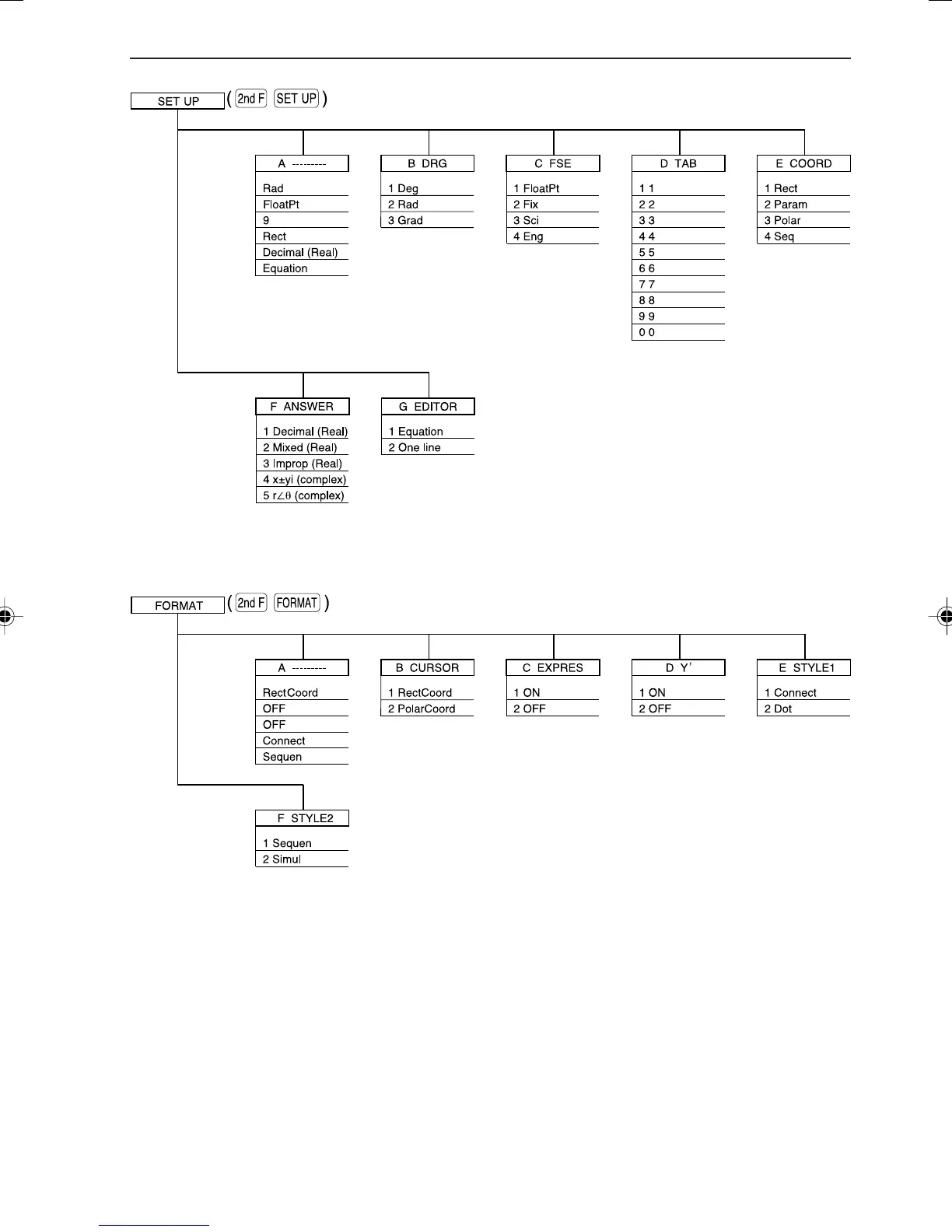
APPENDIX
for US
* When coordinate system is Rect, param or polar
EL-9650-Appendix (339-348) 8/1/00, 9:42 AM339

Table of Contents

Other manuals for Sharp EL-9650

Related product manuals