EasyManua.ls Logo

Sharp UP-3300 - Page 93

Sharp UP-3300
249 pages
Print Icon
To Next Page IconTo Next Page
To Next Page IconTo Next Page
To Previous Page IconTo Previous Page
To Previous Page IconTo Previous Page
Loading...
90
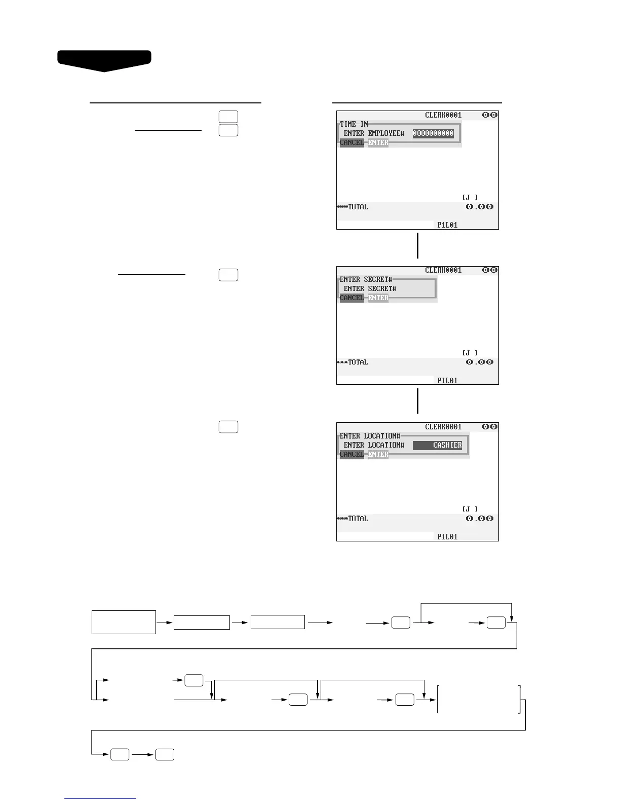
Example
Key Operation
Display
TIME-IN
3
ENTER
1357
ENTER
ENTER
Time-edit operation
A manager can edit employee’s time-in/out data to record his or her time correctly.
Select the
“OP X/Z” mode
Employee code
(max. 10 digits)
XXXXXXXXXX
Reading an
employee card
XX
Manager code
XXXX
Manager
secret code
XXXX
Employee
secret code
When editing today’s data
XXXXXX
Date
Time-edit window
will appear and then
enter the time data.
3 EMPLOYEE
1 TIME EDIT
CASH/TL
ENTER
ENTER
ENTER
ENTER
ENTER
ENTER
Employee
code
Secret
code

Table of Contents

Other manuals for Sharp UP-3300

Related product manuals