EasyManua.ls Logo

Siemens UL 1066 - Cubiclebus Modules; System Architecture

Siemens UL 1066
334 pages
To Next Page IconTo Next Page
To Next Page IconTo Next Page
To Previous Page IconTo Previous Page
To Previous Page IconTo Previous Page
Loading...
9 – 54
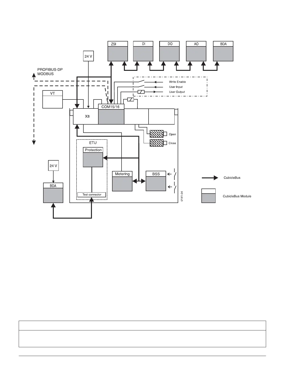
9.2 CubicleBUS Modules
9.2.1 System architecture
- AO: Analog output module
- BDA: Breaker Data Adapter; adapter for parameterizing, operating and monitoring the circuit breaker via any input/output unit with
browser features; connection via test socket of trip unit or RJ45 to the last external
cmodule
- BSS: Breaker Status Sensor for acquisition of signals about the circuit breaker status (always combined with COM15/16 module)
- c: Internal bus system for interconnection of circuit breaker components and for connection of external c
modules
- COM15/16: Communications module for interconnection of cand PROFIBUS-DP / MODBUS (always combined with
Breaker Status Sensor / BSS)
- DI: Digital input modules for potential-free input signals - "0/1"-signals; a maximum of two modules with different configurations
can be connected
- DO: Digital output modules with 6 outputs each; a maximum of three modules with different configurations or versions can be
connected
- ETU: Electronic trip unit
- Metering: Measurement function or measurement function PLUS
- PROFIBUS-DP/MODBUS: Field bus for connection of automation components
- Protection: Protection module
- VT: Voltage transformer
- ZSI: Module for zone selective interlocking, must always be connected as the first module
NOTE
The basic functions of the electronic trip units do not require an auxiliary power supply.
To use extended functions of the trip units requiring data exchange via the c, an external 24 V DC voltage supply
must be connected. (page 9-92)
X6
Close/Open

Table of Contents

Related product manuals