EasyManua.ls Logo

Skyjack SJ 4632 - Electrical Schematic (ANSI;CSA EE Rated - Equipped with All Options)

Skyjack SJ 4632
130 pages
Print Icon
To Next Page IconTo Next Page
To Next Page IconTo Next Page
To Previous Page IconTo Previous Page
To Previous Page IconTo Previous Page
Loading...
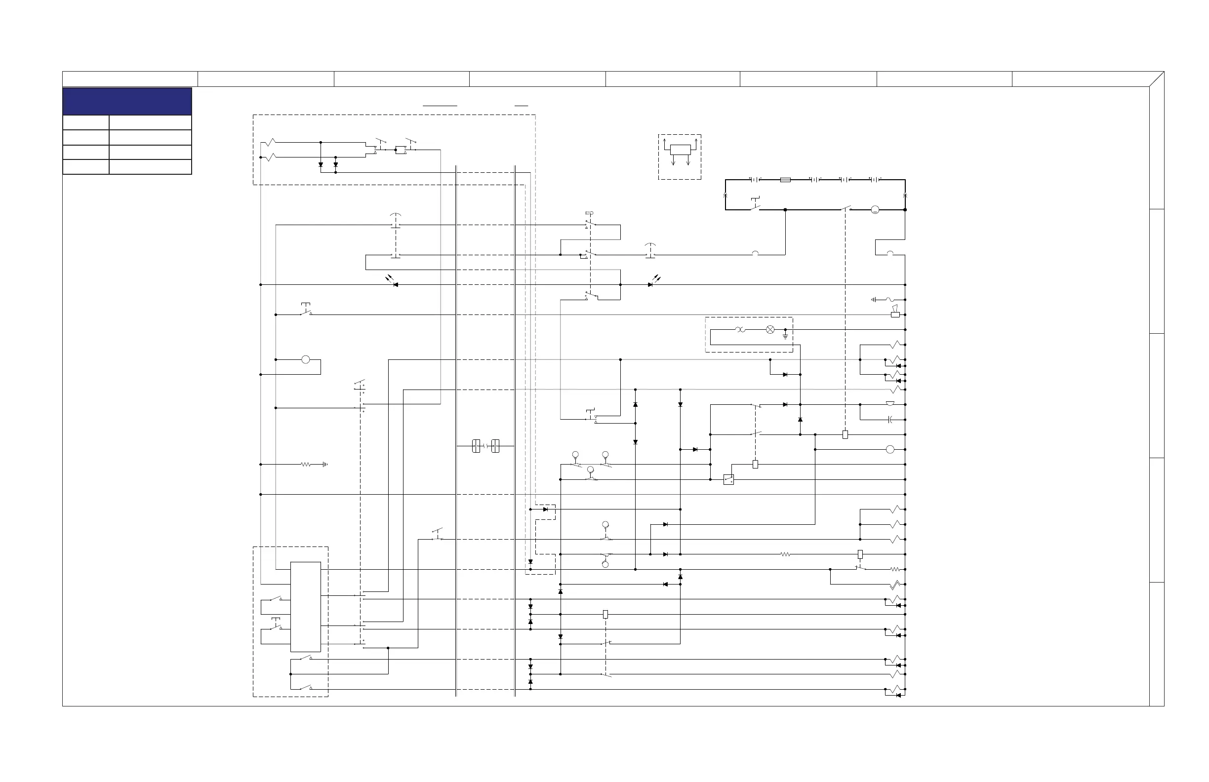
SKYJACK, Page 42SJIII Conventional Series
143911
A B C D E F G H
V
Z
Y
X
W
3.28a Electrical Schematic (ANSI/CSA EE Rated - Equipped with all options)
M147978AB-1
AC
Serial Breakdown
Reference Chart
Model Serial Number
SJ3 3220 60002138 & above
SJ3 3226 27006059 & above
SJ3 46XX 70006694 & above
TO BATTERIES
110 VAC
LINE VOLTAGE
24V CHARGER
110 VAC
BC
HORN
POWER ON LED
LOW VOLTAGE
PROTECTION
8A
ENABLE
S7-6
02
59A59
RST2
60
02
LED-1
LIGHT
POWER ON/LSS
36
37
CB2
15A CIRCUIT
BREAKER
05
03
CB1
02
00
49
GREEN/WHITE
5A
EMERGENCY
S28
SWITCH
STOP
7A
S10
KEY SWITCH
IDLE/PLTF/BASE
(IN IDLE POSITION)
8C
07
10E
17B
17B
LS1A
LS1B
18
71
72
24V
GREEN/BLACK
RED
21B
07
ORANGE
13
49
BLACK
14
10E
CRD2CRD1 CRD3
WHITE
LS4
71
LS6
71
02
D21B-2
D17-1
RED/BLACK
ORANGE/BLACK
18
59
D21B-1
WHITE/BLACK
BLUE
BLACK/WHITE
17
16
D16
15
D15
D17
23
D23
BLUE/BLACK
24
D24
HOLDING VALVE
00
FL-22
13
22
29
FLASHER
FL-29
DCM1
M
0200
DO2-1
13
2H-13-1
2H-13
2H-13-2
3
BATTERY
PACK
1 CHARGER
2
6
PUMP MOTOR5
4
7
15A CIRCUIT
8
BREAKER
OPTION
FLASHING LIGHT
11
9
10
SINGLE CYLINDER
HOLDING VALVE
DOWN SOLENOID
12
13
3H-17A
28CR
D14
14
D14E
D14E-1
14E
13
19
19
D21A
LS5
19
19
D21-1
TS1
28
0219
TT
D28A
28A
29
19A
D19A
19A
BP-29
3H-14
29
DO2-2
19A
02
02
CAP1
02
19A
2H-18A
3H-18A-1
D17C
D21
18A
21
59
21A
D17C-1
17CR
17
02
17C
21CCR
21C
RST3
3H-18A-2
18A
02
4H-16
DO2-3
4H-15
DO2-4
DO2-5
4H-23
HOURMETER
19
UP SOLENOID
15
BEEPER
16
TWO CYLINDERS
14
0.47uF CAPACITOR
MOTOR CONTACTOR
17
18
TILT SWITCH
TILT RELAY
20
21
SPEED A SOLENOID
23
DIFF. SOLENOID
24
22
SPEED B SOLENOID
PROPORTIONAL
25
26
RELAY
27
PROPORTIONAL
SOLENOID
29
28
FORWARD SOLENOID
32
REVERSE SOLENOID
30
TRANSFER RELAY
31
RIGHT SOLENOID
33
34
17A
DO2-6
4H-24
LEFT SOLENOID
BRAKE SOLENOID
35
D13
C1
MOTOR
CONTACTOR
S1 MAIN
DISCONNECT
B1 6V
BATTERY
B2 6V
BATTERY
B3 6V
BATTERY
F1
300A
FUSE
B4 6V
BATTERY
H1
HORN
S2
UP/DOWN
SWITCH
DRIVE OVERRIDE
LIMIT SWITCH N.C.
HIGH SPEED
LIMIT SWITCHES N.C.
RED/WHITE
7A
05
BLUE/WHITE
8C
GREEN
7A
OUTPUT
NUETRAL
S7-1
8C
8C
07
S7-3
LEFT
S7-2
12B
RIGHT
23
24
59
60
02
V
INDICATOR
BCI
RST1
2.7K OHMS
00
PWM
JOYSTICK
S7
08
SWITCH
HORN
S8
BATTERY CHARGE
07
7A
49
21B
STOP
EMERGENCY
S4
D27
D26
21B
RETRACT SOLENOID
08
7A
08
JOYSTICK PCB
02
LED-2
POWER ON LIGHT
7A
BASE
09
S12
9A
EXT
S11
27
RET
SWITCH
EXTEND/
RETRACT
26
SWITCH
ENABLE
4H-26
4H-27
EXTEND SOLENOID
POWERED PLATFORM OPTION
CONTROL BOX
02
02
ENABLE
08
49
60
2H-59
NCHO
NO
NCHO
07
5A
POTHOLE PROTECTION
LIMIT SWITCHES N.C.H.O.
09
08
24
16
23
15
59
18
02
13
14
S3
LIFT/
OFF/
DRIVE
SWITCH
B
A
14
13
15
8A
12B
16
S27
TORQUE
SWITCH
12B
08
02
B
A
REV/DN
FWD/UP

Table of Contents

Other manuals for Skyjack SJ 4632

Related product manuals