EasyManua.ls Logo

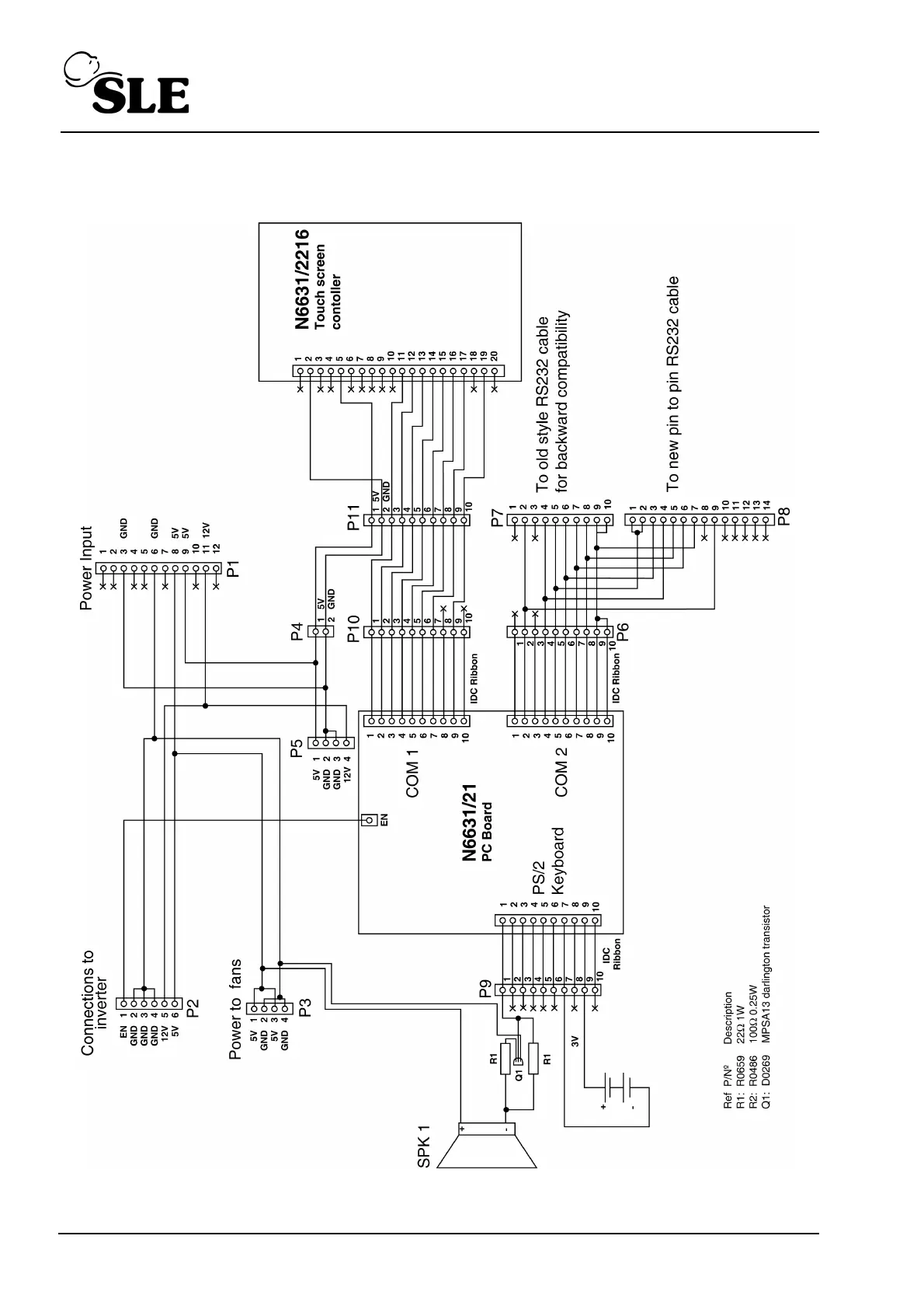
SLE SLE4000 - 30 L0275;OEM2 Assembly Schematic

SLE SLE4000
312 pages
Print Icon
To Next Page IconTo Next Page
To Next Page IconTo Next Page
To Previous Page IconTo Previous Page
To Previous Page IconTo Previous Page
Loading...
Page 202 (Model K)
30. L0275/OEM2 Assembly Schematic

Table of Contents

Related product manuals