EasyManua.ls Logo

Sony CMT-DF1 - JPEG Thumbnail Display

Sony CMT-DF1
48 pages
Print Icon
To Next Page IconTo Next Page
To Next Page IconTo Next Page
To Previous Page IconTo Previous Page
To Previous Page IconTo Previous Page
Loading...
1313
HCD-DF1
HCD-DF1
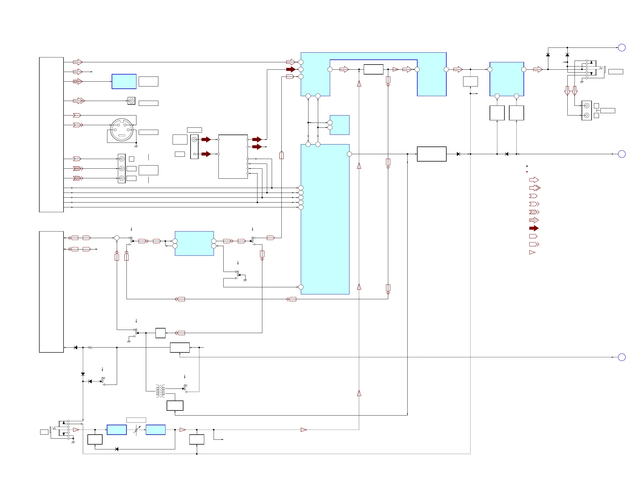
7-1. BLOCK DIAGRAM – MAIN Section –
JAC5
SPEAKER
L
R
T101
BIAS OSC
R-CH
BIAS OSC
Q25, 27
: AUDIO
: VIDEO
SIGNAL PATH
R-ch is omitted due to same as L-ch.
: Y
: CHROMA
: COMPONENT VIDEO
: DIGITAL OUT
: TUNER (FM/AM)
: TAPE PLAY
: REC
: MIC INPUT
TAPE MECHA
DECK BLOCK
DVD BOARD
VIDEO OUT
JAC1
DIGITAL OUT
OPTICAL
S VIDEO OUT
JAC2
JAC3
COMPONENT
VIDEO OUT
Y
P
B
/C
B
P
R
/C
R
CY
PB
REC
SW5 (5/9)
(REC/PB)
PB
REC
SW5 (4/9)
(REC/PB)
PB
REC
SW5 (3/9)
(REC/PB)
PB
REC
SW5 (2/9)
(REC/PB)
PB
REC
SW5 (1/9)
(REC/PB)
5 2
MUTING
Q301
IN1 OUT1
7
ALC_IN
6
ALCOUT1
MUTING
Q26
BIAS
TRAP
R-CH
R-CH
PB
REC
SW5 (8/9)
(REC/PB)
B+ SWITCH
Q23, 24
+9V
D10
D9
D18D19
FAN MOTOR
A
POWER MUTING
B
D31
D12
D301
D11
REC/PB AMP, ALC
IC4
5
SDA
6
SCL
EEPROM
U2
+
TUNER (FM/AM)
AM
FM ANT
AM ANT
TU-L
TU-R
TU-DO
R-CH
TU-DATA
TU-CLK
TU-CE
FM 75
COAXIAL
ANTENNA
6 DVD_STB/TU_DO
14
18
DVD-L
17 LINLOUT
23MUTE
24O-LCH13 TU-L
15
26
TA-L
DATA
27
27 26
CLK
FILTER
STANDBY
VCC_CTRL
C
5 7
29 OP/CL
12 PROTECT
10 DVD_IR/TU_DI
24C01_DATA/7314_DATA
24C01_CLK/7314_CLK
9DVD_CLK/TU_CLK
11 DVD_DATA/TU_CE
OPTICAL
TRANSCEIVER
JAC4
MUTING
CONTROL SWITCH
Q3
MUTING
SWITCH
Q4
LINE AMP
Q16
VR301
MIC LEVEL
JA303
MIC
MIC AMP
IC301 (2/2)
R-CH
R-CH
MIC AMP
IC301 (1/2)
MUTING
Q13
STANDBY
SWITCH
Q11
10
IN1
POWER AMP
IC101
1OUT1
JA302
PHONES
SYSTEM CONTROLLER
U1 (1/2)
INPUT SELECTOR, ELECTRICAL VOLUME
IC102
SECTION 7
DIAGRAMS
(Page 14)
(Page 14)
(Page 14)

Other manuals for Sony CMT-DF1

Related product manuals