EasyManua.ls Logo

Sony HCD-DZ830W - Block Diagram - AUDIO Section

Sony HCD-DZ830W
124 pages
Print Icon
To Next Page IconTo Next Page
To Next Page IconTo Next Page
To Previous Page IconTo Previous Page
To Previous Page IconTo Previous Page
Loading...
3838
HCD-DZ830W/DZ850KW
HCD-DZ830W/DZ850KW
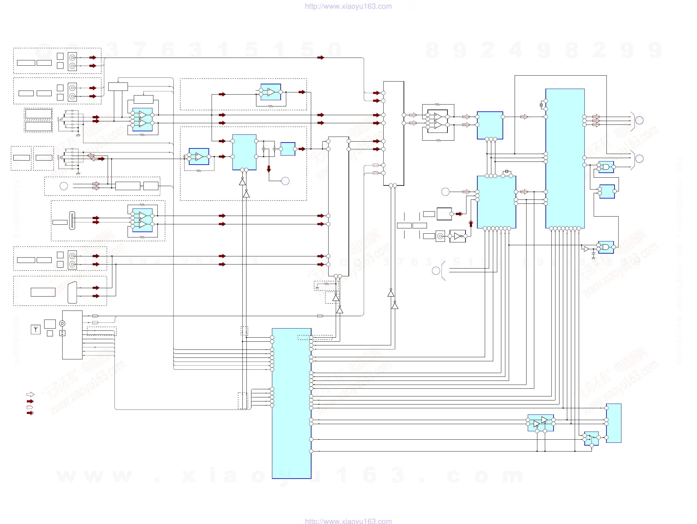
6-3. BLOCK DIAGRAM – AUDIO SECTION –
: AUDIO
• Signal Path
: AUDIO IN
: TUNER
: DIGITAL IN
IC501 (3/4)
SYSTEM CONTROLLER
AUDIO IN / MIC1/
A.CAL MIC
EURO AV
TOUTPUT(TO TV)
IC401 AMP
6
5
7
3
2
1
3
2
1 8
1
VIN2
VIN1
45
CLK
DATA
7
2
VOUT2
VOUT1
Q470,471,473
MO/ST DETECT
Q450,451,460,461
MUTE
Q3081
MUTE SW
IC402 AMP
IC300
ELECTRIC VOLUME
2 8
IC305
ALC
AMP
GAIN CONT
Q304
Q302
DC CONT
MO/ST DET
PLUG DET1
Q474,475
GAIN CONT
IC303
AUDIO INPUT SELECTOR-1
(DZ830W/DZ850KW)
IC002
DIGITAL AUDIO PROCESSOR
5
Y1
2
Y2
1
Y0
13
X
3
Y
B
9
A
10
14
X1
11
X3
15
X2
12
X0
4
Y3
Q305
Q307
IC306
AMP
(DZ830W/DZ850KW)
3
2
1
5
6
7
2OUT
IC772
A/D CONVERTER
13
VINL
LIN
9 79 DPSIB 64DPSOA
65DPSOB
70DPSOC
DOUT
7
LRCK
14
VINR
RIN
8
BCK
6
15
14
13
SCKI
CE
CL
XMODE
CSFLAG
XSTATE
DO
DI
AMP_MCKO
BCK
LRCK
MCKO
AMP_D1
AMP_D2
AMP_D3
BCKO
LRCKO
SI_B
MIC 1+2
84
A-SEL0
85
A-SEL1
76
MIC_DATA
/RDS_DATA
75
MIC_CLK/RDS_CLK
68
TUNED
TUNED
69
ST_CLK
PLL CK
PLL DO
PLL CE
PLL DI
70
ST_DO
71
ST_CE
72
ST_DI
26
MIC GAIN
28
DC CONT
90
MONO/ST_DET
63
MIC/A.CAL_SW
GAIN CONT
DC CONT
MO/ST DET
PLUG DET1
TUNER
UNIT
L-CH
R-CH
L-CH
EXCEPT E32,MX
R-CH
L-CH
L-CH
L-CH
R-CH
R-CH
L-CH
R-CH
R-CH
TUNED
PLL CK
PLL DO
PLL CE
PLL DI
F
G
AMP
SECTION
(Page 37)
AMP
SECTION
(Page 37)
C
B
RF/VIDEO
SECTION
(Page 36)
RF/VIDEO
SECTION
(Page 36)
E
AMP
SECTION
(Page 37)
D
AMP
SECTION
(Page 37)
IC702
DIGITAL
AUDIO
INTERFACE
IC301
OPTICAL IN
(DZ830W/DZ850KW)
42
IC302
(DZ830W/DZ850KW)
IC786
3
DIN0
SPDIF
DIAT_SCLK
DIAT_SDATA
16 78 DPSIA
DATA
25 17
LRCK
5
DIN2
35
BCK
36
37
3848
CKOUT
22
21
XIN
XOUT
SI_A
34 16 DIR_ERR
ERROR
24 97 NONAUDIO
AUDIO-
94 DPFSCK
89 DPBCK
88 DPLRCK
87DPDVBCK
86DPDVLRCK
CLKIN
XTAL
4
DIN1
L-CH
R-CH
RDS_DATA
RDS_CLK
RDS_CLK
RDS_DATA
53
HP_MUTE
HP MUTE
52
HP_SW/MIC2_SW
PLUG DET2
SPIDS
RESET
9815
J303(2/2)
J401
AUDIO IN
TV/VIDEO
L-CH
R-CH
J203(2/2)
AUDIO IN
L
COAXIAL
FM75
AM
MIC2
PLUG DET2
HP MUTE
J402
HPR
HPL
2
3
1
5
6
7
IC202 BUFFER
Q306
Q308
R425
86
A-SEL2
81
A-SEL3
59
DIR_HCE
58
DIR_RST
61
DIR_XSTATE
19
DIR_CSFLAG
60
DIR_ERR
100
DIR_HDOUT
18
DIR_ZERO
55
DSP_RESET
73
DSP_INTR
54
DSP_SPIDS
7
DSP_SPCLK
6
DSP_MISO
5 5
2
IC787
SERIAL FLASH
5
2
6
SI
SO
SCK
1 7
3
6
DSP_MOSI
91
DSP_MASTER
79
DSP_SF_CE
Q781
L-CH
R-CH
J300(2/2)
J230(2/2)
AUDIO IN
SAT/CABLE
SAT/CABLE
L-CH
R-CH
IC304
AUDIO INPUT SELECTOR-2
(DZ830W/DZ850KW)
4
Y3
13
X
3
Y
B
9
A
10
12
X0
11
X3
1
Y0
14
X1
5
Y1
CN204(2/2)
DMPORT
DZ830W
DZ830W DZ850KW
EXCEPT E32,MX
EXCEPT E32,MX
E32,MX
DZ830W
DZ850KW
DZ830W
DZ850KW
DZ850KW
DZ850KW
AUDIO IN /
A.CAL MIC
DZ830W
DZ850KW
DZ830W
PHONES
DZ830W
DZ830W
3DC
2
1
IC305 AMP
L
R
R
L
R
J302
COAXIAL
OPTICAL
DIGITAL INSAT/CABLE
121 122
SPICLK
126
MISO
125
MOSI
127
SF_CE
63
SPI_MAS
INT_REQ
1CE
X707
12.288MHz
X1
25MHz
IC785
SELECT
1
6
2
5
142
143
IC783(1/2) GATE
7
1
2
IC782
D FLIP-FLOP
4Q
1D
2CLK
IC783(2/2)
3
5
6
IC783,Q781
DELAY
Ver. 1.1
w
w
w
.
x
i
a
o
y
u
1
6
3
.
c
o
m
Q
Q
3
7
6
3
1
5
1
5
0
9
9
2
8
9
4
2
9
8
T
E
L
1
3
9
4
2
2
9
6
5
1
3
9
9
2
8
9
4
2
9
8
0
5
1
5
1
3
6
7
3
Q
Q
TEL 13942296513 QQ 376315150 892498299
TEL 13942296513 QQ 376315150 892498299
http://www.xiaoyu163.com
http://www.xiaoyu163.com

Table of Contents

Related product manuals