EasyManua.ls Logo

Sony HCD-RX9 - Diagrams; Main Section Block Diagram

Sony HCD-RX9
101 pages
Print Icon
To Next Page IconTo Next Page
To Next Page IconTo Next Page
To Previous Page IconTo Previous Page
To Previous Page IconTo Previous Page
Loading...
– 29 – – 30 –
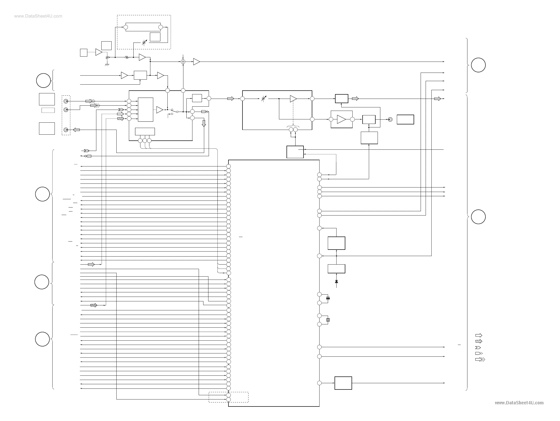
– MAIN SECTION –
HCD-GRX8/R800/RX88/RX99
MUTE
Q191
DBFB
SPE SIG
IIC DATA
IIC CLK
RESET
FRONT
F RELAY
R RELAY
PL RELAY
CD POWER
STK MUTE
6
1
34
97
26
27
28
98
95
96
87
93
D951
RESET
SWITCH
Q951
RESET
IC951
+5V
11
10
X501
5MHz
15
16
14
13
09
46
100
CD POWER
STK MUTE
51
66
70
69
68
72
ST DIN
STEREO
TUNED
ST CE
ST CLK
ST MUTE
ST DOUT
TC RELAY
TC MUTE
A PLAY SW
B PLAY SW
60
61
18
76
73
74
57
48
47
75
36
34
58
TBL L
TBL R
SCOR
T SENS
SENS 2
SENS
XRST
CD CLK
CD DATA
DISC SENS
SQ CLK
SQ DATA IN
XLT
2
1
DBFB H/L
TA MUTE
55
56
IIC DATA
IIC CLK
RESET
AC CUT
X1
X2
XT1
XT2
X502
32.768KHz
MASTER CONTROL
IC501
6
F RELAY
R RELAY
PL RELAY
RDS DATA
RDS INT
RX88/RX99:
AEP,UK,G
92
90
89
88
82
83
84
PB A/B
R/P PASS
BIAS
REC MUTE
NR ON/OFF
A SHUT
B SHUT
B HALF
A HALF
EQ H//N
CAP M H/L
CAPM CNT1M
CAPM CNT2M
CAPM CNT1P
CAPM CNT2P
ALC ON/OFF
CAPM CNT1M
CAPM CNT2M
CAPM CNT1P
CAPM CNT2P
ALC ON/OFF
A TRG
B TRG
AMS IN
M62442 LAT
M62442 DATA
M62442 CLK
RELAY REC/PB
DJ-SIG
DJ-MUTE
ST L
RDS INT
RDS DATA
COM DIN
COM CLK
COM DATA
STEREO
TUNED
ST CE
MUTE
L CH
TBL. L
TBL. R
SCOR
T. SENS
SENS 2
SENS
X RST
CD CLK
CD DATA
DISC SENS
SQ CLK
SQ DATA
X LAT
B
DECK
SECTION
C
CD
SECTION
A SHUT
PB L
REC L
BIAS ON/OFF
B SHUT
RM ON/OFF
LM ON/OFF
REC/PB PASS
B HALF
A HALF
A PLAY
B PLAY
PB A / B
NORM/HIGH
NR ON/OFF
CAP M H/L
A TRG
B TRG
MS OUT
3
3
1
2
A
TUNER
SECTION
(Page 28)
(Page 22, 24)
(Page 26)
F
DISPLAY
SECTION
(Page 34)
MUTE
SWITCH
Q142
POWER ON/OFF
5
POWER
D
POWER
SECTION
67
• R CH: Same as L ch
• SIGNAL PATH
: FM
: CD
: PB
: REC
: VIDEO/MD
• Abbreviation
G : German model.
EA3 : Saudi Arabia model.
MD IN L
VIDEO/IN
(AUDIO)
L
MD/VIDEO
(AUDIO)
OUT L
81
80
79
78
64
63
OUT OPEN
ENC1
ENC2
ENC3
LOAD IN
LOAD OUT
OPEN
ENC-1
ENC-2
ENC-3
LOAD IN
LOAD OUT
J101
(Page 31)
E
DISPLAY
SECTION
(Page 33)
64
69
67
66
68
1 2 3
60 2
42
58
57
41 36
38 39
40
MUTE
Q113
SUPER
WOOFER
J191
MUTE
Q411
29
LPF 1 IN LPF 2 OUT
ECHO
LEVEL
MIC
LEVEL
ECHO PROCESSOR
IC751
MIX
MIC
RV750
J751
65
52
22
21
87
31
85
86
17
77
99
7
8
DBFB
SWITCH
Q111,112
DBFB
SWITCH
Q141,143
SUPER WOOFER
AMP
IC191
33 32
R-CH
R-CH
EQ
AMP
SELECT
SWITCH
MICON
INTERFACE
IC750(1/2)
IC750(2/2)
IC411(1/2)
IC411(2/2)
VOLUME
IC111(2/2)
EQ
IC111(1/2)
MIX AMP
IC401
1
36
6
7
7
V
TC
TU
CD
MD
GRX8:EA3
www.DataSheet4U.com

Table of Contents

Related product manuals