EasyManua.ls Logo

Sony HCD-SHAKE5 - 6 Diagrams; Block Diagram - DVD;USB Section

Sony HCD-SHAKE5
86 pages
Print Icon
To Next Page IconTo Next Page
To Next Page IconTo Next Page
To Previous Page IconTo Previous Page
To Previous Page IconTo Previous Page
Loading...
HCD-SHAKE5/SHAKE6D
HCD-SHAKE5/SHAKE6D
2525
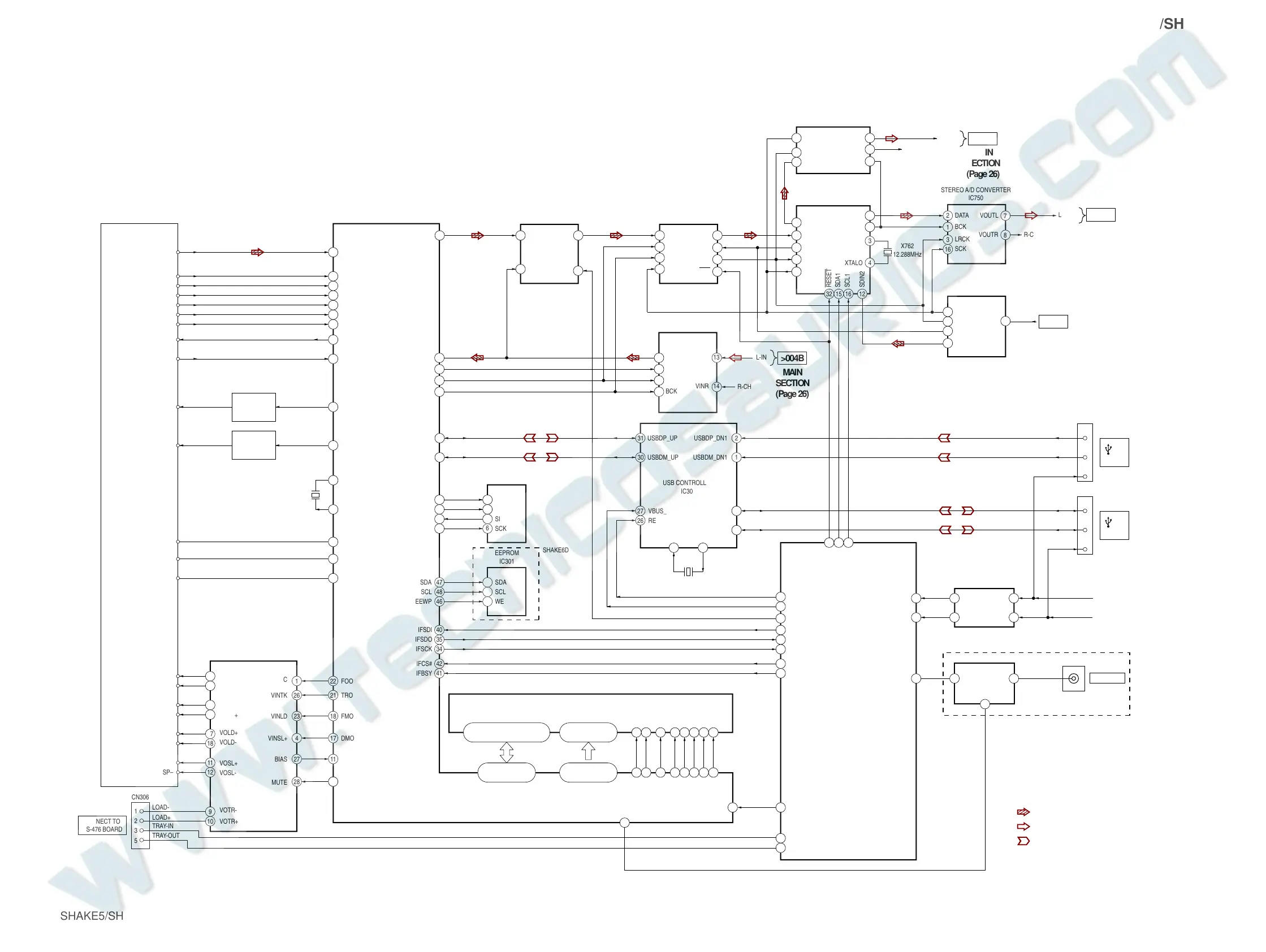
6-1. BLOCK DIAGRAM - DVD/USB Section -
SECTION 6
DIAGRAMS
SERVICE,
OPTICAL DEVICE
CD RF AMP
FOCUS/TRACKING ERROR AMP
CD SYSTEM PROCESSOR
DIGITAL SERVO PROCESSOR
IC306
SYSTEM
CONTROLLER
IC100 (1/4)
5CH SYSTEM
MOTOR DRIVER
IC902
AUTO
POWER CTRL
Q902
RFIP
RF_C1
128
127
RF_B
RF_A
RF_D2
RF
VOA/A
VOB/B
VOC/C
VOD/D
RF_F4VOE/E+G
RF_E3VOF/F+H
V2O
10
VC
LDO114LD (780)
AUTO
POWER CTRL
Q901
LDO215LD (650)
FOO22
VR (780)
DVD_VR20
CD_VR19
MSW23
VR (650)
FCS+
(LO:DVD.HI:CD)MSW
MDI1
13
PD
64M SDRAM
IC304
X301
27MHz
14
FCS–
13
1
TRO21
TRK+
16
TRK–
15
26
FMO18
SL+ 17
SL– 18
23
DMO17
SP+ 11
SP– 12
9
10
4
V14/VREF01127
DG0, DQ1 – DQ15
RD0 – RD15
PRST#
A0 – A11
RA0 – RA11
2, 4, 5, 7, 8, 10, 11, 13, 42,
44, 45, 47, 48, 50, 51, 53
52 – 55, 57 – 60,
69 - 62
89 - 92, 79 - 74,
88, 73
23 – 26,
29 – 34, 22, 35
XTALI7
BA0 BA0
85
20
BA1 BA1
86
21
RCLK CLK
72
38
DQM0 LDQM
61
100
15
DQM1 UDQM
70
39
RAS# RAS
83
18
CAS# CAS
82
17
RWE# WE
80
16
MUTE4528
38
XTALO
8
USB CONTROLLER
IC300
31
USBDP_UP
30
USBDM_UP
USB_DP 25
USB_DM 24
2USBDP_DN1
1USBDM_DN1
84/I-HUB-OC-USB B
54O-VIDEO-MUTE
CN3105
3
2
1
86
/I-HUB-OC-USB A
USB
COMPARATOR
IC280
USBA+5V
USBB+5V
4USBDP_DN2
3USBDM_DN2
3
2
1
O-MTK-RESET57
I-CDM-LOAD-SW63
I-CDM-UNLOAD-SW64
O-MTK-SDO
45
I-MTK-SDI
46
I-MTK-CLK
47
I-MTK-XIFCS
56
O-MTK-BUSY
55
IFSDI 40
IFSDO 35
IFSCK 34
IFCS# 42
IFBSY 41
O-HUB-RESET
88
O-HUB-VBUS-DETECT
87
VBUS_DET27
RESET_N26
X2000
24MHz
XTALIN
33
XTALOUT
32
CN3106
1
7
VIDEO
MUTE CONTROL
IC1650
1
4
3
3
5
SF_CS#
_CS
30
1
SF_CK
SCK
33
6
EEPROM
IC305
SO
2
SI
5
SF_DO
31
SDA
SDA
47
EEWP
WE
46
EEPROM
IC301
SCL
SCL
48
SF_DI
32
ACLK
ALRCK
ABCK
ADIN
118
L-OUT
ASDATA0
113
14
13
STEREO A/D CONVERTER
IC1603
8
L-IN
D+
D-
VBUS
D+
D-
VBUS
R-CH
117
7
112
6
106
9
VOUTL
8
7
VOUTR
STEREO A/D CONVERTER
IC750
2
DATA
1
BCK
3
LRCK
16
SCK
DOUT
9
BCK
8
STEREO A/D CONVERTER
IC1602
6
SCKI
7
LRCK
13
VINL
23
27
AUDIO DSP
IC701
11
22
19
21
25
23
24
13
ASYNCHRONOUS SAMPLE
RATE CONVERTER
IC740
4
6
5
SIGNAL SELECTOR
IC780
2
1
R-CH
61
48 75 76
32 15 16 12
SDIN1
26
SDOUT2
SDA1
SCL1
SDIN2
LRCK
MCLKO
SCLKOUT1
SCLKOUT2
SDOUT1
4
3
XTALO
XTALI
RESET
8
7
STEREO A/D CONVERTER
IC765
16
3
2
SCK
DATA
LRCK
VOUTR
1
BCK
VOUTL
2
RCKI
SDIN
6
LRCKI
5
BCKI
RST
SDOUT
LRCKO
BCKO
B
A
Y
SEL
SCKI
LRCK
BCK
DOUT
VINL
VINR
O-DIGITAL-SEL
I-DSP SDA
I-DSP SCL
O-DSP-RESET
VOFC+
VOFC-
VOTK-
VOTK+
VOLD+
VOLD-
VOSL+
VOSL-
VINFC
VINTK
VINLD
VINSL+
BIAS
MUTE
VOTR-
VOTR+
L-OUT
R-CH
123
CN306
5
1
2
3
X762
12.288MHz
LOAD-
LOAD+
TRAY-IN
TRAY-OUT
J1650
CVBS
6LJQDOSDWK
: DVD PLAY
: AUDIO
: USB
5FKLVRPLWWHGGXHWR
VDPHDV/FK
VIDEO OUT
PLAY
A
REC/PLAY
B
SHAKE6D
SHAKE6D
>001B
MAIN
SECTION
(Page 26)
>002B
MAIN
SECTION
(Page 26)
>003B
MAIN
SECTION
(Page 26)
>004B
MAIN
SECTION
(Page 26)
CONNECT TO
MS-476 BOARD

Related product manuals