EasyManua.ls Logo

Sony HCD-XB8 - Tuner Section (East European, CIS Model)

Sony HCD-XB8
82 pages
Print Icon
To Next Page IconTo Next Page
To Next Page IconTo Next Page
To Previous Page IconTo Previous Page
To Previous Page IconTo Previous Page
Loading...
— 21 —
— 22 —
HCD-XB8
22
MPX IN
20OUT L
LPF 18
AMP
IN
L
AMP
OUT
L
16
4
5
3
6
ST-CE
COM-DIN
COM-CLK
COM-CLK
A
MAIN
SECTION
CE
DI
CL
DO
• R CH: Same as L ch
• SIGNAL PATH
: FM
: MW
D42 D43
13
LW/SW
SUB CARRIER
PEAK
L1701CT1701
TP1701
2
3
20
RV1701
SUB CARRIER
LEVEL
7
6
910
POLAR
DECODER
IC1701
IN
POUT
L OUT
R OUT
SUB IN
MON
VCO
ST IND
VCO
STOP
18 17
R CH
3
5
POLAR/PILOT
SWITCH
IC1702
4
9 11
C0
C1
C. COM
CA
A. COM
14
R CH
SWITCH
Q1701
SWITCH
Q1702
SWITCH
Q1703
D1704
D1703
D1701
D1702
ST-L
STEREO
TUNED
MUTE
TP1702
RV1702
VCO
(Page 27)
TM1
AM
ANTENNA
FM 75
COAXIAL
ANT IN
ST +10V
Q5
VT
FE1
FM FRONT END
IF OUT
CF1
10.7MHz
IF AMP
Q1-4
CF3
10.7MHz
1 FM IN
REG
FM/AM MPX
IC41
1710
09
PLL
IC21
11
FM
TUNED
LEVEL
15
11
30 14
RV42
2
1214
7
8
13
X42
450kHz
D41
FM SD
AM/FM
VCO STOP
IF BUFF
MUTE
AM
SD
AM
TUNED
LEVEL
12
RV41
2
AM IF
IFT1
5
9
23
AM IF
DET
VCO
STEREO
TUNED
8
7
X43
456kHz
X41
10.7MHz
24
AM/FM
1 24
X21
4.5MHz
AM MIX
AM
SD
6
4
5
2
15
17
16
14
12
13
29
26 25 24 23 22 21
20
9
LW SW
Q9
27
FE2
MW/LW FRONTEND
Q11
MW
SW
Q12
MW
SW
Q14
LW SW
Q13
MW
SW
AM OSC
AM RF IN
FM
VT1
MW
MW
AM OSC
FM
VCO STOP
FM/AM IF
IF REQ
XIN
XOUT
3
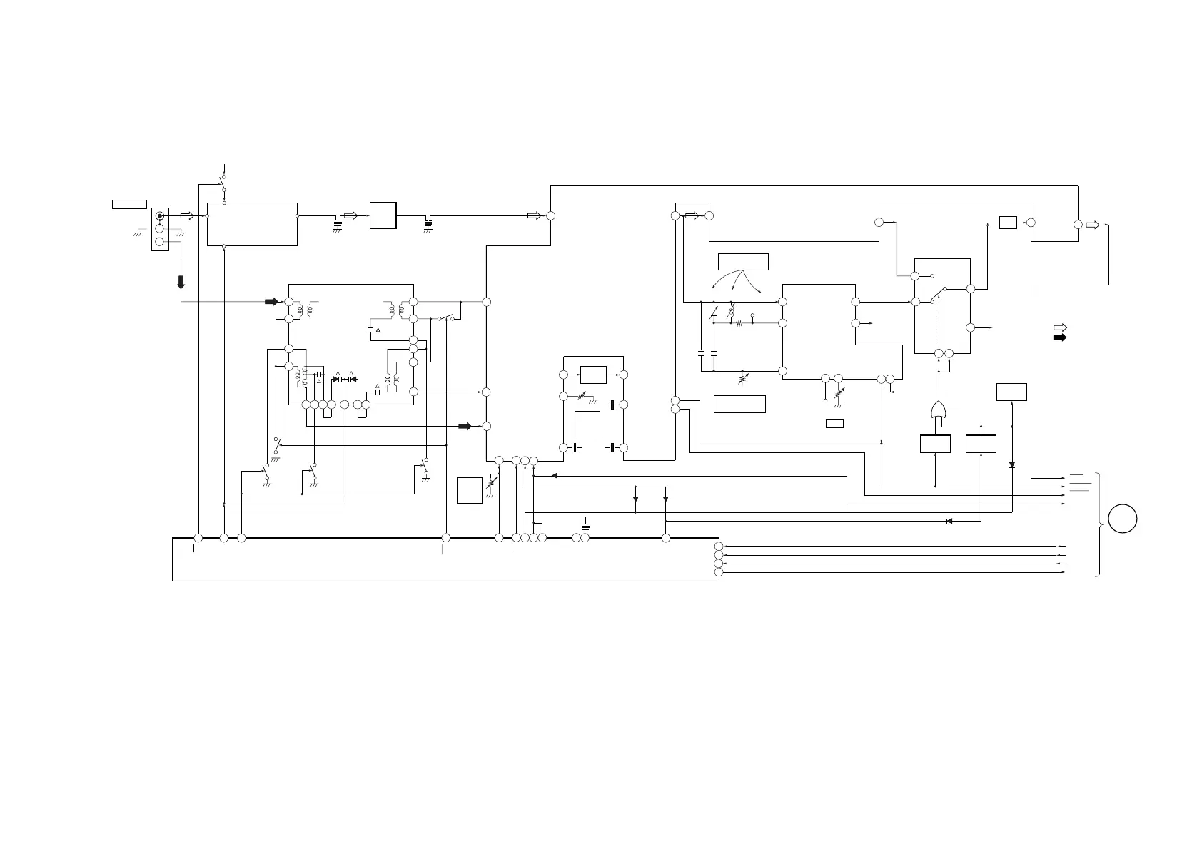
TUNER SECTION — (East European, CIS model)
www.freeservicemanuals.info
It`s Free