EasyManua.ls Logo

Sony HCD-XB8 - Main Section

Sony HCD-XB8
82 pages
Print Icon
To Next Page IconTo Next Page
To Next Page IconTo Next Page
To Previous Page IconTo Previous Page
To Previous Page IconTo Previous Page
Loading...
HCD-XB8
— 27 —
— 28 —
+ +
BB22
BB12
EQUALIZER / VOLUME
IC201
DBFB
SWITCH
Q201
MUTE
Q254
MUTE
Q602
REAR
REAR
CENTER
CENTER
FRONT
DBFB
POWER ON/OFF
R RELAY
MUTE
Q601
MUTE
SWITCH
Q120
45 44 43 42
38
40
39
41
X601
8MHz
67 - 100 • 1
51 - 66
FL601
FLUORESCENT INDICATOR TUBE
VF
12
13
XOUT
XIN
37
33
KEY 5
KEY 1
JOG A
JOG B
26
41
LED1
LED13
LED15
LED18
LED SELECT
SIRCS
39
DISPLAY CONTROL
IC601
DATA
CLOCK
28
27
14
RESET
LED
SWITCH
PANEL LED
REMOTE
CONTROL
RECEIVER
IC602
LED
CONTROL
Q601
ROTARY
ENCODER
KEY
MATRIX
6
OPEN
CD POWER
STK MUTE
D+5V
SEG1-35
GR1-16
24
40
VOL A
VOL B
ROTARY
ENCODER
VOLUME
S701
S681
S711
Q602,603
42
43
44
45
SPEANA 1
SPEANA 2
SPEANA 3
SPEANA 4
D/A
6
5
7
AMP
IC861
1
7
3
5
IC603
AMP
REAR
CENTER
FRONT
J101
MICON
INTERFACE
EQ
PHONO
IN
L
3
99
62
69
71
32 33
34
4
3
65 64
LATCH
REC 2A
PB L
REC L
1
2
3
4
5
9
10
6
J101
VIDEO
(AUDIO)
IN
L
INPUT SELECT
IC102
V
TC
ST
CD
B
A
INH
29
30
28
MUTE
PHONO EQ AMP
IC101
Q121
J761
MIC
LEVEL
RV760
MIC
31
31
67
MIC AMP
IC760
9
96
26
27
28
97
94
95
87
88
D951
RESET
SWITCH
Q951
RESET
IC951
+5V
11
10
X701
5MHz
15
20
14
13
09
46
100
CD POWER
STK MUTE
44
45
66
70
69
68
72
COM DOUT
COM CLK
ST DIN
STEREO
TUNED
ST CE
ST MUTE
ST DOUT
RELAY
TC MUTE
A PLAY SW
B PLAY SW
427 LAT SW F CON
60
61
18
76
73
74
57
48
47
77
36
34
58
TBL L
TBL R
SCOR
T SENS
SENS 2
SENS
XRST
CD CLK
CD DATA
UP SW
SQ CLK
SQ DATA IN
XLT
D+5V
Q201
D201
(DISC No.)
98
2
1
POWER
DBFB H/L
TA MUTE
55
56
IIC DATA
IIC CLK
RESET
AC CUT
X1
X2
XT1
XT2
X702
32.768KHz
MASTER CONTROL
IC701
7
R RELAY
RDS DATA
RDS INT
EXCEPT
AEP,UK
AEP,UK
89
90
91
92
93
82
83
84
85
86
PB A/B
R/P PASS
BIAS
REC MUTE
NR ON/OFF
A SHUT
B SHUT
B HALF
A HALF
EQ H//N
CAP H/N
A TRG
B TRG
TRG LOW
CAP M ON/OFF
22
21
TRAY LED
RELAY REC/PB
ST L
RDS INT
RDS DATA
COM DIN
COM DATA
STEREO
TUNED
ST CE
MUTE
L CH
TBL. L
TBL. R
SCOR
T. SENS
SENS 2
SENS
X RST
CD CLK
CD DATA
UP SW
SQ CLK
SQ DATA
X LAT
B
DECK
SECTION
C
CD
SECTION
A SHUT
BIAS ON/OFF
B SHUT
RM ON/OFF
LM ON/OFF
REC/PB PASS
B HALF
A HALF
A PLAY
B PLAY
PB A / B
NORM/HIGH
NR ON/OFF
CAP M H/L
A TRG
B TRG
TRIG H/L
CAP M ON/OFF
INPUT CHANGE
MUTE
CONTROL
Q123,124
54
LIN
C-OUT
S-OUT
L-OUT
DATA
CLK
EN
41
42
40
34
35
37
DOLBY PRO LOGIC
IC601
REAR
FRONT
3
4
2
8
10
2
3
4
DATA
CLK
EN
3
4
2
13
DELAY
IC602
S-IN
S-OUT
L-MIX
OUT
16
23
24
XTAL
X601
8MHz
XTAL
CENTER
FRONT
FRONT
41
42
VOL LAT
PL LAT
3
4
1
2
A
TUNER
SECTION
(Page 26)
(Page 20,
22)
(Page 24)
L-IN
61
3
14
2
8
9
4
3
1
10
15
VOLUME
IC604
OUTLATCH
DATA
CLK
IN
IN
OUT
MUTE
SWITCH
Q912
D
POWER
SECTION
3
5
4
10
9
11
INPUT SELECT
IC103
S.WOOFER
MODE
SWITCH
Q206
DBFB
SWITCH
Q202
67
62
29
46
38
3
10
15
16
18
20
22
23
25
47
L+R
DOOR SW
= AMS +
• R CH: Same as L ch
• SIGNAL PATH
: FM
: CD
: PB
: REC
: VIDEO
: MIC
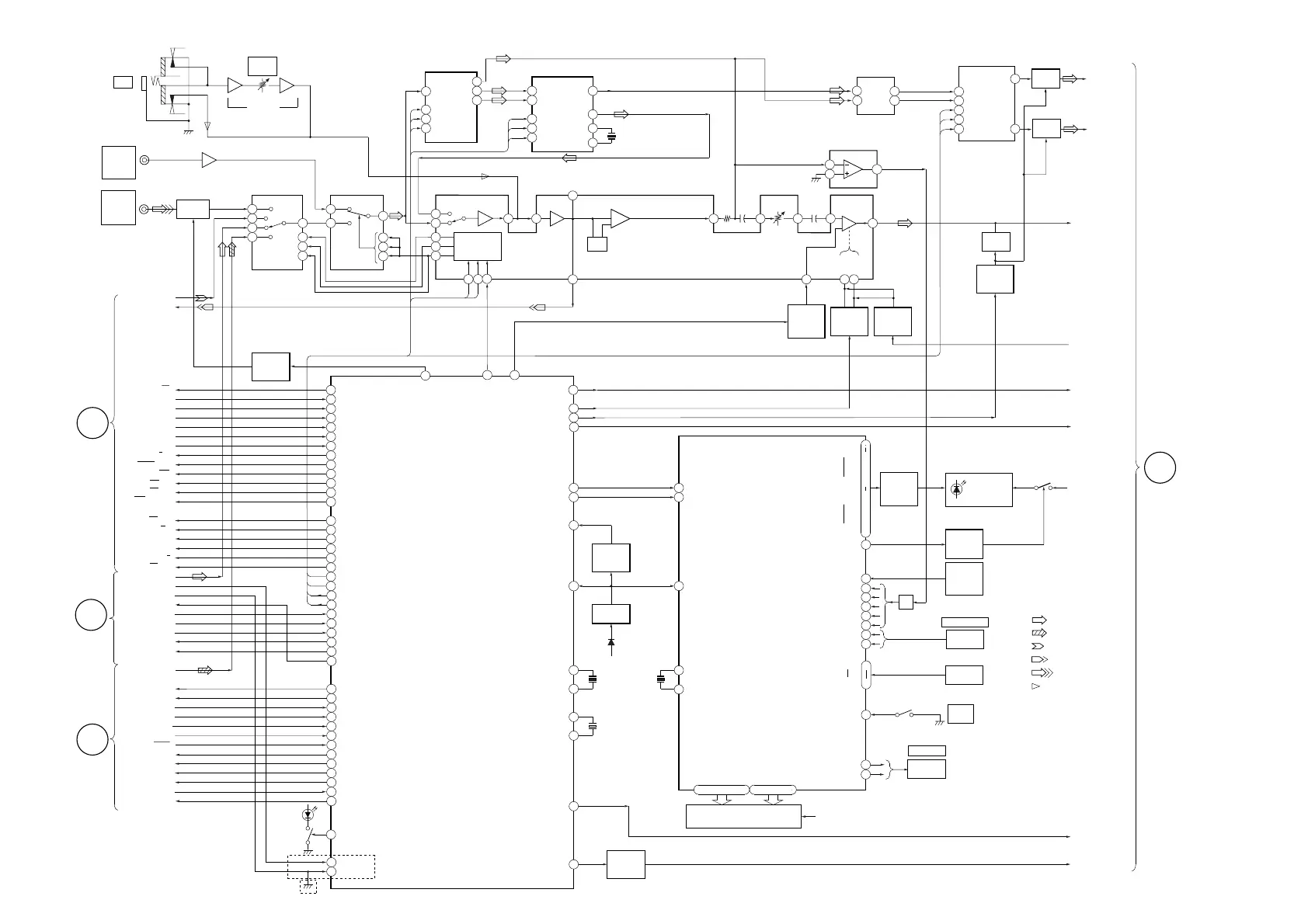
— MAIN SECTION —
www.freeservicemanuals.info
It`s Free

Related product manuals