EasyManua.ls Logo

Sony MCS-8M - Page 136

Sony MCS-8M
174 pages
Print Icon
To Next Page IconTo Next Page
To Next Page IconTo Next Page
To Previous Page IconTo Previous Page
To Previous Page IconTo Previous Page
Loading...
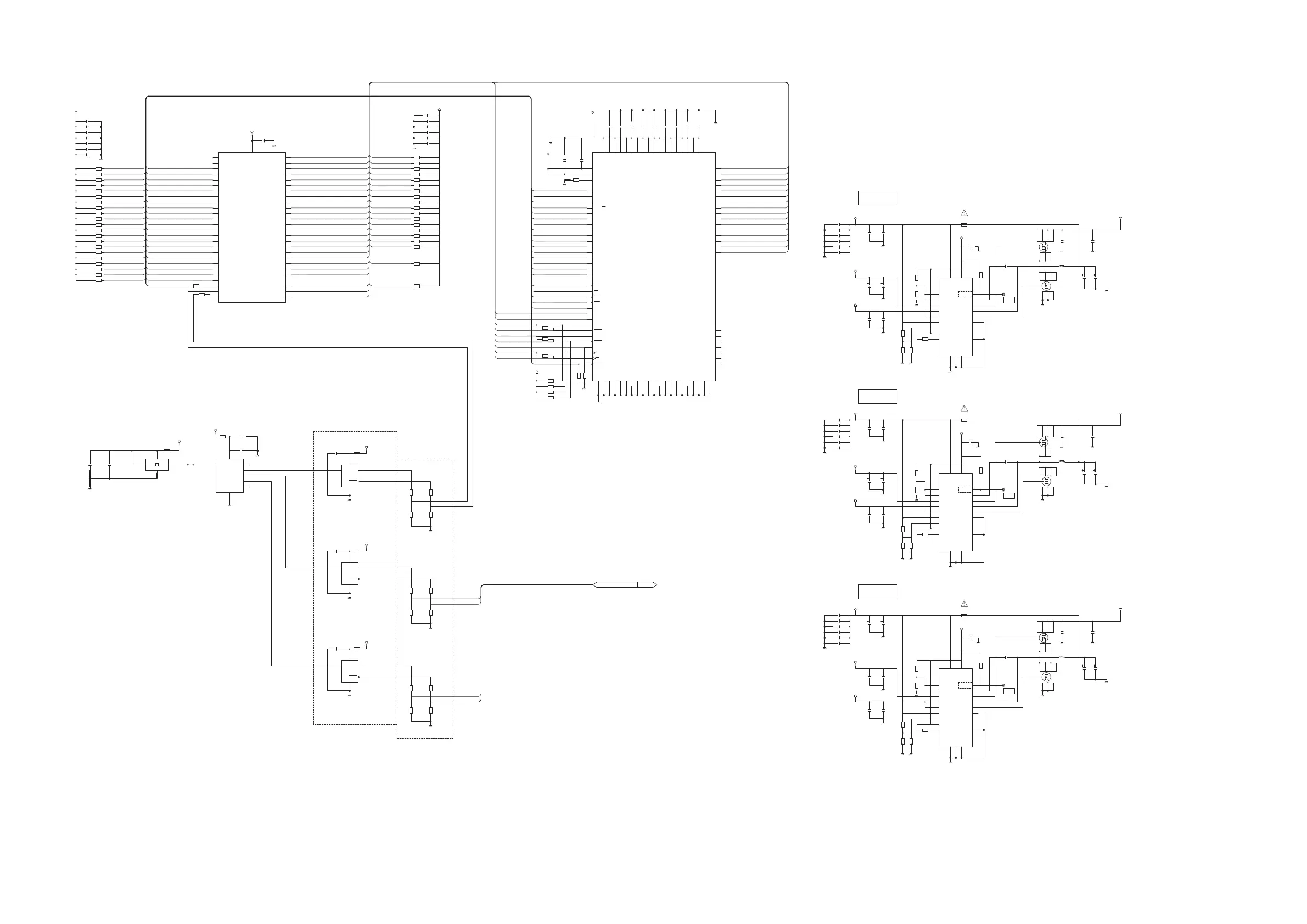
MIX-54 (17/42)
GND
+1.5V-XPT
GND
+0.75V-VREF-XPT
0.1uF
C2109
0.1uF
C2108
GND
+0.75V-VTT-XPT
51
R2161
51
R2160
51
R2162
51
R2163
51
R2164
51
R2165
51
R2166
51
R2167
51
R2168
51
R2169
51
R2170
51
R2171
51
R2172
51
R2173
51
R2174
51
R2175
+0.75V-VREF-XPT
GND
0.1uF
C2104
75MHz
X2100
1
OE
2
GND
3
OUT
4
VDD
CDCVF2505PWR
IC2100
CLKIN
1
1Y1
2
1Y0
3
GND
4
CLKOUT
8
1Y3
7
VDD3.3V
6
1Y2
5
DS90LV011ATMF
IC2101
IN
5
GND
2
OUT+
4
VDD
1
OUT-
3
DS90LV011ATMF
IC2102
IN
5
GND
2
OUT+
4
VDD
1
OUT-
3
DS90LV011ATMF
IC2103
IN
5
GND
2
OUT+
4
VDD
1
OUT-
3
0.1uF
C2100
1000pF
C2101
0
JC2100
GND
0.1uF
C2105
0.1uF
C2106
GND
GND
0.1uF
C2107
GND
GND
0.1uF
C2103
10uF
C2102
GND
0
R2179
100
R2180
NM
0
R2185
100
R2186
NM
GND
0
R2181
0
R2187
100
R2188
NM
GND
100
R2182
NM
100
R2190
NM
0
R2183
0
R2189
100
R2184
NM
GND
CLK_DDR
016
+3.3V
+3.3V
+3.3V
+3.3V
+3.3V
SN0608006PWPRG4
IC2107
S3
11
PGOOD
13
PGND
16
GND
5
S5
12
VBST
20
DRVH
19
VLDOIN
1
VTTGND
3
V5IN
14
LL
18
DRVL
17
EPAD
21
VTT
2
VTTREF
7
VDDQSNS
9
VTTSNS
4
COMP
8
VDDQSET
10
MODE
6
CS
15
22
R2142
47
R2100
47
R2101
47
R2102
47
R2103
47
R2104
47
R2106
47
R2107
47
R2105
47
R2113
47
R2114
47
R2115
47
R2108
47
R2110
47
R2111
47
R2112
47
R2109
47
R2116
47
R2118
47
R2119
47
R2120
47
R2117
+0.75V-VTT-XPT
100
R2143
GND
5.1k
R2214
+5V
75k
R2201
75k
R2202
GND
100k
R2205
NM
GND
0.1uF
C2142
S
IRF7821TRPBF
Q2102
4
12
8765
3
+12V
GND
10uF
C2145
10uF
C2151
GND GND
4V
150uF
C2148
4V
150uF
C2154
GND
10A
F2102
+1.5V-XPT
+0.75V-VTT-XPT
+0.75V-VREF-XPT
10k
R2210
10k
R2211
NM
GND
0.1uF
C2139
GND
10V
10uF
C2134
10V
10uF
C2135
6.3V
220uF
C2125
6.3V
220uF
C2126
GND
GND
33pF
C2136
GND
GND
4V
150uF
C2153
10V
10uF
C2132
+0.75V-VTT-FS2
0.1uF
C2141
GND
10k
R2208
6.3V
220uF
C2123
100k
R2204
NM
GND
+12V
75k
R2200
10uF
C2144
10A
F2101
GND
+0.75V-VREF-FS2
S
IRF7821TRPBF
Q2101
4
12
8765
3
GND
10uF
C2150
33pF
C2133
6.3V
220uF
C2122
5.1k
R2213
SN0608006PWPRG4
IC2106
S3
11
PGOOD
13
PGND
16
GND
5
S5
12
VBST
20
DRVH
19
VLDOIN
1
VTTGND
3
V5IN
14
LL
18
DRVL
17
EPAD
21
VTT
2
VTTREF
7
VDDQSNS
9
VTTSNS
4
COMP
8
VDDQSET
10
MODE
6
CS
15
75k
R2199
10V
10uF
C2131
GND
+1.5V-FS2
GND
GND
GND
4V
150uF
C2147
10k
R2209
NM
GND
GND
GND
+5V
0.1uF
C2138
GND
4V
150uF
C2152
10V
10uF
C2129
+0.75V-VTT-FS1
0.1uF
C2140
GND
10k
R2206
6.3V
220uF
C2120
100k
R2203
NM
GND
+12V
75k
R2198
10uF
C2143
10A
F2100
GND
+0.75V-VREF-FS1
S
IRF7821TRPBF
Q2100
4
12
8765
3
GND
10uF
C2149
33pF
C2130
6.3V
220uF
C2119
5.1k
R2212
SN0608006PWPRG4
IC2105
S3
11
PGOOD
13
PGND
16
GND
5
S5
12
VBST
20
DRVH
19
VLDOIN
1
VTTGND
3
V5IN
14
LL
18
DRVL
17
EPAD
21
VTT
2
VTTREF
7
VDDQSNS
9
VTTSNS
4
COMP
8
VDDQSET
10
MODE
6
CS
15
75k
R2197
10V
10uF
C2128
GND
+1.5V-FS1
10k
R2215
GND
GND
GND
4V
150uF
C2146
10k
R2207
NM
GND
GND
GND
+5V
0.1uF
C2137
100
R2191
GND
240
R2194
H5TQ1G63DFR-11C-C
IC2104
VDD:5
K8
DQL0
E3
VDD:8
R1
DQL1
F7
DQL2
F2
VSS:8
M9
DQL3
F8
DQL4
H3
VDD:9
R9
DQL5
H8
DQL6
G2
VSS:9
P1
DQL7
H7
VDDQ:1
A1
DQSL
F3
VDD:6
N1
DML
E7
WE
L3
CAS
K3
RAS
J3
CS
L2
BA0
M2
BA1
N8
A10/AP
L7
A0
N3
A1
P7
A2
P3
A3
N2
VDD:7
N9
VSS:7
M1
DQU7
A3
VSSQ:3
D1
DQU6
B8
DQU5
A2
VDDQ:3
C1
DQU4
A7
DQU3
C2
VSSQ:2
B9
DQU2
C8
DQU1
C3
VDDQ:2
A8
DQU0
D7
VSSQ:1
B1
DQSU
C7
ZQ
L8
VSS:6
J8
DMU
D3
CK
K7
CK
J7
CKE
K9
A11
R7
A9
R3
A8
T8
A7
R2
A6
R8
A5
P2
A4
P8
VSS:5
J2
A12/BC
N7
VDD:1
B2
VDD:4
K2
VDD:2
D9
VDD:3
G7
VDDQ:4
C9
VDDQ:5
D2
VDDQ:6
E9
VDDQ:7
F1
VSS:4
G8
VSS:1
A9
VSS:2
B3
VSS:3
E1
VSSQ:4
D8
VSSQ:5
E2
VSSQ:6
E8
VSSQ:7
F9
ODT
K1
DQSU
B7
DQSL
G3
BA2
M3
NC:2
J9
NC:3
L1
NC:4
L9
NC:5
M7
NC:6
T3
NC:7
T7
NC:1
J1
VDDQ:8
H2
VDDQ:9
H9
VSSQ:8
G1
VSSQ:9
G9
VSS:10
P9
VSS:11
T1
VSS:12
T9
VREFCA
M8
VREFDQ
H1
RESET
T2
200
R2193
200
R2192
S
IRF7821TRPBF
Q2103
4
12
8765
3
S
IRF7821TRPBF
Q2104
4
12
8765
3
S
IRF7821TRPBF
Q2105
4
12
8765
3
150
R2196
NM
150
R2195
NM
GND
47
R2178
47
R2177
47
R2176
FB2100
0.8
CL2100
0.8
CL2101
0.8
CL2102
S
1uH
L2100
S
1uH
L2101
10k
R2216
S
1uH
L2102
10k
R2217
0.1uF
C2156
GND
0.1uF
C2160
0.1uF
C2159
0.1uF
C2155
0.1uF
C2157
0.1uF
C2161
0.1uF
C2158
0.1uF
C2162
0.1uF
C2167
0.1uF
C2163
0.1uF
C2166
0.1uF
C2164
GND
0.1uF
C2165
0.1uF
C2172
0.1uF
C2170
0.1uF
C2173
GND
0.1uF
C2171
0.1uF
C2169
0.1uF
C2168
0.1uF
C2178
0.1uF
C2176
0.1uF
C2179
GND
0.1uF
C2177
0.1uF
C2175
0.1uF
C2174
0.1uF
C2184
0.1uF
C2182
0.1uF
C2185
GND
0.1uF
C2183
0.1uF
C2181
0.1uF
C2180
FB2101
FB2102
FB2103
FB2104
390
R2218
390
R2219
390
R2220
390
R2221
+0.75V-VTT-XPT
LFE3-70EA-7FN672C
IC5003
(6/13)
R5
DDR_ADDR_14
V1
DDR_ADDR_13
T7
DDR_ADDR_12
R1
DDR_ADDR_11
R2
DDR_ADDR_10
U2
DDR_ADDR_9
Y3
DDR_ADDR_8
N5
DDR_ADDR_7
N6
DDR_ADDR_6
P1
DDR_ADDR_5
P2
DDR_ADDR_4
T2
DDR_ADDR_3
U3
DDR_ADDR_2
T6
DDR_ADDR_1
T5
DDR_ADDR_0
P4
DDR_BA_2
R6
DDR_BA_1
P6
DDR_BA_0
W3
DDR_CS_n
V4
DDR_WE_n
T8
DDR_RAS_n
R3
DDR_CAS_n
V3
DDR_ODT_0
N3
DDR_RESET_n
U4
CLK75_DDR_P
V5
CLK75_DDR_N
AA1
DDR_DATA_15
AA2
DDR_DATA_14
AC1
DDR_DATA_13
AB1
DDR_DATA_12
V7
DDR_DATA_11
V6
DDR_DATA_10
AC3
DDR_DATA_9
AC2
DDR_DATA_8
AD2
DDR_DATA_7
AB6
DDR_DATA_6
AB5
DDR_DATA_5
AB3
DDR_DATA_4
AA3
DDR_DATA_3
AA4
DDR_DATA_2
AB4
DDR_DATA_1
AD1
DDR_DATA_0
Y5
DDR_DM_1
W7
DDR_DQS_1P
W6
DDR_DQS_1N
W8
DDR_DM_0
Y6
DDR_DQS_0P
Y7
DDR_DQS_0N
AA5
DDR_CKE_0
T1
DDR_CLK_0P
U1
DDR_CLK_0N
P5
VREF1_BANK_6
22uF
C2127
22uF
C2124
22uF
C2121
XPT_DDR_CKE
XPT_DDR_DM0
XPT_DDR_DM1
XPT_DDR_CLK_P
XPT_DDR_CLK_N
XPT_DDR_D[0]
XPT_DDR_D[1]
XPT_DDR_D[2]
XPT_DDR_D[3]
XPT_DDR_D[4]
XPT_DDR_D[5]
XPT_DDR_D[6]
XPT_DDR_D[7]
XPT_DDR_D[8]
XPT_DDR_D[9]
XPT_DDR_D[10]
XPT_DDR_D[11]
XPT_DDR_D[12]
XPT_DDR_D[13]
XPT_DDR_D[14]
XPT_DDR_D[15]
XPT_DDR_ODT
XPT_DDR_RASn
XPT_DDR_CASn
XPT_DDR_WEn
XPT_DDR_CSn
XPT_DDR_A[0]
XPT_DDR_A[1]
XPT_DDR_A[2]
XPT_DDR_A[3]
XPT_DDR_A[4]
XPT_DDR_A[5]
XPT_DDR_A[6]
XPT_DDR_A[7]
XPT_DDR_A[8]
XPT_DDR_A[9]
XPT_DDR_A[10]
XPT_DDR_A[11]
XPT_DDR_A[12]
XPT_DDR_BA0
XPT_DDR_BA1
XPT_DDR_BA2
XPT_DDR_DM0
XPT_DDR_DM1
XPT_DDR_D[15]
XPT_DDR_D[14]
XPT_DDR_D[13]
XPT_DDR_D[12]
XPT_DDR_D[11]
XPT_DDR_D[10]
XPT_DDR_D[9]
XPT_DDR_D[8]
XPT_DDR_D[7]
XPT_DDR_D[6]
XPT_DDR_D[5]
XPT_DDR_D[4]
XPT_DDR_D[3]
XPT_DDR_D[2]
XPT_DDR_D[1]
XPT_DDR_D[0]
FS2_CLK75N
FS2_CLK75P
FS1_CLK75N
FS1_CLK75P
XPT_DDR_RESETn
XPT_DDR_A[12]
XPT_DDR_A[11]
XPT_DDR_A[10]
XPT_DDR_A[9]
XPT_DDR_A[8]
XPT_DDR_A[7]
XPT_DDR_A[6]
XPT_DDR_A[5]
XPT_DDR_A[4]
XPT_DDR_A[3]
XPT_DDR_A[2]
XPT_DDR_A[1]
XPT_DDR_A[0]
XPT_DDR_BA2
XPT_DDR_BA1
XPT_DDR_BA0
XPT_DDR_CSn
XPT_DDR_WEn
XPT_DDR_RASn
XPT_DDR_CASn
XPT_DDR_ODT
XPT_DDR_DQS1P
XPT_DDR_DQS1N
XPT_DDR_DQS0P
XPT_DDR_DQS0N
XPT_DDR_RESETn
XPT_DDR_DM1
XPT_DDR_DM0
XPT_DDR_CKE
XPT_DDR_A[12]
XPT_DDR_A[11]
XPT_DDR_A[10]
XPT_DDR_A[9]
XPT_DDR_A[8]
XPT_DDR_A[7]
XPT_DDR_A[6]
XPT_DDR_A[5]
XPT_DDR_A[4]
XPT_DDR_A[3]
XPT_DDR_A[2]
XPT_DDR_A[1]
XPT_DDR_A[0]
XPT_DDR_BA2
XPT_DDR_BA1
XPT_DDR_BA0
XPT_DDR_CSn
XPT_DDR_WEn
XPT_DDR_RASn
XPT_DDR_CASn
XPT_DDR_ODT
XPT_DDR_D[15]
XPT_DDR_D[14]
XPT_DDR_D[13]
XPT_DDR_D[12]
XPT_DDR_D[11]
XPT_DDR_D[10]
XPT_DDR_D[9]
XPT_DDR_D[8]
XPT_DDR_D[7]
XPT_DDR_D[6]
XPT_DDR_D[5]
XPT_DDR_D[4]
XPT_DDR_D[3]
XPT_DDR_D[2]
XPT_DDR_D[1]
XPT_DDR_D[0]
XPT_DDR_CLK_P
XPT_DDR_CLK_N
XPT_DDR_DQS1P
XPT_DDR_DQS1N
XPT_DDR_DQS0P
XPT_DDR_DQS0N
XPT
Single End -> Diiferential
SSTL15D
75MHz
for FS1
for FS2
for XPT
LVDS->
PG1
PG2
PGX
Q2103:Replace IRF7862PBF
Q2104:Replace IRF7862PBF
Q2105:Replace IRF7862PBF
0.1uF
C2118
0.1uF
C2117
0.1uF
C2116
0.1uF
C2115
0.1uF
C2114
0.1uF
C2113
0.1uF
C2112
0.1uF
C2111
0.1uF
C2110
XPT_DDR_CKE
MIX-54 (17/42)
BOARD NO. 1-884-046-13
MCS-8M_MIX-54_005_17
MCS-8M
4-32

Other manuals for Sony MCS-8M

Related product manuals