EasyManua.ls Logo

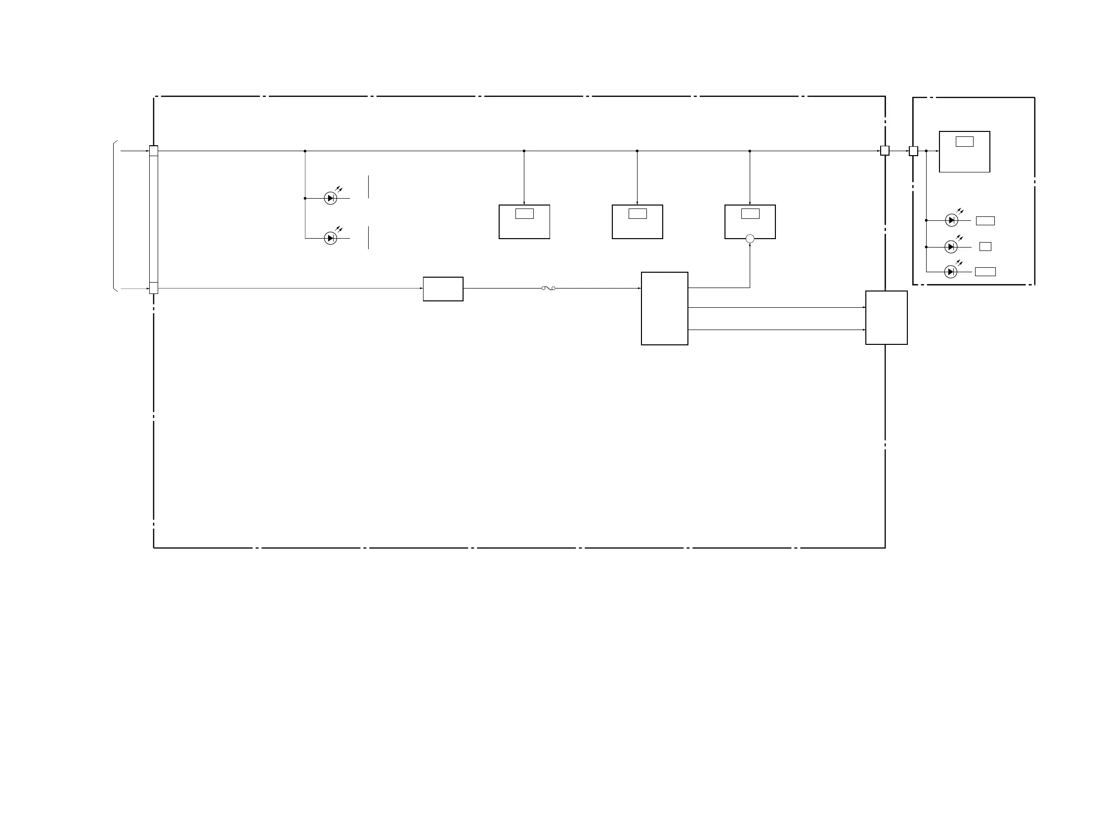
Sony RMT-B101A - Power Supply Block Diagram; FL-180 and FR-276 Power Circuits

Sony RMT-B101A
90 pages
Print Icon
To Next Page IconTo Next Page
To Next Page IconTo Next Page
To Previous Page IconTo Previous Page
To Previous Page IconTo Previous Page
Loading...
BDP-S500
3-11 3-12E
3-6. POWER 3 BLOCK DIAGRAM
05
FL-180 BOARD
(SEE PAGE 4-13)
FR-276 BOARD
(SEE PAGE 4-17)
CN102
CN601
15
CN100
V+5FL
Q106
B+ SWITCH
F100
ND100
FLUORESCENT
INDICATOR
TUBE
REMOTO
COMMANDER
RECEIVER
V+5E
T100,
Q107,108
DC-DC
CONVERTER
FL DRIVE
IC601
IC100
12
2
DOOR
IC200
MOTOR
IC201
DRIVE MOTOR
CONTROLLER
17
SW+5V
POWER 1
(SEE PAGE 3-8)
F2
F1
FL OFF
D601
HDMI
D603
HD
D602
VEE
30
D101,102
D101
(LED Blue)
D102

Related product manuals