EasyManua.ls Logo

Sony RMT-B101A - Overall System Schematic; Frame Schematic Diagram Overview

Sony RMT-B101A
90 pages
Print Icon
To Next Page IconTo Next Page
To Next Page IconTo Next Page
To Previous Page IconTo Previous Page
To Previous Page IconTo Previous Page
Loading...
BDP-S500
27PCN001
1
XMMUTE
2
XAMUTE
3
GND
4
V-12A
5
GND
6
V+12A
7
GND
8
V+6E
9
GND
10
V+3D
11
GND
12
DAC_MUT
13
DAC_XCS_1
14
DAC_MC
15
DAC_MDI
16
DAC_MDO
17
GND
18
MCLK
19
GND
20
ABCLK
21
ADATA5_0
22
ALRCK
23
DAC_XRST
24
DAC_XCS_2
25
ADATA5_3
26
ADATA5_2
27
ADATA5_1
27PCN5701
1
XMMUTE
2
XAMUTE
3
GND
4
V-12A
5
GND
6
V+12A
7
GND
8
V+6E
9
GND
10
V+3D
11
GND
12
DAC_MUT
13
DAC_XCS_1
14
DAC_MC
15
DAC_MDI
16
DAC_MDO
17
GND
18
MCLK
19
GND
20
ABCLK
21
ADATA5_0
22
ALARCK
23
DAC_XRST
24
DAC_XCS_2
25
ADATA5_3
26
ADATA5_2
27
ADATA5_1
1
2
3
4
5
6
7
8
9
10
11
12
13
14
15
16
17
18
19
20
21
22
23
24
25
26
27
28
29
30
31
32
33
34
35
36
37
38
39
40
40P
CN1802
1
2
3
4
5
6
7
8
9
10
11
12
13
14
15
16
17
18
19
20
21
22
23
24
25
26
27
28
29
30
31
32
33
34
35
36
37
38
39
40
4P
1SW+12V(W)
2GND
3GND
4SW+5V(W)
8PCN202
1
2
3
4
5
6
7
8
8PCN6002
1GND
2SW+12V
3GND
4SW+5V
5GND
6SW+3V
7SW+3V
8GND
GND
SW+12V
GND
SW+5V
GND
SW+3V
SW+3V
GND
4PCN203
1SW+12V(W)
2 GND
3 GND
4SW+5V(W)
13PCN601
UP/DOWN
11
10
9
8
7
6
5
4
3
2
1
13PCN102
1UP/DOWN
2TRAY_CLOSE
3IR
4GND
5KEY0
6KEY1
7LED_PON2
8LED_FL_OFF
9LED_HDMI
10
LED_HD
11GND
TRAY/CLOSE
IR
GND
KEY0
KEY1
LED_PON2
LED_FL_OFF
LED_HDMI
LED_HD
GND
2P
CN102
1L
2N
2PCN6701
1V++
2GND
11PCN201
1
2
3
4
5
6
7
8
9
10
11
11PCN6051
1P_ON
2GND
3SW+1.5V
4SW+1.5V
5GND
6EV+6V
7GND
8A GND
9SW-12V (A)
10A GND
11SW+12V (A)
P_ON
GND
SW+1.5V
SW+1.5V
GND
EV+6V
GND
A GND
SW-12V (A)
A GND
SW+12V (A)
30PCN3501
1
2
3
4
5
6
7
8
9
10
11
12
13
14
15
16
17
18
19
20
21
22
23
24
25
26
27
28
29
30
30PCN100
28
29
30
KEY0
GND
IR
27MODEL1
26LED_Blue
25V+13SW
24LED_P ON
23GND
22LED_IOE
21
FLDC+
20GND
19FLDC-
18GND
17SW+5V
16GND
15V+5FL
14
GND
13GND
12LED_HD
11LED_HDMI
10LED_FL_OFF
9LED_LAN
8KEY1
7LED_DDHD
6GND
5FLSTB
4FLDATA
3
GND
2FLCLK
1GND
KEY0
GND
IR
MODEL1
LED_Blue
V+13SW
LED_P ON
GND
LED_IOE
FLDC+
GND
FLDC-
GND
SW+5V
GND
V+5FL
GND
GND
LED_HD
LED_HDMI
LED_FL_OFF
LED_LAN
KEY1
LED_DDHD
GND
FLSTB
FLDATA
GND
FLCLK
GND
FAN
AU-258
MAIN BOARD
POWER
FR-276
BOARD
FL-180 BOARD
BD-ROM DRIVE
BOARD
1
F
93
E
5
C
D
1110764
B
H
8
I
2
G
A
13 15 16 171412 18
J
L
K
05
(DB-BMB103)
MBD-005
HARNESS
J001
J003
Y
P
R
HARNESS
PBD-004
FML-004
FLR-013
P
B
FFC
B TO B
4
21
3
HDMI
JA4501
COAXIAL
OPTICAL
AC-Inlet
HARNESS
AC-259
FFC
BLOCK
PM-146
HARNESS
PM-145
HARNESS
L
WOOFER
CENTER
REAR
RR
L
5.1CH OUTPUT
FRONT
L
AUDIO
OUT
R
(BPD-100)
COMPONENT
VIDEO OUT
VIDEO OUT
VIDEO
S VIDEO
OUT
JA4101
JA5501
JA4201
JA5502
DIGITAL OUT
V+5E
GND
12
13
13
12
V+5E
GND
5PCN501
1 V+5E
2 SELCONT
3 GND
4 RCONT
5 GND
5P
CN3401
5
GND
4
RCONT
3
GND
2
SELCONT
1
V+5E
IR-063
B TO B
BOARD
SECTION 4
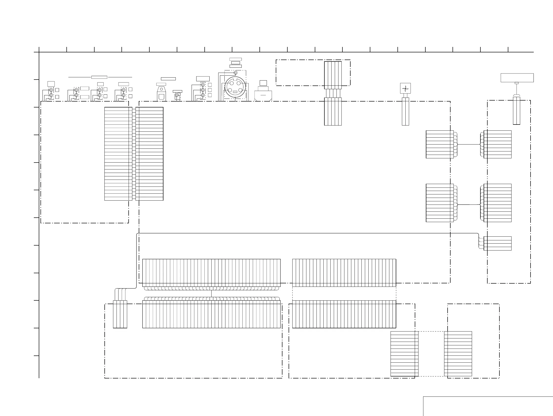
SCHEMATIC DIAGRAMS AND PRINTED WIRING BOARDS
4-1. FRAME SCHEMATIC DIAGRAM
FRAME SCHEMATIC DIAGRAM
4-1
4-2

Related product manuals