EasyManua.ls Logo

Sony STR-DE475 - Speaker System Wiring

Sony STR-DE475
51 pages
Print Icon
To Next Page IconTo Next Page
To Next Page IconTo Next Page
To Previous Page IconTo Previous Page
To Previous Page IconTo Previous Page
Loading...
12
GB
Hooking Up and Setting Up the Speaker System
SUB
WOOFER
IN OUT IN AUDIO IN AUDIO IN AUDIO OUT
AUDIO
OUT
FRONT
120V
240V 220V
CENTERSURROUND
AUDIO IN
RL
RL
RL
RL
VOLTAGE SELECTORVOLTAGE SELECTOR
MULTI CH INMULTI CH IN
DIGITAL
DIGITAL
CDCD MD/TAPEMD/TAPE VIDEOVIDEO
SPEAKERSSPEAKERS
FRONT
TV/SAT
IN
OPTICAL
DVD/LD
IN
SURROUND
R
L
R
L
CENTER
VIDEO IN
VIDEO IN
VIDEO OUT
VIDEO IN
VIDEO OUT
IMPEDANCE USE 8 16
IMPEDANCE USE 8 16
ANTENNAANTENNA
AM
FM
75
COAXIAL
TV/SATTV/SAT
MONITOR
DVD/LDDVD/LD
SUB
WOOFER
SUB
WOOFER
COAXIAL
}
]
}
]
}
]
}
]
}
]
INPUT
AUDIO
IN
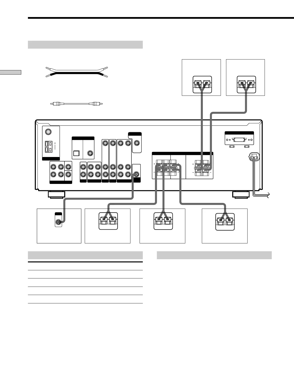
Front speaker (R) Front speaker (L)
Center speaker
Active sub woofer Surround speaker (R) Surround speaker (L)
Notes on speaker system hookup
Twist the stripped ends of the speaker cor ds about 2/3
inch (10 mm). Be sur e to match the speaker cor d to the
appr opriate ter minal on the components: + to + and
to . If the cor ds ar e r eversed, the sound will be
distorted and will lack bass.
If you use speakers with low maximum input rating,
adjust the volume car efully to avoid excessive output
on the speakers.
Terminals for connecting the speakers
Connect the To the
Front speakers (8 ohm)
Surround speakers (8 ohm)
Center speaker (8 ohm)
Active sub woofer
Required cords
Speaker cords (not supplied)
One for each front, surround, and center speaker
(+) (+)
(–) (–)
Monaural audio cord (not supplied)
One for an active woofer
Black Black
Speaker System Hookup
SPEAKERS FRONT terminals
SPEAKERS SURROUND terminals
SPEAKERS CENTER terminals
SUBWOOFER AUDIO OUT jack

Related product manuals