EasyManua.ls Logo

Sony STR-DE475 - Audio Component Connections

Sony STR-DE475
51 pages
Print Icon
To Next Page IconTo Next Page
To Next Page IconTo Next Page
To Previous Page IconTo Previous Page
To Previous Page IconTo Previous Page
Loading...
6
GB
Hooking Up the Components
IN OUT
ç
ç
LINE
L
R
OUTPUT
LINE
L
R
OUTPUT
LINE
INPUT
SUB
WOOFER
IN OUT IN AUDIO IN AUDIO IN AUDIO OUT
AUDIO
OUT
FRONT
120V
240V 220V
CENTERSURROUND
AUDIO IN
RL
RL
RL
RL
VOLTAGE SELECTORVOLTAGE SELECTOR
MULTI CH INMULTI CH IN
DIGITAL
DIGITAL
CDCD MD/TAPEMD/TAPE VIDEOVIDEO
SPEAKERSSPEAKERS
FRONT
TV/SAT
IN
OPTICAL
DVD/LD
IN
SURROUND
R
L
R
L
CENTER
VIDEO IN
VIDEO IN
VIDEO OUT
VIDEO IN
VIDEO OUT
IMPEDANCE USE 8 16
IMPEDANCE USE 8 16
ANTENNAANTENNA
AM
FM
75
COAXIAL
TV/SATTV/SAT
MONITOR
DVD/LDDVD/LD
SUB
WOOFER
SUB
WOOFER
COAXIAL
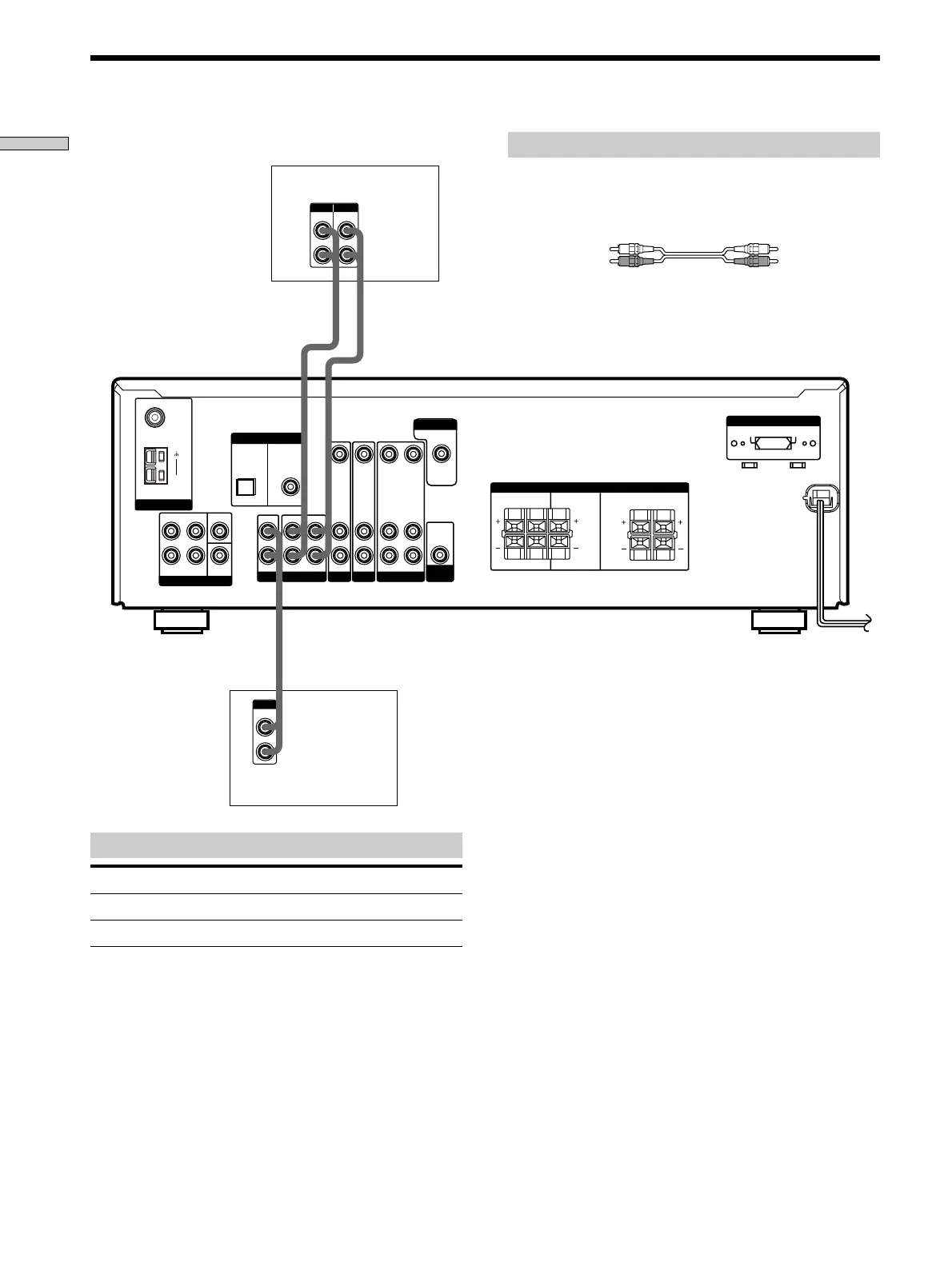
Jacks for connecting audio components
Connect aTo the
CD player CD jacks
MD deck or Tape deck MD/TAPE jacks
Required cords
Audio cords (not supplied)
When connecting a cord, be sure to match the color-coded pins to
the appropriate jacks on the components.
MD/TAPE deck
CD player
White (L) White (L)
Red (R) Red (R)
Audio Component Hookups

Related product manuals