EasyManua.ls Logo

Sony STR-DN1050 - Page 72

Sony STR-DN1050
122 pages
Print Icon
To Next Page IconTo Next Page
To Next Page IconTo Next Page
To Previous Page IconTo Previous Page
To Previous Page IconTo Previous Page
Loading...
STR-DN1050
72
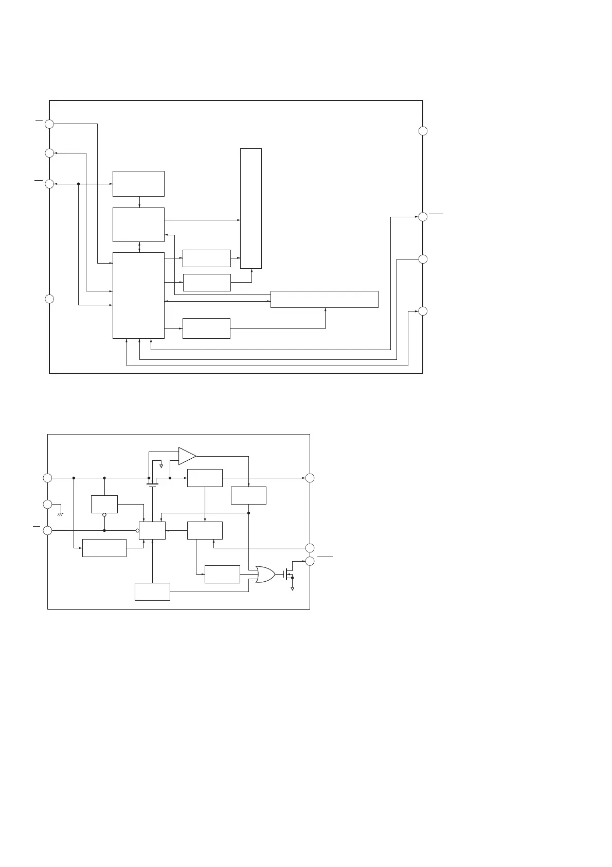
IC3206 W25Q128BVEIG (DIGITAL BOARD (9/12))
IC3507, IC3514 TPS2553DBVR (DIGITAL BOARD (11/12))
IC4101 TPS2553DBVR (DIGITAL BOARD (12/12))
CS
SO
WP
GND
1
2
3
4
Write Control
Logic
Data
Column Decode
and 256 Byte Page Buffer
Write Protect Logic and Row Decode
High Voltage
Generators
Page Address
Latch / Counter
SPI
Command and
Control Logic
Status
Register
VCC
8
HOLD
7
SCK
6
SI
5
Byte Address
Latch / Counter
GND
2
EN
3
IN
1
4FAULT
5 ILLM
6OUT
CHARGE
PUMP
UNDERVOLTAGE
LOCKOUT
THERMAL
SENSE
CURRENT
LIMIT
4-ms
DEGLITCH
8-ms
DEGLITCH
CURRENT
SENSE
DRIVER
+
REVERSE VOLTAGE
COMPARATOR

Table of Contents

Other manuals for Sony STR-DN1050

Related product manuals