EasyManua.ls Logo

Sony STR-DN1060 - 6-5. Block Diagram - Analog Video;USB Section

Sony STR-DN1060
158 pages
Print Icon
To Next Page IconTo Next Page
To Next Page IconTo Next Page
To Previous Page IconTo Previous Page
To Previous Page IconTo Previous Page
Loading...
STR-DN860/DN1060
STR-DN860/DN1060
3939
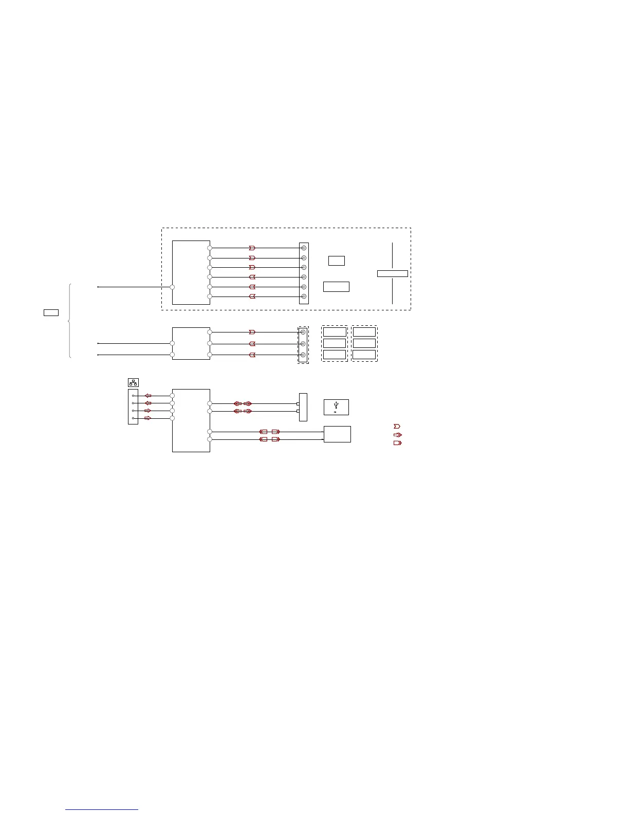
6-5. BLOCK DIAGRAM – ANALOG VIDEO/USB Section –
G
P
R
PB
Y
P
R
PB
J1201 (1/2)
DN1060
1
2
3
3
2
3
2
1
5
6
7
CN1106
DM
DP
DC5V 1A MAX
6LJQDOSDWK
: VIDEO
: USB
: WIRELESS LAN/BLUETOOTH
5FKLVRPLWWHGGXHWR
VDPHDV/FK
VIDEO AMPLIFIER
IC1240
VIDEO SWITCH
IC1232
9VOUT3
11VOUT2
13VOUT1
5VIN3
3VIN2
1VIN1
7 POWER SAVE
4
SW2
6
MUTE
5VIN3
VIN2 3
J1202: DN860
J1201 (2/2): DN1060
J503
6
RX
RX +
TX
TX +
3
2
1
VIDEO
MONITOR OUT
COMPONENT VIDEO
SAT/CATV
(ASSIGNABLE) IN
VIDEO
VIDEO IN
VIDEO
VIDEO 1 IN
VIDEO
SAT/CATV IN
VIDEO
MONITOR OUT
VIDEO
SAT/CATV IN
MONITOR
OUT
8VOUT
BD DECODER
IC101 (2/3)
AC28
TXVP_1
AC27
TXVN_1
AB27
TXVN_0
AB28
TXVP_0
B4USB_DM_P1
A4USB_DP_P1
AA28
USB_DM_P2
AA27
USB_DP_P2
DN860
DN1060
V_SEL_SW2
V_SEL_MUTE
V_COM_MUTE
>005B
DIGITAL
SECTION (1/2)
(Page 36)
WLAN/BT COMBO
CARD
CN502
DP
DM

Table of Contents

Other manuals for Sony STR-DN1060

Related product manuals