EasyManua.ls Logo

Sony STR-DN1060 - Page 90

Sony STR-DN1060
158 pages
Print Icon
To Next Page IconTo Next Page
To Next Page IconTo Next Page
To Previous Page IconTo Previous Page
To Previous Page IconTo Previous Page
Loading...
STR-DN860/DN1060
90
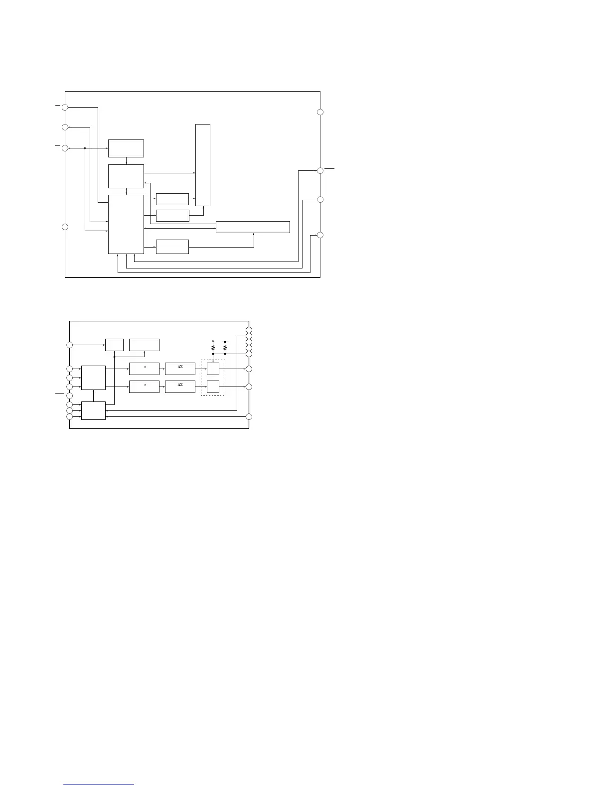
IC7480 W25Q128FVEIG (MB-1409 BOARD (17/18))
IC8000 AK4388AET2-E2 (MB-1409 BOARD (18/18))
CS
SO
WP
GND
1
2
3
4
Write Control
Logic
Data
Column Decode
and 256 Byte Page Buffer
Write Protect Logic and Row Decode
High Voltage
Generators
Page Address
Latch / Counter
SPI
Command and
Control Logic
Status
Register
VCC
8
HOLD
7
SCK
6
SI
5
Byte Address
Latch / Counter
1
CLOCK
DIVIDER
DE-EMPHASIS
CONTROL
AUDIO
DATA
INTERFACE
MCLK
2 11BICK
3SDTI
4LRCK
5RSTN
CONTROL
PORT
6
SMUTE
7ACKS
8DIF0
8
INTERPOLATOR
8
INTERPOLATOR
MODULATOR
MODULATOR
SCF
LPF
SCF
LPF
AOUTL
12
VCOM
13 VSS
14 VDD
15 DEM
16 DZF
10 AOUTR
9 DIF1

Table of Contents

Other manuals for Sony STR-DN1060

Related product manuals