EasyManua.ls Logo

Sony UP-895 - Page 28

Sony UP-895
84 pages
Print Icon
To Next Page IconTo Next Page
To Next Page IconTo Next Page
To Previous Page IconTo Previous Page
To Previous Page IconTo Previous Page
Loading...
4-2
UP-895/(E)
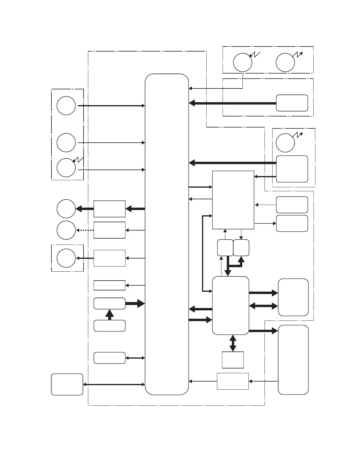
Electrical Block Diagram of UP-895
Sensor
Head
Door
Paper
Paper
SE board
SE board
MA-99 board
KY board
FRONT PANEL
SU board
Platen
Fan
Head
Sensor
Sensor
System
control
CPU
Motor
drive
Sensor
Motor
Motor
Motor
Motor
drive
motor
drive
TEMP
CLK
gene
Buzzer
Selector
DIP-SW
EEPROM
Board
checker
Video in
BNC
A/D
Memory
control
IC
SD-RAM
Thermal
head
Video
circuit
D/A
Inner
SW
Front
key
Video out
BNC
PaperSensor
PaperSensor

Table of Contents

Other manuals for Sony UP-895

Related product manuals