EasyManua.ls Logo

Sony UP-895 - Print Is too Dark or too Light

Sony UP-895
84 pages
Print Icon
To Next Page IconTo Next Page
To Next Page IconTo Next Page
To Previous Page IconTo Previous Page
To Previous Page IconTo Previous Page
Loading...
5-2
UP-895/(E)
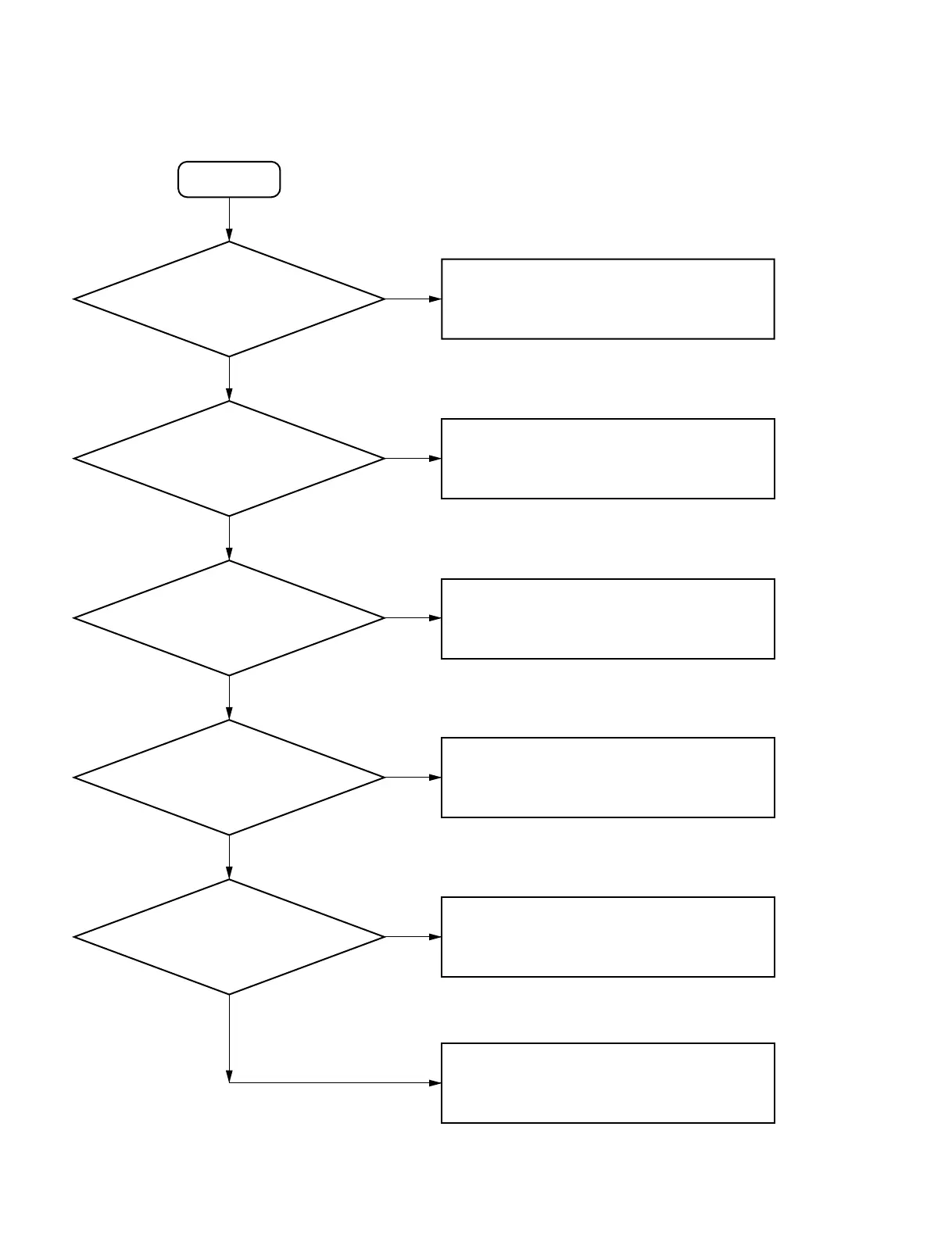
5-2. Print is Too Dark or Too Light
Peripheral circuit Q21 on MA-99 board is defective.
Is reference voltage
input to pin 2 of IC6 on MA-99 board
when “CONTRAST” is set to
center position?
Is reference voltage
input to pin 5 of Q7 on MA-99 board
when “BRIGHT” is set to
center position?
NO
NO
NO
NO
YES
YES
YES
YES
Is voltage
(approx. 1.5 to 2.5 V) available at
pin 6 of IC304 on MA-99 board when
head is at the normal
temperature?
Are required voltages available
at each terminal, 3 V at pin 19 of IC500 on
MA-99 board, and 1 V at pin
23 of IC500?
START
Peripheral circuits Q200 and Q16 on MA-99 board are
defective.
Peripheral circuits Q16 and RV6 on MA-99 board are
defective.
Peripheral circuit IC401 and pins 29 and 30 of CN9
on MA-99 board, or the thermistor in the head are
defective.
The head voltage or CN9 on MA-99 board is defective.
NO
YES
Is density of stair step printed
in test mode properly?
The data buses of IC500 and IC503 on MA-99 board
are defective.

Table of Contents

Other manuals for Sony UP-895

Related product manuals