EasyManua.ls Logo

Stollmann BlueMod+B20 - Failed OPPC Transfer

Default Icon
38 pages
Print Icon
To Next Page IconTo Next Page
To Next Page IconTo Next Page
To Previous Page IconTo Previous Page
To Previous Page IconTo Previous Page
Loading...
BlueMod+B20/BT2.1
User Guide
Release r03 www.stollmann.de Page 29 of 38
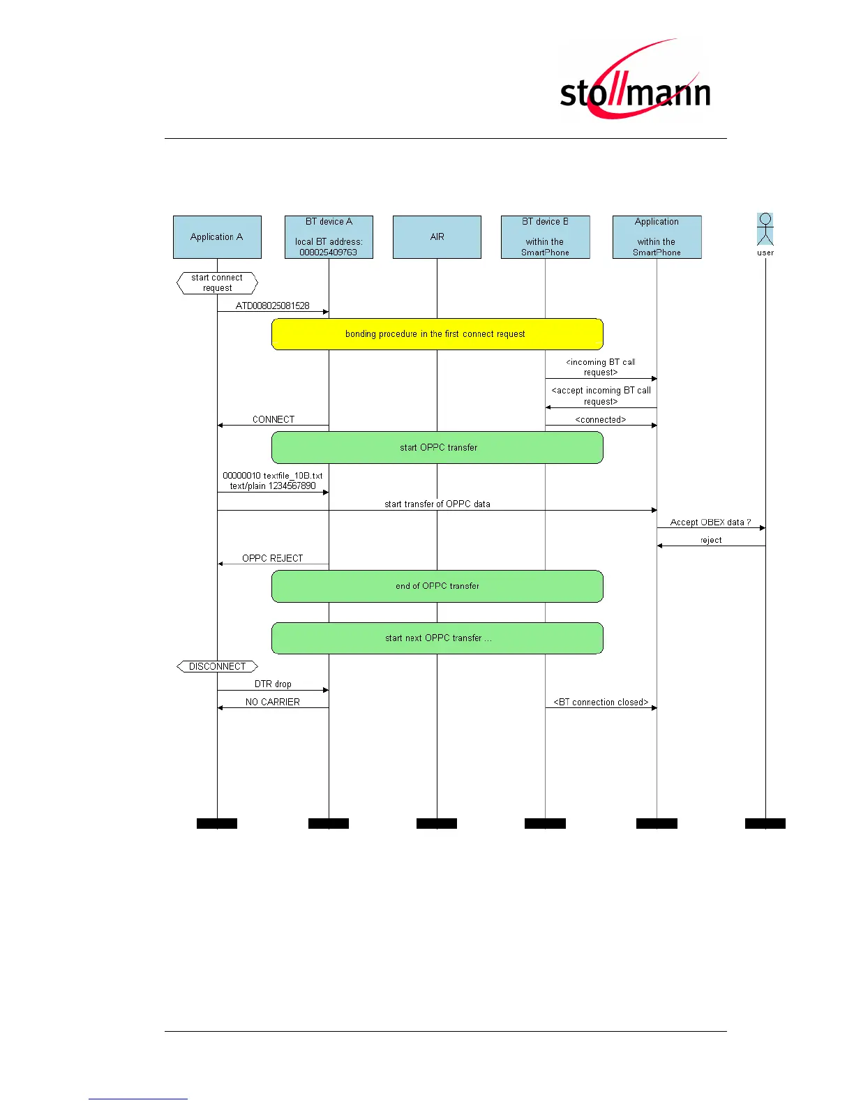
7.5.2 Failed OPPC Transfer