EasyManua.ls Logo

Stollmann BlueMod+B20 - Local OPPC Communication Error

Default Icon
38 pages
Print Icon
To Next Page IconTo Next Page
To Next Page IconTo Next Page
To Previous Page IconTo Previous Page
To Previous Page IconTo Previous Page
Loading...
BlueMod+B20/BT2.1
User Guide
Release r03 www.stollmann.de Page 30 of 38
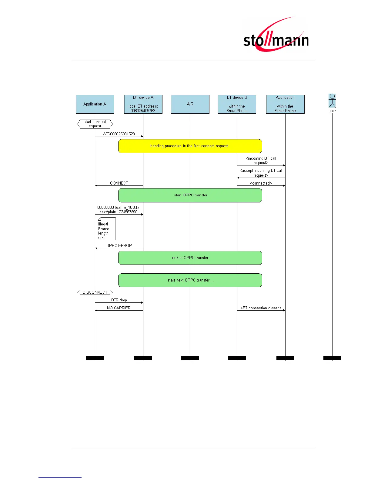
7.5.3 Local OPPC Communication Error