EasyManua.ls Logo

SunFounder 3in1 Kit - Page 195

Default Icon
351 pages
Print Icon
To Next Page IconTo Next Page
To Next Page IconTo Next Page
To Previous Page IconTo Previous Page
To Previous Page IconTo Previous Page
Loading...
SunFounder 3in1 Kit
You can also buy them separately from the links below.
COMPONENT INTRODUCTION PURCHASE LINK
Arduino Uno R4 Minima -
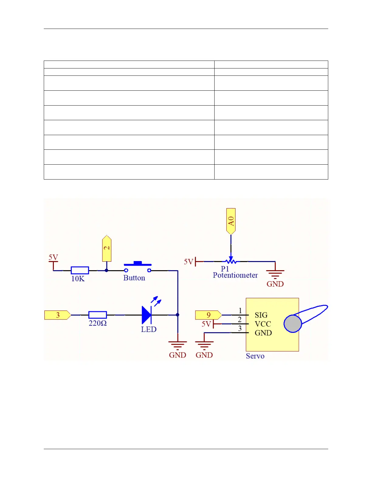
Breadboard
Jumper Wires
Resistor
LED
Servo
Button
Potentiometer
Schematic
Wiring
4.5. 5. More Syntax 191

Related product manuals