EasyManua.ls Logo

SunFounder 3in1 Kit - Page 221

Default Icon
351 pages
Print Icon
To Next Page IconTo Next Page
To Next Page IconTo Next Page
To Previous Page IconTo Previous Page
To Previous Page IconTo Previous Page
Loading...
SunFounder 3in1 Kit
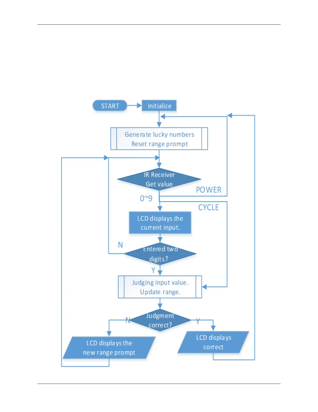
4. If you input a single digit, you can press the CYCLE key (the key at the center of the Controller) to start the result
judgment.
5. If the answer is not guessed, the new number range prompt will be displayed (if the lucky number is 51 and you
enter 50, the number range prompt will change to 50~99).
6. The game is automatically reset after the lucky number is guessed, so that the player can play a new round.
7. The game can be reset by directly pressing the POWER button (the button in the upper left corner).
In conclusion, the work flow of the project is shown in the flow chart.
4.6. 6. Funny Project 217

Related product manuals