EasyManua.ls Logo

Tait Orca 5000 - Page 39

Tait Orca 5000
125 pages
Print Icon
To Next Page IconTo Next Page
To Next Page IconTo Next Page
To Previous Page IconTo Previous Page
To Previous Page IconTo Previous Page
Loading...
June 2003 IPN: M5000-00-105 Circuit diagrams B - 19
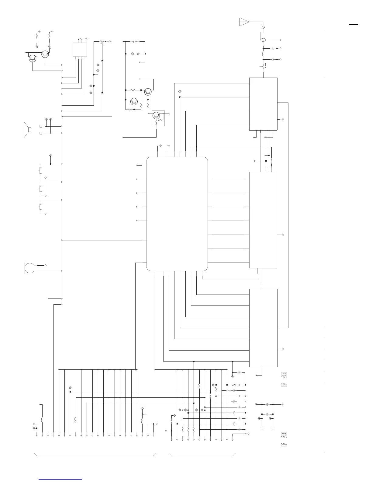
Figure B-2: Circuit interface diagram for Tait Orca portable radios (TOP A only)
R
EV/ISS AMENDMENTS DATEAPVDD.O.CHKDDRAWN
NO.SHEETS:FILE NAME:
TAIT ELECTRONICS
IPN:
FILE DATE:
ISSUE: ID:.
2.SC.
PROJECT: DESIGNER:
1
7
ORCA : 66-88MHZ
SYSTEM DIAGRAM
161608a
220-01616-08
2-Au
g
-00
A
TAIT ORCA BRD
04A CLONED 220-01616-01 CCO 1616/006 BRD SP CK DW 24/11/99
06A CCO NO 1616-008 BRD 10-02-2K
06B CCO 1616-009 BRD 22-02-00
07A CCO NO. 1616-010 BRD 05-05-00
08A CCO NO.1616-011 BRD 27-07-00
93 SHEET 2
POWER-AMP
TX-VCO
ANTENNA
RX-ANT
PWR-SET
GND
+7V5-BATT
+5V-AN
TX-INHIBIT PIN-SW
+7V5-SW
GATE-BIAS
+5V-TX
246
SHEET 3
RECEIVER
RX-ANT
SQL-DET
SQL-SET
FE-BIASRX-DET-AF
RSSI
RX-LO
GND
+5V-AN
DCFB
WB/NB
BATTERY+
SPRING PROBE
BATTERY-
SPRING PROBE
DSP AUDIO
252
PROCESSOR
SHEET 4
RSSI
FE-BIAS
SQL-SET
SQL-DET
LCK-DET TCXO-MOD/SY-EN SY-CLK SY-DATPWR-SAVE
ACCESORY
TX-CNTRL
VCO-MOD
PWR-SET
DGND
GND
RADIO-TOPINTERFACE-PCB
RX-DET-AF
+5V-DIG +5V-AN +7V5-SW +7V5-BATT
PIN-SW
TX-INHIBIT
+14V
GATE-BIAS
DCFB
WB/NB
+5V-TX
R9
470
R10
150
PTT
TACT SWITCH
FUNC-2
TACT
FUNC-1
TACT
+SPKR
SPRING PROBE
-SPKR
SPRING PROBE
vco
sheet 6
2922 SHEET 5
SYNTH-VCO
TX-VCO
LCK-DET TCXO-MOD/SY-EN SY-CLK SY-DAT VCO-MODPWR-SAVE
RX-LO
GND
TX-COM
+7V5-SW
+5V-AN
+14V
PL1
12 WAY SKT
INTER
22WAY SIDE ENTRY FLEXI BRD SKT
HEX
SWITCH
RSW1
16WAY BCD SW
1
2
4
8
C
C
Q1
BC847W
Q2
BC847W
R1
470
R2
470
C1
100N
C11
10N
C2
47N
R4
1K0
R3
1K0
C5
10N
C6
10N
C7
10N
C8
10N
C9
10N
C10
10N
C4
1N0
C3
100N
LK1
LK2
Q5
BC857W
Q4
BC857W
R16
33
R14
4K7
R13
47K
47K
22K
Q3
DTC144W
1
2
3
R15
2K2
TP1
TP2
C15
1N0
C16
150P
TP3
TP4
TP5
TP6
TP7
TP8
TP9
TP10
TP11
TP12
TP13
TP14
SK3
SMA 90DEG SKT
UP
TACT
DOWN
TACT
SWITCH
1P1W
12
R5
2K2
R6 10
R7
10
MIC
MICORPHONE
1
+V
2
GND
GREEN
D1
DUAL LED
1
2
RED
D1
DUAL LED
3
4
RV1
10K LOG POT
4
5
CW
RV1
10K LOG POT
1
3
2
TP15
TP17
R20
2K2
R17
180
R8
330
TP16
LK3
LK4
L1
120NH
C18
18P
C17
0805
B1
BLM11B102S
B2
BLM11B102S
B3
BLM11B102S
+7V5-BATT
+7V5-ACC
PL1
+7V5-ACC
2
PL1
RXD
3
PL1
TXD
5
PL1
EXT-PTT
12
PL1
EXT-SPKR
9
PL1
GND
1
+5V-AN
+7V5-BATT
+5V-DIG +5V-AN +7V5-SW +7V5-BATT
+5V-AN
PL1
EXT-MIC
6
INTER
+7V5-SW
10
INTER
KEY-LATCH
16
INTER
EXP-LATCH
11
INTER
KEY-D0
8
INTER
KEY-D1
9
INTER
KEY-D2
13
INTER
SDAT
3
INTER
SCLK
5
INTER
RESET
1
INTER
GND
15
+7V5-SW
+5V-DIG
PL1
MOD-AUDIO
8
+7V5-SW
PL1
SENSE-0
10
PL1
SENSE-1
7
PL1
RX-DET-AF
4
PL1
EXT+SPKR
11
INTER
+5V-DIG
18
INTER
DGND
12
+7V5-BATT
+7V5-SW
INTER
RX-DET-AF
19
INTER
VOL-MAX
20
INTER
MOD-AUDIO
22
INTER
PTT
14
INTER
MISO
4
INTER
ON
2
INTER
TX-AUDIO
21
INTER
S-DATA-READY
6
+5V-DIG
+7V5-ACC
INTER
P37
17
+5V-DIG
INTER
GND
7
+5V-TX
+5V-TX
Accesory Connector Interface PCB
link LK1 & LK2 if RV1 is not fitted
SUB-VHF
Tait Orca
VOL-MAX
PTT
INT-MIC
RADIO-TOP
KNOB1
KNOB0
PTT
FN2
FN1
-SPKR
+SPKR
VOL-MIN
VOL-WIPER
VOL-MAX
KNOB3
KNOB2
KNOB1
KNOB0
RX-LED
TX-LED
EXT-SPKR
EXT+SPKR
SENSE-1
SENSE-0
MOD-AUDIO
EXT-MIC
TXD
RXD
EXT-PTT
ACCESORY
ON
MISO
TX-AUDIO
KEY-LATCH
EXP-LATCH
KEY-D0
KEY-D1
KEY-D2
SDAT
SCLK
RESET
INTERFACE
P37
93 SHEET 2
POWER-AMP
TX-VCO
ANTENNA
RX-ANT
PWR-SET
GND
+7V5-BATT
+5V-AN
TX-INHIBIT PIN-SW
+7V5-SW
GATE-BIAS
+5V-TX
246
SHEET 3
RECEIVER
RX-ANT
SQL-DET
SQL-SET
FE-BIASRX-DET-AF
RSSI
RX-LO
GND
+5V-AN
DCFB
WB/NB
BATTERY+
SPRING PROBE
BATTERY-
SPRING PROBE
DSP AUDIO
252
PROCESSOR
RSSI
FE-BIAS
SQL-SET
SQL-DET
LCK-DET TCXO-MOD/SY-EN SY-CLK SY-DATPWR-SAVE
ACCESORY
TX-CNTRL
VCO-MOD
PWR-SET
DGND
GND
RADIO-TOPINTERFACE-PCB
RX-DET-AF
+5V-DIG +5V-AN +7V5-SW +7V5-BATT
PIN-SW
TX-INHIBIT
+14V
GATE-BIAS
DCFB
WB/NB
+5V-TX
R9
470
R10
150
PTT
TACT SWITCH
FUNC-2
TA CT
FUNC-1
TA CT
+SPKR
SPRING PROBE
-SPKR
SPRING PROBE
2922 SHEET 5
SYNTH-VCO
TX-VCO
LCK-DET TCXO-MOD/SY-EN SY-CLK SY-DAT VCO-MODPWR-SAVE
RX-LO
GND
TX-COM
+7V5-SW
+5V-AN
+14V
PL1
12 WAY SKT
INTER
22WAY SIDE ENTRY FLEXI BRD SKT
HEX
SWITCH
RSW1
16WAY BCD SW
1
2
4
8
C
C
Q1
BC847W
Q2
BC847W
R1
470
R2
470
C1
100N
C11
10N
C2
47N
R4
1K0
R3
1K0
C5
10N
C6
10N
C7
10N
C8
10N
C9
10N
C10
10N
C4
1N0
C3
100N
LK1
LK2
Q5
BC857W
Q4
BC857W
R16
33
R14
4K7
R13
47K
47K
22K
Q3
DTC144W
1
2
3
R15
2K2
TP1
TP2
C15
1N0
C16
150P
TP3
TP4
TP5
TP6
TP7
TP8
TP9
TP10
TP11
TP12
TP13
TP14
SK3
SMA 90DEG SKT
SWITCH
1P1W
12
R5
2K2
R6 10
R7
10
MIC
MICORPHONE
1
+V
2
GND
GREEN
D1
DUAL LED
1
2
RED
D1
DUAL LED
3
4
RV1
10K LOG POT
4
5
CW
RV1
10K LOG POT
1
3
2
TP15
TP17
R20
2K2
R17
180
R8
330
TP16
LK3
LK4
L1
120NH
C18
18P
C17
0805
B1
BLM11B102S
B2
BLM11B102S
B3
BLM11B102S
+7V5-BATT
+7V5-ACC
PL1
+7V5-ACC
2
PL1
RXD
3
PL1
TXD
5
PL1
EXT-PTT
12
PL1
EXT-SPKR
9
PL1
GND
1
+5V-AN
+7V5-BATT
+5V-DIG +5V-AN +7V5-SW +7V5-BATT
+5V-AN
PL1
EXT-MIC
6
INTER
+7V5-SW
10
INTER
KEY-LATCH
16
INTER
EXP-LATCH
11
INTER
KEY-D0
8
INTER
KEY-D1
9
INTER
KEY-D2
13
INTER
SDAT
3
INTER
SCLK
5
INTER
RESET
1
INTER
GND
15
+7V5-SW
+5V-DIG
PL1
MOD-AUDIO
8
+7V5-SW
PL1
SENSE-0
10
PL1
SENSE-1
7
PL1
RX-DET-AF
4
PL1
EXT+SPKR
11
INTER
+5V-DIG
18
INTER
DGND
12
+7V5-BATT
+7V5-SW
INTER
RX-DET-AF
19
INTER
VOL-MAX
20
INTER
MOD-AUDIO
22
INTER
PTT
14
INTER
MISO
4
INTER
ON
2
INTER
TX-AUDIO
21
INTER
S-DATA-READY
6
+5V-DIG
+7V5-ACC
INTER
P37
17
+5V-DIG
INTER
GND
7
+5V-TX
+5V-TX
Accesory Connector Interface PCB
link LK1 & LK2 if RV1 is not fitted
VOL-MAX
PTT
INT-MIC
RADIO-TOP
PTT
FN2
FN1
-SPKR
+SPKR
VOL-MIN
VOL-WIPER
VOL-MAX
KNOB3
KNOB2
KNOB1
KNOB0
RX-LED
TX-LED
EXT-SPKR
EXT+SPKR
SENSE-1
SENSE-0
MOD-AUDIO
EXT-MIC
TXD
RXD
EXT-PTT
ACCESORY
ON
MISO
TX-AUDIO
KEY-LATCH
EXP-LATCH
KEY-D0
KEY-D1
KEY-D2
SDAT
SCLK
RESET
INTERFACE
P37
93 SHEET 2
POWER-AMP
TX-VCO
ANTENNA
RX-ANT
PWR-SET
GND
+7V5-BATT
+5V-AN
TX-INHIBIT PIN-SW
+7V5-SW
GATE-BIAS
+5V-TX
246
SHEET 3
RECEIVER
RX-ANT
SQL-DET
SQL-SET
FE-BIASRX-DET-AF
RSSI
RX-LO
GND
+5V-AN
DCFB
WB/NB
BATTERY+
SPRING PROBE
BATTERY-
SPRING PROBE
DSP AUDIO
252
PROCESSOR
RSSI
FE-BIAS
SQL-SET
SQL-DET
LCK-DET TCXO-MOD/SY-EN SY-CLK SY-DATPWR-SAVE
ACCESORY
TX-CNTRL
VCO-MOD
PWR-SET
DGND
GND
RADIO-TOPINTERFACE-PCB
RX-DET-AF
+5V-DIG +5V-AN +7V5-SW +7V5-BATT
PIN-SW
TX-INHIBIT
+14V
GATE-BIAS
DCFB
WB/NB
+5V-TX
R9
470
R10
150
PTT
TACT SWITCH
FUNC-2
TAC T
FUNC-1
TAC T
+SPKR
SPRING PROBE
-SPKR
SPRING PROBE
2922 SHEET 5
SYNTH-VCO
TX-VCO
LCK-DET TCXO-MOD/SY-EN SY-CLK SY-DAT VCO-MODPWR-SAVE
RX-LO
GND
TX-COM
+7V5-SW
+5V-AN
+14V
PL1
12 WAY SKT
INTER
22WAY SIDE ENTRY FLEXI BRD SKT
HEX
SWITCH
RSW1
16WAY BCD SW
1
2
4
8
C
C
Q1
BC847W
Q2
BC847W
R1
470
R2
470
C1
100N
C11
10N
C2
47N
R4
1K0
R3
1K0
C5
10N
C6
10N
C7
10N
C8
10N
C9
10N
C10
10N
C4
1N0
C3
100N
LK1
LK2
Q5
BC857W
Q4
BC857W
R16
33
R14
4K7
R13
47K
47K
22K
Q3
DTC144W
1
2
3
R15
2K2
TP1
TP2
C15
1N0
C16
150P
TP3
TP4
TP5
TP6
TP7
TP8
TP9
TP10
TP11
TP12
TP13
TP14
SK3
SMA 90DEG SKT
SWITCH
1P1W
12
R5
2K2
R6 10
R7
10
MIC
MICORPHONE
1
+V
2
GND
GREEN
D1
DUAL LED
1
2
RED
D1
DUAL LED
3
4
RV1
10K LOG POT
4
5
CW
RV1
10K LOG POT
1
3
2
TP15
TP17
R20
2K2
R17
180
R8
330
TP16
LK3
LK4
L1
120NH
C18
18P
C17
0805
B1
BLM11B102S
B2
BLM11B102S
B3
BLM11B102S
+7V5-BATT
+7V5-ACC
PL1
+7V5-ACC
2
PL1
RXD
3
PL1
TXD
5
PL1
EXT-PTT
12
PL1
EXT-SPKR
9
PL1
GND
1
+5V-AN
+7V5-BATT
+5V-DIG +5V-AN +7V5-SW +7V5-BATT
+5V-AN
PL1
EXT-MIC
6
INTER
+7V5-SW
10
INTER
KEY-LATCH
16
INTER
EXP-LATCH
11
INTER
KEY-D0
8
INTER
KEY-D1
9
INTER
KEY-D2
13
INTER
SDAT
3
INTER
SCLK
5
INTER
RESET
1
INTER
GND
15
+7V5-SW
+5V-DIG
PL1
MOD-AUDIO
8
+7V5-SW
PL1
SENSE-0
10
PL1
SENSE-1
7
PL1
RX-DET-AF
4
PL1
EXT+SPKR
11
INTER
+5V-DIG
18
INTER
DGND
12
+7V5-BATT
+7V5-SW
INTER
RX-DET-AF
19
INTER
VOL-MAX
20
INTER
MOD-AUDIO
22
INTER
PTT
14
INTER
MISO
4
INTER
ON
2
INTER
TX-AUDIO
21
INTER
S-DATA-READY
6
+5V-DIG
+7V5-ACC
INTER
P37
17
+5V-DIG
INTER
GND
7
+5V-TX
+5V-TX
Accesory Connector Interface PCB
link LK1 & LK2 if RV1 is not fitted
VOL-MAX
PTT
INT-MIC
RADIO-TOP
PTT
FN2
FN1
-SPKR
+SPKR
VOL-MIN
VOL-WIPER
VOL-MAX
KNOB3
KNOB2
KNOB1
KNOB0
RX-LED
TX-LED
EXT-SPKR
EXT+SPKR
SENSE-1
SENSE-0
MOD-AUDIO
EXT-MIC
TXD
RXD
EXT-PTT
ACCESORY
ON
MISO
TX-AUDIO
KEY-LATCH
EXP-LATCH
KEY-D0
KEY-D1
KEY-D2
SDAT
SCLK
RESET
INTERFACE
P37

Table of Contents

Related product manuals