EasyManua.ls Logo

Tait TM8100 mobiles - Page 77

Tait TM8100 mobiles
620 pages
To Next Page IconTo Next Page
To Next Page IconTo Next Page
To Previous Page IconTo Previous Page
To Previous Page IconTo Previous Page
Loading...
TM8100/TM8200 Service Manual Circuit Descriptions 77
© Tait Electronics Limited November 2007
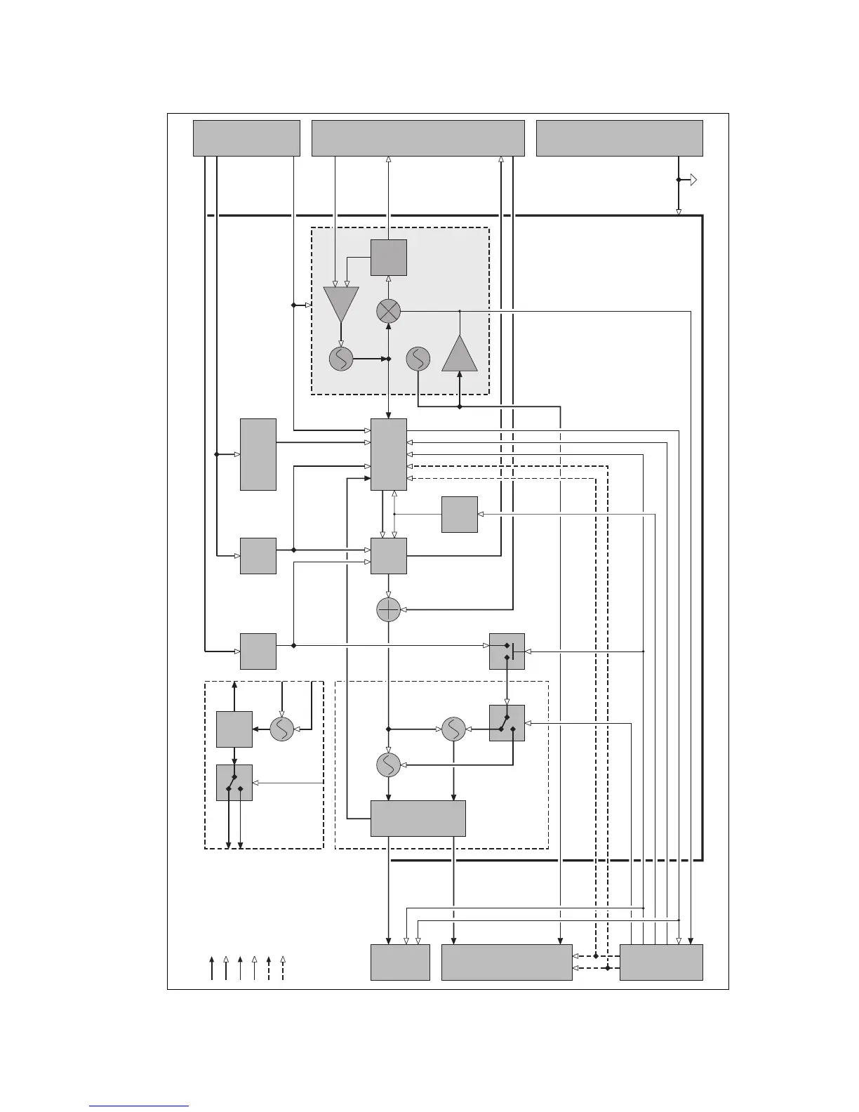
Figure 3.5 Block diagram of the frequency synthesizer circuitry
Coupler
PLL
MOD
5 V SWITCH
SYN TX LO
SYN RX LO1
TR SWITCH
VCO (VHF only)
DIG SYN TR SW
PLL
Summer
5V
VP SUPPLY
Loop
Filter
VCO
Supply
Filter
+5 V DEC VCL SUPPLY
+5 V
VP
Frequency Synthesizer
LPF
Mixer
VCXO
TCXO
Modulator
Buffer Amplifier
PLL
MOD
VCO 2
VCO 1
Buffer
Amplifiers
and
Coupler
5 V SwitchTR Switch
VCO (UHF only)
+6V0
AGND
+3V0 AN
Power
Supply
CDC VCXO MOD
SYN CDC FCL
SYN CDC LFV
CDC VCO MOD
CODEC
and
Audio
SYN TX LO
SYN RX LO1
Trans-
mitter
SYN RX OSC
Receiver
Digital
Board
DIG SYN SPI DO
DIG SYN SPI CLK
DIG SYN TR SW
DIG SYN EN
DIG SYN FAST
DIG SYN LATCH
SYN LOCK
SYN DIG FREF
14 V
SMPS
Buffer Amplifier
Interface
Inverter
+9V0
Signal Types:
RF
analog
clock
digital
asynchronous serial data
synchronous serial data
LPF
Mixer
VCXO
TCXO
Modulator
Buffer Amplifier
Buffer Amplifier
Frequency Control Loop
(FCL)

Table of Contents

Related product manuals