EasyManua.ls Logo

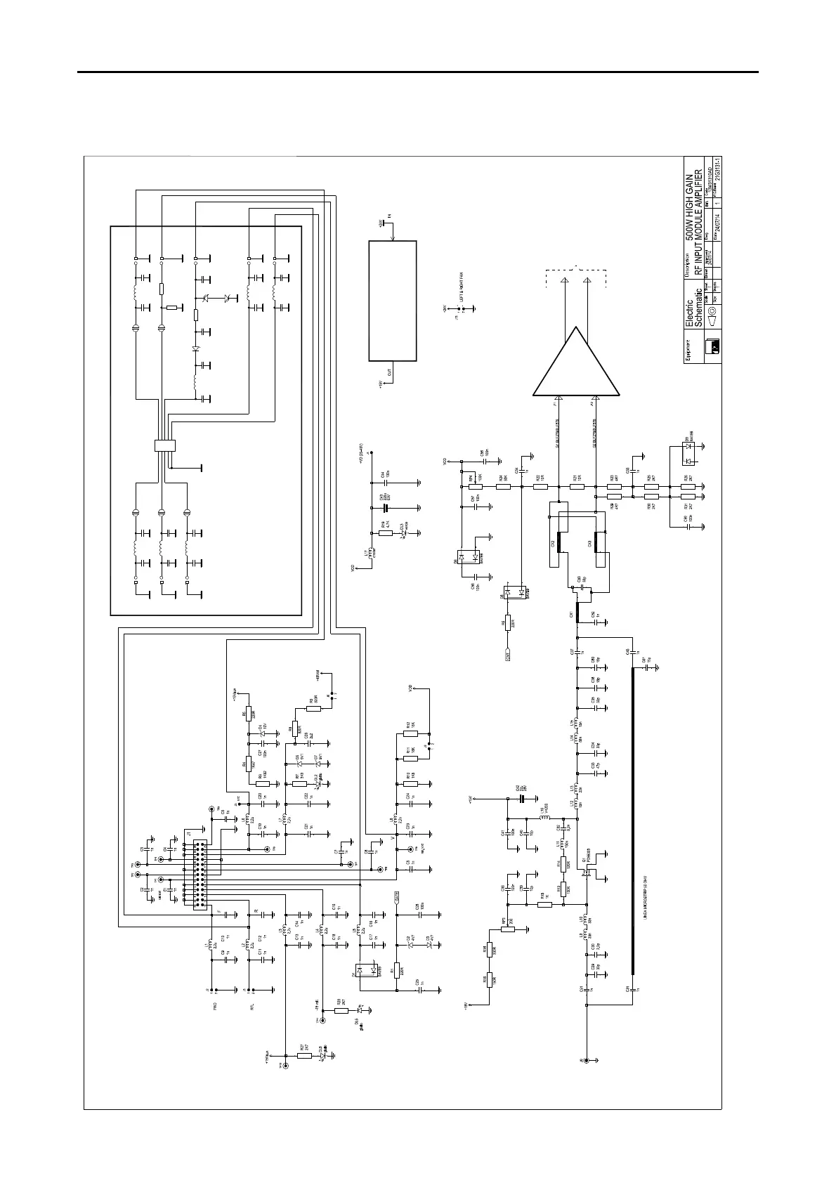
TEM Opera Plus Series - 13 M31310 AD RF High Gain Amplifier Input Board - Schematic Diagram

TEM Opera Plus Series
131 pages
Print Icon
To Next Page IconTo Next Page
To Next Page IconTo Next Page
To Previous Page IconTo Previous Page
To Previous Page IconTo Previous Page
Loading...
TEM A07EXXXX – 1 Unit Transmitters Page 107
13M31310AD RF High Gain Amplifier Input Board - Schematic Diagram
STA3
1:1 33333
Q001
LD MOS
MOD001
13MPWNID60S24-15
C8
1n
J1
VASC10
+
1
+
3
+
5
+
7
+
9
+
2
+
4
+
6
+
8
+
10
JP8
V
21
JP4
NTC
21
JP5
NC1
2 1
C11
1n
D1A
BAV70
13
R2
1K8
R3
220R
C3
1n
C4
1n
R1
18K
JP1
UNB
2 1
C5
1n
L6
1uH
C12
100n
C13
1n
C6
1n
C14
1n
JP2
1 2
JP10
1 2
JP11
GATE
21
L5
1uH
DZ2
4V7
13
JP7
1 2
C10
1n
DZ1
4V7
1 3
JP12
RFL
21
C9
1n
L7
1uH
L2
1uH
JP9
NC2
2 1
C15
1n
L3
1uH
L1
1uH
C16
1n
C1
1n
L4
1uH
C2
1n
JP6
1 2
C7
1n
JP13
FWD
21
JP3
1 2
MOD004
13M31790
13M31321A
MOD002
TO

Table of Contents