EasyManua.ls Logo

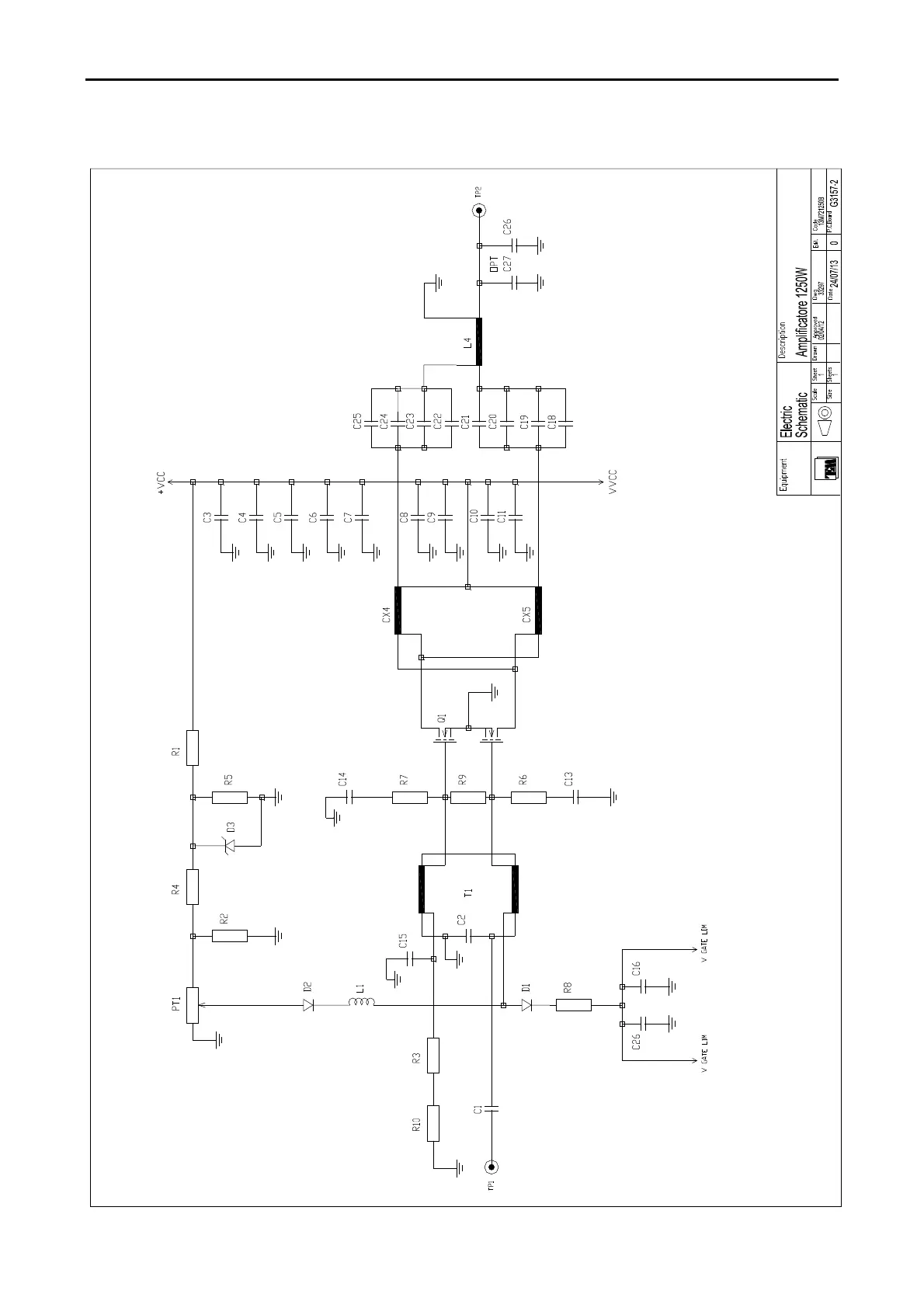
TEM Opera Plus Series - 13 M720500 500 W FM PALLET AMPLIFIER- Schematic Diagram

TEM Opera Plus Series
131 pages
Print Icon
To Next Page IconTo Next Page
To Next Page IconTo Next Page
To Previous Page IconTo Previous Page
To Previous Page IconTo Previous Page
Loading...
TEM A07EXXXX – 1 Unit Transmitters Page 98
13M720500 500W FM PALLET AMPLIFIER- Schematic Diagram
S.T.A4
1:1

Table of Contents