EasyManua.ls Logo

Thermal Dynamics Drag-gun - Appendix III: Interconnecting Diagram

Thermal Dynamics Drag-gun
32 pages
To Previous Page IconTo Previous Page
To Previous Page IconTo Previous Page
Loading...
DRAG-GUN Plasma Cutter 28 Operating Manual 0-2682
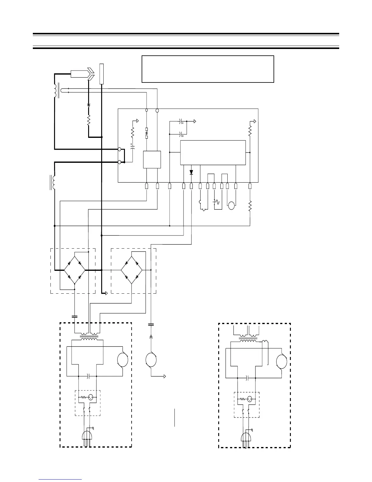
APPENDIX III: INTERCONNECTING DIAGRAMAPPENDIX III: INTERCONNECTING DIAGRAM
APPENDIX III: INTERCONNECTING DIAGRAMAPPENDIX III: INTERCONNECTING DIAGRAM
APPENDIX III: INTERCONNECTING DIAGRAM
A-02012
PIP Pin
+
-
+
-
J2
J2
J2
J2
J2
J2
J2
J2
J2
J2
J2
J2
K1
12v
TEMP
FAN
AIR
COMPRESSOR
12 VDC
SW1
K1-C
K1-B
C13
BR1
BRIDGE
35A 1200V
BR 2
BRIDGE
35A 1200V
T1
L1 CD XFMR
330µƒ
450v
330µƒ
450v
RED BLK
+
-
CD
PRIMARY
CD
PWR
CIRCUIT
E6 E5
E1
E2
SPK1
350V Spark Gap
LOGIC
CIRCUIT
0.5
55 watt
1K
55 watt
22
3 watt
WORK
T
O
R
C
H
PILOT
(RED Sleeved)
1
4
7
10
11
12
13
16
17
14
15
18
PIP Pin
TORCH
SWITCH
CD PCB
Shield
Cup
1
4
7
10
11
12
13
16
17
14
15
18
21
22
5
6
20 1920 19
11
29
8
(7) 7A
3
4
1
10
26
24
150µƒ
450v
50
5 watt
2L1
27
43
L41A (1)
23
C13
T1
21
22
5
6
8
(7) 7A
3
4
FAN
20 19
208
230
NOTES
Model: 220vac 120vac 100vac
C13 60µƒ 120µƒ 120µƒ
370vac 180vac 180vac
FAN 220vac 120vac 120vac
T1 PR1 Single voltage marked #6
Dual voltage marked 208v (tap) & 230v
NOTE: Use this diagram for all rev C units (or
earlier). Check the data tag on the unit for rev
level.

Other manuals for Thermal Dynamics Drag-gun

Related product manuals