EasyManua.ls Logo

T+A DD 1230 R - Source Setup (AV Source Devices)

T+A DD 1230 R
52 pages
Print Icon
To Next Page IconTo Next Page
To Next Page IconTo Next Page
To Previous Page IconTo Previous Page
To Previous Page IconTo Previous Page
Loading...
20
Source Setup
AV source devices
The purpose of the
'
Source Setup
'
is to integrate the AV
source devices connected to the decoder into a
'R'
system. For this purpose the sources are sub-divided
into three groups:
1.
High-quality pure
stereo sources
(sound only),
2. A/V sources
(picture and sound),
3. Combination sources
; i.e. machines which supply
both a picture and
high-quality
stereo sound.
To ensure that sound and picture quality are always
optimum, these device groups are integrated into the
system in different ways (see also the section enti-
tled
'
The
Surround System
'
). Please note the
following points:
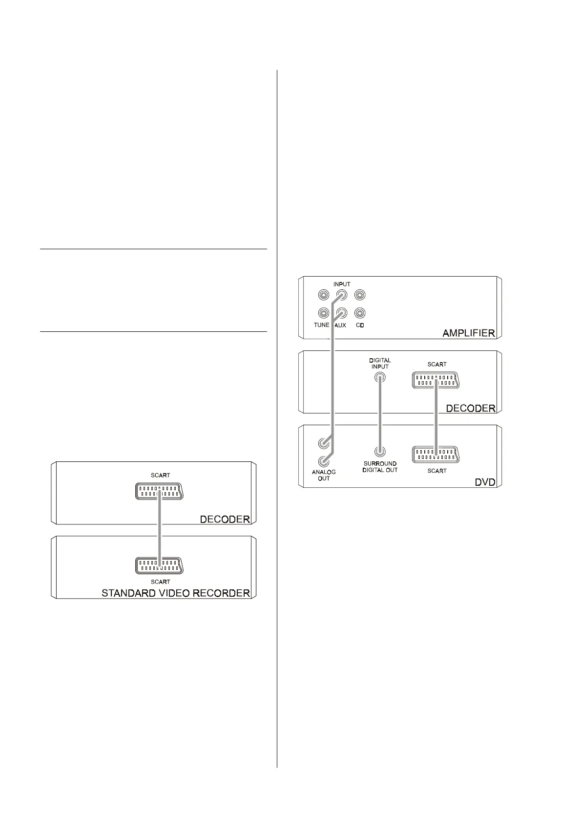
Stereo sources
(e.g. tuners) should be connected di-
rectly to a pre-amplifier input. They are selected by the
corresponding source button on the front panel, or on the
remote control handset.
A/V sources
(e.g. standard video recorders) should be
connected directly to one of the decoder’s AV inputs
(SCART or Cinch). They can then be selected by the
2
22
2
button on the front panel, or by the
but-
ton on the remote control handset.
If you have assigned the source device to a direct select
button in the
'
Source Setup
'
, then you can select it di-
rectly by pressing the appropriate source button.
Combination source devices
(e.g. DVD players and
set-top boxes) provide both an analogue stereo signal
and a digital surround signal.
The
surround design philosophy enables you to
connect the analogue stereo output of a combination
source device to a pre-amplifier input.
For example, if your DVD player is playing a DVD in
surround mode
, the picture signal is passed to the
decoder via a SCART lead, and the sound signal via a
digital connection.
In surround mode you select the DVD player by pressing
the
2
22
2
button on the front panel, or the
button on the remote control handset.
If you have assigned the DVD player to a direct select
button in the
'
Source Setup
'
, then you can select it di-
rectly by pressing the appropriate source button.
CDs can be played on the DVD player in high-quality
stereo mode
via the direct connection to the amplifier; in
this situation the decoder is removed from the signal
path.
In stereo mode you select the DVD player by pressing
the corresponding source button on the pre-amplifier’s
front panel, or on the remote control handset.

Related product manuals